文|殳钺
如何修炼成为一个高成长性,具有价值投资潜力的公司?
“阿里爸爸”马云青眼有加的恒生电子公司修炼功法秘籍或许能解答一二。
【1】

恒生电子一季度净利润同比增长约593.66%,迎来“戴维斯双击”
恒生电子(600570.SH)发布2019年第一季度报告,实现营业收入5.92亿元,同比增长11.17%;归属于上市公司股东的净利润3.98亿元,同比增长593.66%;归属于上市公司股东的扣除非经常性损益的净利润3632.04万元,同比增长5.30%。
一季度基本每股收益0.64元,环比增长7.11倍,从2018年一季度每股收益0.09元增长到2019年一季度每股收益0.64元,市盈率一季度增幅为1.59倍,从58.24增长到92.56。
从盘面可见,恒生电子一季度股价从2019年1月2日收盘价每股50.28元暴涨为2019年3月29日收盘价每股87.56元,股价暴涨1.74倍,几近翻番。
由此可见,恒生电子利润持续增长,而使得每股收益提高,同时市场给予的市盈率也提高,股价得到了几近相乘倍数的上涨,可谓戴维斯双击效应典范。
戴维斯双击效应是戴维斯家族发现的成长股投资重要衡量指标。
由于股票价格=每股收益*市盈率,所以当一支股票的每股收益与市盈率双双升高的时候,股票价格则会在短时间内获得极大的涨幅。戴维斯家族始终坚持“长期投资即一生投资”的理念与“戴维斯双击操盘方法,成为美国史无前例且最成功的投资家族。而戴维斯双击效应也被当做判定一个公司是否是高成长性公司的核心指标。
如此看来,恒生电子之所以能修炼成高成长性,具有价值投资潜力的公司的功法秘籍之一就是戴维斯双击效应。
【2】

透视财务数据:成长“快穿”“牛熊”,十年营收复合增速 18%。
拉长时间轴,从近十年财务数据来看,2009年~2018年,公司营业收入从7.3亿增长到32.63亿元,营业收入复合增速约 18%;归母净利润从2.06亿元增长到6.45亿元,归母净利润复合增速约 13.5%;扣非归母净利润从1.7亿元增长到5.16亿元,扣非归母净利润复合增速约 13%;经营性净现金流从1.13亿元增长到9.37亿元,经营性净现金流复合增速约 26.5%。

十年之间,恒生电子营业收入增长额显著高于行业平均水平,公司净利润与经营性净现金流持续增长,盈利稳健。自2012 年开始,公司经营性净现金流稳固超过净利润水平,除不同付款模式结构或有变化之外,反映了公司较高的利润质量。
从往年各业务线收入增长情况来看,资管业务与财富业务依然是公司收入占比最大的两部分,且二者收入占比逐年抬升,2018 年收入占比之和约 56%。从往年各业务线收入增长情况来看,2016~2018 年资管业务与财富业务保持稳健上涨态势,同比增速的中枢分别约在 27%和 34%的水平;交易所业务在 2017 年行业整顿后出现大规模调整,2018 年开始企稳;银行业务因 2018年口径变化降幅较大;互联网业务在 2016 年清除 HOMS 影响之后每年保持近 70%的速度高速增长。
中银国际研究员杨思睿认为,恒生电子成长跨越“牛熊”股市,具有抗股市周期性与高成长性,给与买入评级。
而这种“快穿”“牛熊”股市的能力,或许正是恒生电子之所以能修炼成高成长性,具有价值投资潜力的公司的另一功法秘籍。
【3】
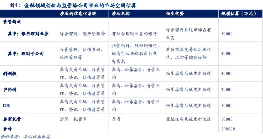
科创板先行撬动3亿元新交易系统需求空间,恒生电子“开挂”剑指 19 亿 IT业务增收空间。
时势造英雄,英雄应运而生。生正逢时,能抓住外部机遇方可拥抱开挂人生。而恒生电子正是如此,剑指科创板与资管新规所撬动3亿元新交易系统需求空间。
据华创证券研究分析指出,科创板全新交易环境与资管新规的施行推动核心IT 交易系统建设,或给恒生电子带来 19 亿业务体量,而其中10亿来自131家券商和交易所更新适配科创板新系统,9亿业务增量来源于资管新规。

从科创板落地新交易系统长远需求空间来看,科创板的推进作为国家核心战略,预计券商、基金、保险、银行理财和百亿私募均会选择科创板模块更新,即使仅更新核心交易系统,假设600余家机构恒生渗透率为 50%,每家机构平均更新成本为250-300 万的话,预计可为恒生带来 8-10 亿的收入增量。
而资管新规或将为恒生电子带来约为9亿元业务量空间,其中银行理财IT业务需求量增长空间约为5亿,理财子公司IT业务需求量增长空间约为4亿。
如此看来,在科创板和资管新规的外部加持之下,相较2018年,恒生电子收入将会产生的弹性可超10%。可谓,开启科技金融公司开挂人生。而这或许就是恒生电子之所以能修炼成高成长性,具有价值投资潜力的公司的又一功法秘籍。
短短二十四年恒生电子从籍籍无名的创业公司修炼成为一个总市值515.8亿,拥有超过5600名研发工程人员的全球领先的金融科技公司的修炼功法或许不过是得益于“双击、快穿、开挂”六字箴言。
备注:
公司简介:1995年,恒生电子股份有限公司(简称恒生公司)成立于杭州,2003年在上海证券交易所主板上市(代码600570),是中国领先的金融软件和网络服务供应商,主营业务方向是致力于为证券、期货、基金、信托、保险、银行、交易所、私募等机构提供整体的解决方案和服务,为个人投资者提供财富管理工具。


评论