文|iEDU投资人俱乐部 时雨
线下IT培训,线上素质教育
近期,传智播客向证监会提交上市申请,成为了新民促法出台后,第一家欲以IPO的方式登陆A股的教育培训公司。若成功IPO,传智播客也将成为第一家由新三板转入A股市场的教育公司。那么教育企业的A股上市之路,正式开启了么?
线下业务营收贡献超九成
成立于2006年,传智播客从线下短期IT培训起家,据招股书显示,13年来逐步向社会推出10万名学员。2017年公司开始试运营学龄前少儿美术等非学科素质教育业务,2019年开始试运营青少年编程教育。此次计划募集资金3.95亿元人民币,募集资金主要用于IT职业培训能力拓展项目和IT培训研究院建设项目。

据招股书显示,传智播客2018年总营收为7.91亿元,净利润1.72亿元,较2017年分别上涨13.23%和26.70%。从主营业务收入占比来看,2018年传智播客线下IT培训业务贡献超90%的收入,线上模式收入占比不足2%。
中信证券研究部教育行业研究员冯重光对i-EDU表示,对于教育培训企业来说,线上渠道主要依赖流量投放获取用户,而线下可以依靠流量、地推等方式,因此,线上获客成本普遍高于线下。再加上线下可以收到较高的客单价,因此整体盈利情况相对较好,传智播客也是盈利较好的一家公司。
与多数的教育公司选择海外上市不同,传智播客,作为民促法之后第一家递交申请,以IPO方式欲登陆A股的教育企业,依然是一家以线下业务为主的教育培训公司。但这并不意味着互联网教育企业就没有机会登陆A股。某知名律所合伙人对i-EDU表示,A股不拒绝线上企业,但线上企业大部分为亏损状态且有外资股东,很难满足A股中小板和创业板上市条件。
在线少儿编程初起
在长期经营面向高中毕业生的成人IT培训基础上,传智播客在2019年试运营青少儿在线编程教育品牌“酷丁鱼”,而早在2016年,同样以成人IT培训起家的达内科技就推出少儿编程平台童程童美。目前少儿编程的市场规模只有40亿,预期在5年内会逐步增长到300亿以上的体量,童程童美总经理潘公博此前接受i-EDU专访时也表示,随着市场本身规模变大,企业扩大规模的空间也会更大。
除了市场广阔之外,近几年政策也在不断助推少儿编程行业发展,年初至今,编程猫、小码王、核桃编程频频获得亿元级融资。虽有较为成熟的成人IT培训业务,但2019年才进军少儿编程的传智播客,在失去先发优势下,如何加速占领市场是需要考虑的重点。
七成转介绍率,是致胜法宝吗?
教研:销售=7:2

对于教育培训行业来说,盈利与获客是密切相关的,而获客离不开的是口碑和销售。据析,传智播客的客源70%来自于口碑介绍,这其实从公司员工专业结构中也可窥见一二。2018年年底,传智播客公司员工专业结构中,教研人员占比达7成,而销售团队占比不到2成。
从销售费用看,传智播客依旧低调

从近几年传智播客的销售费用来看,虽逐年递增,但涨幅稳定,2016年、2017年和2018年,公司的销售费用分别为0.55亿元、0.56亿元、 0.75亿元,占总支出费用的比例基本维持在35%左右,早几年成立的达内科技消费占比略高,基本在40%左右。但值得注意的是,达内科技自2016年起,随着规模的扩大,销售费用剧增,自2016年的5.28亿增长至2018年的11.09亿元。
30%的销售费用占比或许是该行业较健康的运作模式,但是在销售费用有效转化为获客的情况下,需要较强的研发团队支撑。从2016年-2018年传智播客和达内科技的研发费用占比情况来看,传智播客研发费用占比大概在20%左右,达内科技研发费用占比不足1%。急速增加的客源,需要进一步提高教学质量,在销售费用增长的同时,研发费用也需要进一步跟上,由此逐渐增加口碑介绍率,形成良性循环。
IT线上培训毛利润率一路下滑

2016年-2018年,传智播客主营业务的收入与成本变化趋向一致,随着IT短期培训及高等教育培训业务规模的扩大,成本也相应增加。2016年-2018年,IT短期线下培训毛利润率基本在45%左右,IT线上培训,基数较低,收入与成本虽逐年增加,但毛利润率3年一路下滑。招股书显示,公司经过一段时间试运营,考虑到少儿非学科素质教育培训对讲师要求较高且难以产生规模化运营,公司减少对该业务投入,目前线下运营的少儿非学科素质教育已停止。
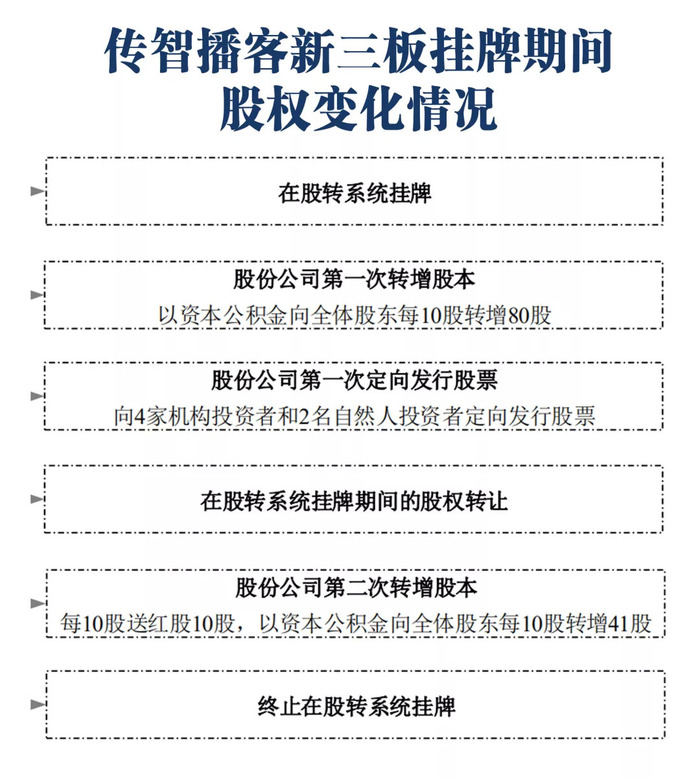
新三板到A股,股权并不冗杂

2012年9月4日,黎活明、陈琼、蒋涛投资设立传智有限责任公司,注册资本人民币500万元,出资比例为28%、40%、32%。自2015年5月起,该公司进行两次股权转让,陈琼、蒋涛和黎活明分别将其部分出资额转让给方立勋、张鹏。随后又进行两次增资,天津田长、天津地宽等共认缴新增注册资本69.56万元。增资完成后,公司股东增加至9人。
2016年3月,公司进行第三次增资及股权转让,此次公司整体价值获得10倍溢价,陈琼、方立勋以10倍的价格转让持有的部分股权,蒋涛以10倍价格转让所有股权,天津乐邦以10.00 元/出资额增资,至此股东增至11人。7月,江苏传智播客教育科技股份有限公司设立,截至2016年4月30日,公司净资产为5726.27万元。

2016年11月,传智播客正式在新三板挂牌,期间,公司以定向发行股票的方式,向宁波梅山保税港区君度德瑞股权投资管理中心等4家机构投资者和段敏等2名自然人投资者发行653.15万股股票,发行价格为每股37.85元,募集资金总额为2.47亿元。此次定向发行股票完成后,公司股东增加至17人。值得注意的是,创新工场、蓝图天兴在此时入局,持股数量分别为124.69万股、95万股,出资比例分别为2.1%、1.6%。
新三板挂牌期间,公司分别在2016年和2017年进行资本公积转增股本,并伴随公开市场股票交易,2018年7月,公司在新三板摘牌时,股东人数已增至24人。新三板摘牌之后,2018年9月、12月,公司再次进行两次股权转让,完成之后,公司股东增至26人。从最初的3人到现在的26人,传智播客的股权结构并不冗杂,某知名律所合伙人也对i-EDU表示,传智播客不存在股东超量问题。
传智播客:拟IPO,然后呢?
行业分散,CR5市场占有率仅为10%

随着职业教育更多利好政策到来,IT培训行业也会迎来较快增长,中信证券研究所数据显示,2018 年 IT 教育培训市场的规模约为 330 亿元,未来仍有较大的上升潜力,预计2019年增长至410亿。
但是,目前我国IT教培行业竞争格局较为分散,CR5市场占有率仅为10%,行业龙头达内科技2017年实现营收19.74亿元,市场占有率约为7.31%,营收第二的传智播客市场占有率仅为2.59%,之后几家市场占有率不足1%。因此,对于IT培训企业来说,在未来一段时间,选择合适城市扩展教学中心规模,拓宽业务覆盖范围仍是重中之重。
一线城市全资子公司年度净利较高

从招股书公开的传智播客已实质开展业务的全资子公司来看,成立于2006年的北京传智科技2018年年度净利润达656万元,2016年成立的3家全资子公司中,江苏传智咨询2018年净利润亏损104万元;2017年成立的深圳传智净利润达145万元,而2018年新成立的2家全资子公司,2018年年度净利润不足1万元。据招股书显示,全资子公司中,江苏、郑州、重庆、西安的所得税税率分别为15%、20%、20%、20%,除此其他子公司所得税税率适用25%。
由此可见,传智播客在短期培训类课程优势明显,2018年新设子公司即可实现略有盈利。而全资设立传智专修学院的江苏传智咨询虽然在2016年已经设立,但仍然亏损,由短变长对于传智播客仍然需要进一步探索。
结语
目前,A股中IPO堰塞湖现象明显消退,企业排队时间显著缩减。2018年全年新增受理企业持续不断下降,从2017年年底的508家,到2019年年初减为261家,下降近一半。目前,中小板从披露招股信息到发牌上市,依然有近1年的IPO周期。
传智播客选择上市的中小板还有过会率高的优势。2018年中小板仅有24家企业过会,但过会率比主板和创业板高,达77.42%。在实际审核过程中,证监会对拟IPO企业的利润门槛要求大幅提高。据公开资料统计,利润规模大于1亿元的企业2018年过会率93.9%,同时利润率在小于5000万元的企业过会率仅有18.37%。
中公教育、美吉姆都通过不同方式成功登陆A股,也从侧面说明,A股对优质教育企业并不拒绝,在今年国家政策大力向职业教育倾斜的当下,选择A股的传智播客,或许也将开启教育企业选择A股上市的新浪潮。毕竟,中小板目前1年的IPO等待期与海外市场相比,不算太久。
校审 | 石斛
视觉 | 澄悠
版权声明:本文为【First insight壹观察】原创,首发于微信号:iEDU投资人俱乐部(微信ID:ieduclub),所有权利均属“First insight壹观察”所有。任何主体或个人不得复制、转载、摘编、修改、链接或以其它方式展示、传播上述内容。已获“First insight壹观察”授权使用的内容,应在授权范围内使用,并注明来源“First insight 壹观察”。对不遵守本声明或其它侵权行为,“First insight壹观察”保留追究其法律责任的权利。


评论