文 | 财联社 陈默
“我们被大股东绑架了!”
2019年5月21日,*ST凯迪迎来2018年年度股东大会,由于本次股东大会除了要通过2018年年报等事项意外,还将审议同意司法(破产)重整等重要议案,这引来了不少投资者和媒体的关注。在股东大会上,*ST凯迪董事长陈义龙要求股东给2018年年报投赞成票,否则他就无法向法院申请公司司法(破产)重整,公司就会退市清算。
有债权人表示,陈义龙实际上是威胁中小股东给2018年年报投赞成票,从而实现非法调账被股东认可的结果。
律师签名不同 遭股东质疑
债务危机爆发后,*ST凯迪每次股东大会都如临大敌。由于拖欠农民数十亿燃料款,5月21日,部分农民燃料供应商赶到武汉凯迪大厦,但却被告知不是股东无法进入,而对于媒体的参会,公司则要求必须出示记者证方可进入,紧张程度可见一斑。

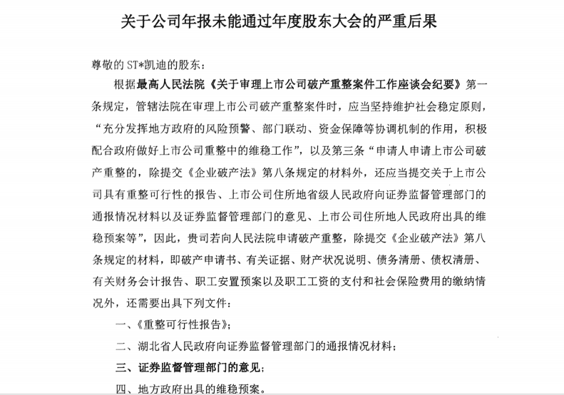
就在前几日,*ST凯迪公司对外传出了一份由北京大成(上海/武汉)律师事务所律师王光明和覃校红出具的《关于公司年报未能通过年度股东大会的严重后果》的文件,该文件分析了上市公司破产重组的流程,并着重强调了:“如果ST*凯迪2018年年度报告不能通过年度股东大会决议,证券监督管理部门将不会出具同意ST*凯迪司法重整的意见,同时也将直接导致ST*凯迪被终止上市的严重后果,则已获得湖北省委、省政府支持的司法重整将无法实现。因此,为了切实维护上市公司、债权人以及各位股东自身的利益,从支持湖北省委、省政府的决策出发,请各位股东要坚定政治立场、拥有大局观,在2018年年度股东大会上投出赞成票支持公司年报的通过,确保上市公司司法重整的顺利推进。”
“这基本就是在告诫股东,如果不投赞成票,你的钱就没有了。”在看了这份文件后,一位小股东如是说。
然而,在股东大会上,也有股东对此提出了两个质疑。
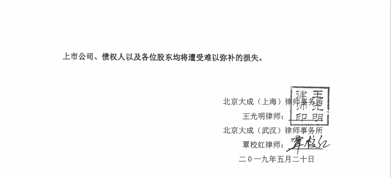
一是律师签名为什么不一样。据该股东提供的资料,北京大成(武汉)律师事务所的合伙人律师覃校红曾为*ST凯迪公司出具过至少两份文件。一份是《关于湖北证监局责令凯迪生态收回大股东及其关联方资金占用的问题的解决》备忘录,建议*ST凯迪通过仲裁消除大股东占用。在文件末尾写着“大成律师事务所凯迪项目组”,并签上了“覃校红”的名字。但大成律师事务所没有盖公章;另一份文件即《关于公司年报未能通过年度股东大会的严重后果》这个文件,其末尾同样有“覃校红”的签字,但这两个“覃校红”签名明显不一样。(见图片)
《关于公司年报未能通过年度股东大会的严重后果》



《关于湖北证监局责令凯迪生态收回大股东及其关联方资金占用的问题的解决》备忘录






不过会场上,覃校红律师表示,这两个字都是她签的,她是代表律师事务所签的。而对于股东质疑为什么两份文件都没有律所的盖章,她表示“没来得及”。
第二个质疑是关于年报如果被股东大会否决了,是否就会影响公司破产重组的问题。覃校红律师表示,申请破产重整需要证监监管部门的意见,年报不通过的话不能给重整议案。
股东称“被绑架” 消除占用就此认可?
财联社记者注意到,在股东大会现场,陈义龙反复强调年报不通过的话,证监会就不会受理重整,并表示“股东大会顺利通过各项议案,明天就可以开始重整。如果不通过那就只有退市了。”
“退市对于陈义龙来说没有任何影响,他的股份都爆仓了。但对于我们小股东是来说,那就是血本无归。”一位参会的小股东告诉财联社记者,他认为,陈义龙在股东大会上的表态实际上就是绑架中小股东。因为2018年年报把大股东占用都非法消除了,如果股东大会通过了,那就表明股东认可他没有占用了;如果股东大会没有通过年报,他就以此作为理由不去推动破产重整,中小股东就血本无归了。
然而,年报报告没有通过股东大会,这和破产重整有关系吗?
据一位熟悉交易所规则的业内人士表示,年度股东大会上的确有股东投票通过年报这一项,但如果年报没有通过,下次再重新过会就行了,并没有哪条规则规定年报不通过就会退市。他认为,律师和公司的行为,实际上是在误导投资者做判断。
根据最终结果,《关于凯迪生态开展司法重整工作相关事宜的提案》通过率为99.9324%,这表明几乎全部投票股东都是支持公司破产重整的。而对于陈义龙反复强调的《2018年年度报告全文及摘要》议案,通过率为62.8144%,反对票和弃权票合计为37.1856%。这表明不少股东对消除占用的年报是不认可的。
“我们咨询过有关部门,年报通过与否并不影响破产重整。而即使年报通过了,也不表示大股东占用就合法了,监管部门就认可了。”一位不愿具名的债权人代表告诉财联社记者。
根据公告,目前,证监会已经对*ST凯迪的信息披露违法违规展开了新一轮调查,大股东侵占依旧是*ST凯迪破产重整过程中无法回避的重要因素。
来源:财联社



评论