文 | 哈希派 LucyCheng
今年第二季度,对于Bitfinex和USDT来说是闹心的。
长时间被质疑操纵市场、资金混乱等等问题的Bitfinex和USDT母公司,上月末被纽约州检方双双告上法庭。而随着相关文件以及媒体的曝光,背后支持两者资金“正常流动”的幕后推手也逐渐浮出水面。

注:绿色框为关联公司;黄色框为关联人物
根据美国司法部公布文件的描述,两名被告Reiginald Dennis Fowler和Ravid Yosef涉嫌通过Crypto Capital Crop旗下空壳公司Global Trading Solutions LLC为Bitfinex提供高达十亿美元的非法货币传输业务。
而区块链媒体Decrypt的后续跟踪报道则揭露出,使用这家公司“银行服务”的平台不只有Bitfinex,早前因CEO神秘死亡被迫关停的QuadrigzCX以及老牌交易所Kraken也曾是Crypto Capital的客户。至于关联人员,除了两名被告之外,其他皆以挂名或化名的形式出现……本着对这家公司运行模式以及幕后人员的好奇,哈希派沿着现有线索继续调查后发现,Crypto Capital只不过是冰山一角,牵扯在其中的资金处理版图远不止此。
追踪Yosef家族的发现
想要搞清楚是谁在实际运营Crypto Capital的人有很多,不过这家公司的业务毕竟多多少少触犯了法律,其幕后操盘者的真实身份隐藏得很深。目前在企业开放数据库OpenCorporates上可以查看的公司成员中,除了秘书Ana Andrea Urriola Pan之外,其他人至少在十家巴拿马公司担任董事或者代理,看起来更像是只提供姓名的挂职成员。如果按照这些人的信息继续往下找,最后只会陷在一堆不相关的公司里面。

截图源自:opencorporates.com
寻找无果后,我们将目光放到了纽约总监察长给出的起诉文件上;其中包含的一份聊天记录,给出了新的关键人物——Oz。这位在2018年间与Bitfinex高管“Merlin”联系的Crypto Capital代表,被不愿意透露姓名的知情人士向Decrypt爆料,实为巴拿马公司Gratifon的董事Ozzie Joseph,又名Oz Yosef。而与之相关联的空壳公司OZ49 Corportation的成员名单内,也同样出现了Crypto Capital董事Ivan Manuel Molina Lee的身影。
不过更加有趣的发现是,Oz Yosef与被告Ravid Yosef是兄妹关系。按照推特网友EastMother以及Reggie Fowler’ed的说法,Ravid曾在Ins上发布过Oz Yosef的结婚照(目前Ravid的Ins账号已设置为隐私状态)。把上述巧合的信息加成在一起,我们可以基本确定Oz Yosef是Oz无疑。

截图源自:Twitter
掌握了这层人物关系,沿着Ravid和Oz的线索继续往下调查,一张以Crypto Capital为中心延伸出的法币资金处理网络跃然于纸面。如下图所示,不只是Crypto Capital,两人与之背后的控权公司Global Trade Solutions AG也有着千丝万缕的关系。

Crypto Capital官网上显示,其由Global Trade Solutions AG控制并运营(截图源自:cryptocapital.co)

注:绿色框为Crypto Capital以及Global Trade Solutions AG;黄框为Yosef家族的成员
不仅如此,从他们家族出发的网络内我们还能发现,为Crypto Capital提供货币服务的公司,从某种意义上来说也是他们的“自家产业”。这些公司的董事及持股人多多少少与Cryto Capital存在联系;而且公司的名字都非常相似,比如Global Trasaction Services、Global Trade Solutions GA,以及上面提到的GlobalTrade Solutions LLC等等。

注:绿色框为Crypto Capital以及Global Trade Solutions AG;红框则为Crypto Capital提供服务的公司,黄框为Yosef家族的成员
就拿Crypto Capital前客户QuadrigaCX来说,与该交易所存在金融联系的Valoris HK以及OVH SAS公司也曾为Crypto Capital提供服务;其中OVH SAS还与上面提到的Global Trade Solutions GA使用了同一域名。
追查到此刻不难看出,这些牵扯在里面的公司几乎都能形成一个个闭环。而结合美国司法诉讼文件上的证据以及早前媒体对于Bitfinex的爆料,我们大概可以整理出CryptoCapital的基本运行模式:

截图源自:美国司法部公布的诉讼文件

截图源自:theblockcrypto.com
通过旗下多家空壳公司在各地银行以合法用途的名义开设银行账号,从而避开监管为加密公司提供所谓的“银行业务”。简而言之,就是一种打游击战似的法币传输模式,借助非常规手段持续为加密公司打通与银行之间的资金往来通道。
加密公司法币通道的保底选择
当然这种模式的弊端也是显而易见的——不稳定;之前使用过Crypto Capital服务的交易所都曾被用户吐槽过提款困难。要知道,相关账户的开户理由本就与使用范围不符,被银行冻结以及突然关闭的情况时有发生;不过其旗下空壳公司居多,其中一个账户出现问题,也能在短时间内给出新的转账渠道,从而保持业务“正常运行”。
根据去年12月Crypto Capital向合作伙伴发送的信件中我们可以了解到,该公司至少在伦敦、美国、葡萄牙、中国台湾、波兰等地拥有银行账户。只要出现问题的金额不大或者说没被大规模传开,Crypto Capital和关联交易所采取安抚以及紧急切换账号等等补救方式便能蒙混过关;所以很多使用该公司服务的交易所表面看来还是如常运作。

截图源自:https://amyhcastor.files.wordpress.com/2019/04/global-trade-solutions.pdf
正因如此,在传统银行依旧很避讳与加密货币公司接触的现如今,这家游离于监管体系之外的影子银行成为了不少加密公司法币通道的保底选择,甚至说首选。
确实自交易所出现以来,如何建立以及维持与主流银行系统的合作一直困扰着加密货币领域。现阶段,只有极少部分交易所能够获得主流银行的支持,比如去年三月与英国巴克莱银行达成合作关系的Coinbase、当地监管政策已稍微放宽的韩国主流交易所Bithumb、Upbit等;其他绝大部分平台仅能选择Crypto Capital和Noble Bank这种有问题的银行;或者像屡次遭智利银行拒绝的Buda以及三月初突然被摩根大通关闭其银行账户的Kraken一样,长期与银行苦苦周旋。
而Crypto Capital的存在正好满足了现阶段加密世界的需求——“在加密行业发展的过程中,大量虚拟货币交易所和公司在如何识别以及维护与传统银行业务关系的时候,遭到了挑战。而它的出现,确实满足了大家的需求,站稳了脚跟”,Bitfinex首席顾问Stuart Hoegner在回应本次调查事件时说道。
影子银行的隐藏触角有多广
虽然说,Crypto Capital明面上的合作伙伴只有QuadrigaCX(现已关停)、Coinapult(巴拿马比特币钱包商)以及两个日交易量不过千万美元的平台CEX.io、Exmo;但是大家心里清楚,Bitfinex和Tether在用它的服务、Kraken和币安这些主流交易所也曾经是它客户。
就如纽约检方所说,运行一家影子银行,代表着可为海量的加密货币交易所提供监管以外的金融交易服务,涉及到的金额高达数亿美元。所以我们有理由相信,隐藏在深处使用Crypto Capital或者同类货币服务的交易公司比我们所看到的要多得多。

注:绿色框为Crypto Capital以及Global Trade Solutions AG;黄框为使用Crypto Capital服务的公司类型
而从当前曝光的资料来看,使用Crypto Capital货币服务的公司可大致分为两类:上面提到的包括Bitfinex在内的大型加密货币公司和交易平台;以及一系列涉嫌金融欺诈、洗钱的公司,甚至是个人。
这些不法之徒难以与传统银行业务建立联系是必然的,而Crypto Capital提供的伪银行服务正是他们对接法定货币的最优选择。
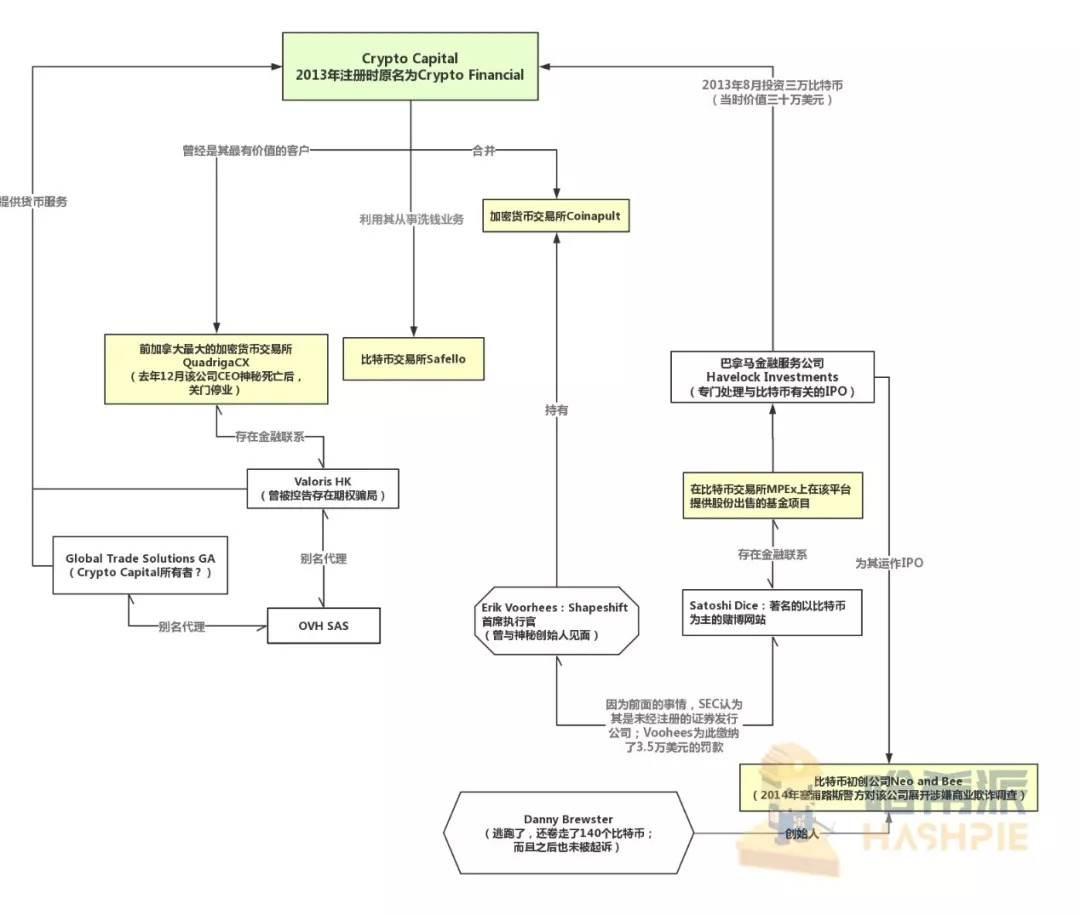
除了DeCrypt媒体提到的利用该公司从事洗钱业务的比特币交易所Safello,哈希派还发现Crypto Capital与曾被控告存在期权骗局的Valoris HK,以及争议人物Erik Voorhees之间亦有关联。此外去年第二季度被波兰当局没收3.71亿美元资金的两家公司与Crypto Capital同样有着微妙的联系;据Financemagnates报道,这两家由巴拿马裔持有的公司涉嫌为哥伦比亚贩毒集团洗钱,并帮助犯罪分子通过加密货币隐藏身份。

注:绿色框为Crypto Capital以及Global Trade Solutions AG;黄框为存在诈骗嫌疑的公司
所以说Crypto Capital以及相关影子银行在加密世界可谓黑白通吃,在某种程度上来说几乎掌握着加密货币兑法币通道,同时触角还渗透在领域各类暗黑交易当中;个中涉及到的金额相当可观。试想一下,去年波兰检察机关以及这次纽约当局只是揪出了两家巴拿马空壳洗钱公司和Bitfinex就已查获超十亿美元;可想而知,在我们不知道的角落里隐藏着的资金规模有多大。

注:当前提供法定交易对的平台在市场内占比约为12.5%;而作为法币途径的替代方案,USDT当前依旧占据着稳定币市场65%以上的份额,支持相关交易对的加密货币交易所多达64家,日交易量仅次于比特币,在两百亿美元/天左右的水平。(左图为提供法币服务的交易所日交易量在市场内占比,数据来源:feixiaohao.com;右图为稳定币市场各币种占据的市场份额,数据来源:Coinmarketcap)
如果加密世界没有银子银行
六年前Reddit上名为Bitfan2013的网友声称自己(以及他的家人)在四家中小型银行中占有董事会席位,同时提出了建立专为加密货币而设的银行的设想。

六年后Crypto Capital已慢慢崛起,虽然没有像Bitfan2013构想的遵循AML/KYC标准,但是其确确实实有成为加密货币产业“中央银行”的势头,而且现阶段已发展到难以取代的地步。
即便这次被揭发出来,也只不过被纽约检方砍了Crypto Capital在美国地区的其中一条分支,其背后的资金版图远不止此,它打游击战似的运行模式也不是这么容易被一锅端。
假设有一天Crypto Capital真的被连根拔起,这些说法或许都能得到验证;但从目前加密世界对其依赖程度来看,没有如果。
参考资料
[1] Tim Copeland,《The story of Crypto Capital’s dark past and its deep ties with the crypto industry》,Decrypt
[2] 《Arizona Man And Israeli Woman Charged In Connection With Providing Shadow Banking Services To Cryptocurrency Exchanges》,United States Department of Justice


评论