文|GPLP 甘乐
编辑|叶枚
审校|一条辉
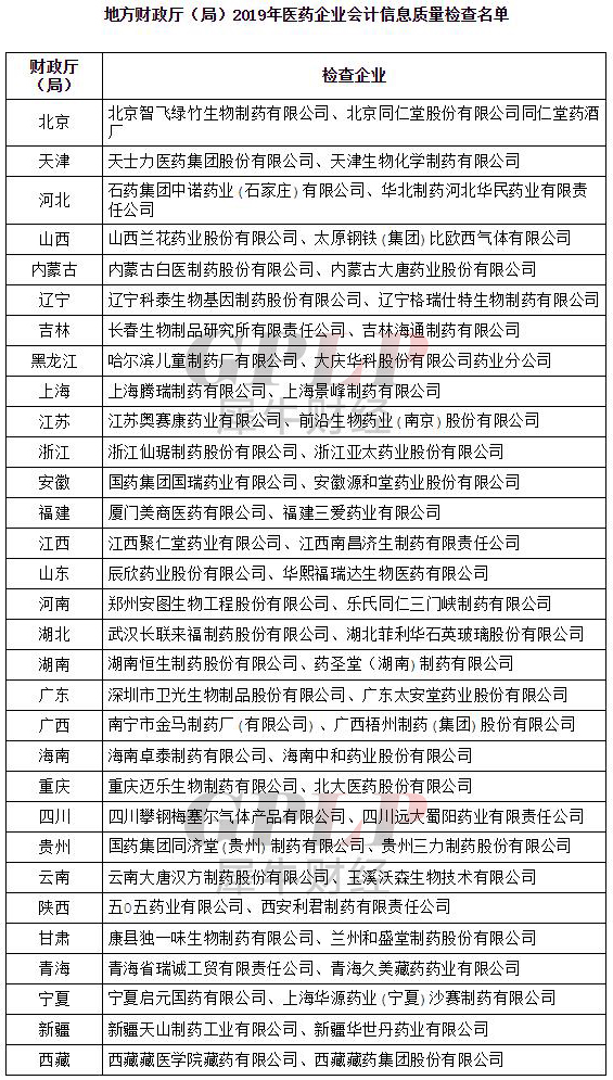
康美药业等医药企业财务造假,这让一众医药企业都成了市场怀疑的对象。财政部也发文,在6月至7月间,将联合国家医疗保障局,对77家药企进行会计信息质量检查。检查名单中,步长制药、恒瑞医药等多家A股上市药企在列。


(财政部监督监察局官方网站)
受此影响,医药企业股价遭受重创。不过除因行业痼疾与康美药业一事,多位业内人士认为此次“多年来从未有过的”稽查行为也是对于2018年底正式实行的“两票制”的一次检阅。财政部可以借此机会彻底摸清企业的税收行为,了解企业是否在跟进“两票制”。
“两票制”是指药品从药厂卖到一级经销商开一次发票,经销商卖到医院再开一次发票,以“两票”替代目前常见的流通多环节中的七票、八票,以减少流通环节的层层盘剥,并且规定每个品种的一级经销商不得超过2个。
销售费用调查是重点
此次检查销售费用是重点之一,包括销售费用列支是否有充分依据、是否真实发生、是否存在通过专家咨询费、研发费、宣传费等方式向医务人员支付回扣等。检查可延伸至关联方企业和相关销售、代理、广告、咨询等机构,必要时可延伸检查医疗机构。
药企的销售费用长期居高不下,一直被市场所诟病。长此以往,医药企业重营销,轻研发,药品质量难以保证。而这关系到患者的身体健康。
就拿去年违法的长生生物来讲,2017年长生生物全年的营业收入是15亿元,而销售费用高达到了6亿元。公司销售部门25人,话句话说,这25人全年的人均销售费用是2300多万元,数值高的夸张。
无独有偶,今年交易所问询的步长制药也是槽点满满, 2018年步长制药年报显示,营业收入139亿元,销售费用却超过80亿元,占比58%以上。就算一年365天都不休息,平均每天要举办各种活动169场,才能完成80多亿元的支出。
奥赛康、景峰制药销售费用占营收比居高不下
GPLP犀牛财经将此次调查涉及的A股上市药企翻出来做一个简单统计:

而从以上统计来看,GPLP犀牛财经注意到,本次调查的奥赛康、景峰医药等企业的销售费用占营收比重非常的高,必将成为本次调查的重点对象。
奥赛康作为出了名的高销售费用药企,从近几年来看,营销费用持续居高不下,早在2017年就因其销售费用率年年超60%而被各大媒体所报道。奥赛康解释,可比公司上市后营销网络建设成熟,推广费用率较低,而自身部分产品处于成长期,要保持在营销方面的投入以扩大市场占有率。这又与之前招股书中说明相悖。

(奥赛康招股书)
而且从上次提到此事过去多年,现如今奥赛康销售费用占比仍然高企,60%的占比依旧无人可以堪比,这就着实令人匪夷所思了。相信也只有财政部监管局具体审查之后才能为公众答疑解惑了。
另一家销售费用高占比的药企是景峰医药。年报显示,2018年,全年销售费用为119,790.16万元,吞噬了全年利润的46.33%。

最令人不解的是,据wind数据披露,景峰医药高昂的销售费用中,广告宣传的费用占了巨大比重,而且还有逐年增加的趋势。景峰医药作为一家与医院高度合作的药企,应该是以技术研发来征服买方市场。而就目前来看,销售量居然还需要依仗广告宣传来进行推广,确认人大跌眼镜。
而且就在2019年6月6日,景峰医药收到了关于2018年年报的问询函。对景峰医药的多项财务数据提出质疑,尤其是当年度占营业收入 10%以上主要产品报告期的销售收入、销售占比、较上年变动情况,也包括对景峰医药加大研发投入后研发支出中38.93%资本化进行了问询。将来景峰医药对问询的回复和本次财政部和医保局抽查结果的相符程度也一定是大家所高度关注的。
结语
从统计数据整体来看,本次调查的药企研发投入占比不足5%的不占少数,销售费都居高不下,一定会压制到其它的项目支出,研发费用便是其中之一。药企一般分为两类,一类是原研药企业,通过自己的原始投入研发,创新产品形成专利药的经营模式,过了一定的专利保护期之后再放开专利保护。另一类药企是生产仿制药。我国大部分是仿制药企,原研药企的占比比较低。
相比而言,英国、日本、法国的医药企业则非常注重技术研发,研发投入占比超过20%的比比皆是。全世界排名前50位的药企,他们的研发投入占比平均是18%。
财政部监管局期望通过本次对药企的财务检查,一方面,把药企虚高的销售费用降下来,让利于民,把药价也降下来;另一方面,把这些费用投到研发上,提高企业的竞争力。让我国的药企以国际名企为目标,做实实在在的医药研发,提升国内的医药技术,为国民提供更优质的医疗支持。


评论