文|黎珏伶

▲宝能投资集团董事长 姚振华
宝能城市发展建设集团有限公司(以下简称“宝能城发”)、 宝能地产股份有限公司、宝新金融集团有限公司、宝新置地集团有限公司,随着旗下四大地产平台面向市场,姚振华控制的“宝能系”隐形地产帝国全部浮出水面。
5月28日,中国金洋集团有限公司(01282.HK)宣布公司的英文名称由China Goldjoy Group Limited更改为Glory Sun Financial Group Limited,中文名称更改为宝新金融集团有限公司。两天后,被中国金洋要约收购的新体育集团有限公司(00299.HK)也在股东大会上表决通过,更名为宝新置地集团有限公司。
宝新金融和宝新置地的主席都是姚建辉,深圳市宝能投资集团董事长姚振华的胞弟。为了区分开来,行业内通常将姚振华称为“大老板”,姚建辉自然就是“小老板”。
这不是中国金洋第一次改名字了。中国金洋原名世达科技,是一家成立于2009年的科技公司,主要从事通讯、生物技术、自动化、智能制造、电子商务等,2010年12月在香港联交所上市,曾一度陷入亏损。
改变发生在2015年,“宝能系”仅仅花费了28亿港元,成为了世达科技的控股股东。宝能系入主后不久,世达科技更名为中国金洋,并将业务范围拓展至金融服务、新能源及物业开发行业等。
2016年9月13日,中国金洋发布公告,拟以3.15亿元收购合肥宝能城二期项目。但在2017年3月21日,收购终止。中国金洋称,由于合肥市房地产开发之地方监管规定出现若干变化,合肥宝能城二期项目将不会按原计划交付,董事会决定不再进行收购。
2016年11月29日,中国金洋成功收购香港金钟道力宝中心第二座1906至1909室的办公室单位,付出的代价是2.48亿元。当年,中国金洋还以6.06亿元、两次收购深圳邦凯新能源有限公司75.5%股权,进而获得位于深圳光明新区核心区域一宗约12万平方米的土地。彼时,该土地已建成约10万平方米物业。
光明新区项目被命名为邦凯科技城,总建筑面积约50万平方米,是集科技研发、企业总部等为一体的综合体。中国金洋2018年年报显示,邦凯城分为三个开发阶段,第一阶段楼面面积约10万平方米,包含办公场所、工厂、公寓、宿舍及商铺,截至2018年底,出租率为92%。
第二阶段楼面面积约8.7万平方米,包含23层的写字楼及配套设施,年内已经进入招商阶段;第三阶段楼面面积约24万平方米,两栋写字楼及两栋公寓预计2021年完工。2018年4月17日,中国金洋旗下首个长租公寓品牌“宝达屋”在邦凯城开业。
中国金洋的收购之路还在继续。2017年、2018年,中国金洋分别通过收购莱华泰盛100%股权、莱华泰丰100%股权,获得江西省赣州市章江新区宝能城、宝能太古城两个项目。其中,宝能城占地面积约12.85万平方米,可售面积63.51万平方米;宝能太古城占地5.2万平方米,可售面积23.96万平方米。
中国金洋还曲线进军博彩业,进而拓宽地产业务。2018年,中国金洋三次收购蓝鼎国际的股份,共持有蓝鼎国际约4.15%股权。交易公告显示,蓝鼎国际主要发展经营综合休闲及娱乐度假村、博彩俱乐部及娱乐设施和物业发展,旗下拥有占地约1万平方米的韩国蓝鼎娱乐城、占地超过250万平方米的休闲度假村济州神话世界等项目。
中国金洋2018年年报显示,公司将赣州宝能城和宝能太古城持作发展或出售的物业,邦凯城、香港两处物业、广东鹤山市共和镇新材料基地等则用作投资物业。
2018年底,在中国金洋的一纸收购公告里,“新体育”这家名不见经传的公司引起了大家的关注。中国金洋宣布以4.12亿港元收购新体育11.44亿股份。收购的原因是中国金洋认为成为新体育的控股股东后,可以透过新体育在国内的资源脉络、管理人才和发展经验,推动物业投资发展业务。
新体育原名中讯软件,是一家从事外包软件开发、技术服务业务支持等业务的企业。直到2016年3月,曾任职宝能投资集团有限公司副总裁的张晓东透过全资子公司开始举牌新体育,新体育的主营业务也逐渐转变为物业发展投资、体育文化。
新体育的地产扩张路径与中国金洋十分相近,收购是最重要的方式。2016年9月,新体育以10亿港元收购粤锦亚洲有限公司全部股本,进而得到深圳大鹏半岛大鹏游艇会和深圳唯致国际学校的运营权,并获得位于辽宁省沈阳市的水岸康城项目,该项目由两幢六层公寓及5幢两层商业大厦组成。
2017年11月,新体育全资子公司以9.5亿元收购深圳博瑞企业管理有限公司100%股权。深圳博瑞持有潮商联合投资有限公司(以下简称“潮商联合”)56.80%股权,而潮商联合拥有潮商集团(汕头)有限公司的全部股份,其全资拥有潮商中心项目。另外,潮商联合拥有潮商城镇96.24%股份,该公司旗下拥有朝阳项目及BT项目。
2018年,新体育先后收购渭南项目公司60%股权、湖南项目公司51%的股权、云浮项目公司100%股权、汕头项目公司100%股权,并获得深圳华强北-上步片区旧改项目的拆迁补偿权。除此以外,新体育还进行了包括沈阳、合肥和深圳在内的商业和住宅房产物业投资。
2018年年报中,新体育宣称已在深圳、长春、长沙、渭南、汕头、云浮等城市有业务分布,覆盖了写字楼、商业、多层与高层住宅、酒店、商务公寓、别墅、花园洋房等多业态细分产品,拥有超250万平方米建筑面积规模。
如今,新体育名下涉及的地产项目共有12个,其中用作投资物业的项目包括汕头潮商中心(约30万平方米)、汕头泰盛科创园、汕头宝能城市花园、湖南锦湘国际星城、沈阳水岸康城、合肥时光原著、合肥领翔时光、深圳海上双玺;
持作出售的物业包括长春宝能中心、渭南宝能华府、云浮宝能悦澜山、汕头潮商中心、汕头泰盛科创园、汕头宝能城市花园、湖南锦湘国际星城、深圳宝能城花园。
今年4月24日,中国金洋和新体育发布联合公告,中国金洋合共持有31.47亿股新体育股份,相当于新体育于联合公告日期已发行股本约75.46%。这就意味着,中国金洋处于绝对控制地位,新体育旗下所持有的地产项目也将纳入中国金洋名下。
仅仅通过中国金洋和新体育两个上市平台,宝能系已拥有将近20个项目,覆盖香港、深圳、赣州、沈阳、汕头等多个城市。从路径来看,这些项目原本是宝能地产旗下的,过了“一手”后装入了姚建辉控制的上市公司之中,变成了宝能系地产帝国的一部分资产而已。
原本宝能集团旗下有两大房地产平台,一是隶属于宝能投资集团的宝能城市发展建设集团有限公司(以下简称“宝能城发”),目前由邹明武负责;二是宝能地产股份有限公司,后者隶属于宝能控股有限公司,曾由姚建辉负责,目前叶伟青任董事长。
宝能城发于2016年12月6日注册成立,2017年7月18日由深圳市宝能城市发展有限公司更名至现名。对于宝能城发的定位,曾在招聘公告中这样表述:依托宝能集团品牌影响力和多产业优势,与各级地方政府深度合作,布局全国核心城市,建设新型产业地产园区,扶持产业发展。
2017年11月,前保利地产集团副总经理、明星职业经理人余英加入宝能城发,担任宝能集团高级副总裁、宝能地产总裁兼宝能城发总裁。
宝能城发的成立和余英的加盟,被业内认为是姚振华重启地产业务的信号。在这之前,宝能地产的成绩并不算出众。公开信息显示,宝能地产在2015年、2016年、2017年的销售额分别为132亿元、142亿元、119亿元。余英曾在观点地产网一次采访中透露:“我来宝能就是要探讨一种新模式,如何把宝能(除物业开发)其它6大产业整合好。”
最近三年,宝能投资集团通过与政府签订合作协议,大力布局产业地产。光是2017年,宝能已在广州、海南、陕西、贵州、武汉、昆明、天津等城市跑马圈地,业务范畴包含总部经济、科技、新能源汽车、医疗养老、高端制造、物流、体育文化等。
不过,余英仅仅在宝能城发任职了一年便离职了。目前看来,宝能城发重点发展的也并不只是产业地产,它还在不断切入住宅领域。今年上半年,宝能城发多次出手拿地。5月13日,隶属于宝能城发的深圳佳禄投资有限公司力压一众房企,竞得佛山大良碧桂路以东、澄海东路以北的一宗3.99万平方米商住地,代价是约13.17亿元+2.3万平方米租赁住房,扣除配建,折合楼面价至少1.34万元/平方米。
宝能城发还以6.34亿元拿下济南章丘区4宗地块、17.16亿元拿下绍兴镜湖官渡1号地块、13.93亿元拿下天津静海区大邱庄3宗地、22.74亿元拿下绍兴镜湖蛟里1号地块、24.4亿元拿下哈尔滨8宗地。
值得注意的是,3月18日,宝能城发还以14.79亿元拿下腾冲市北海乡区域34宗约2239.9亩土地,拟建设一座集娱乐休闲养生度假于一体的世界级火山湿地康养度假目的地,项目推广名为宝能·彩云之上。
天眼查信息显示,2018年11月2日,宝能城发发生股权变更,由宝能投资持股99%、宝源物流持股1%,变更成宝能地产100%持股。换言之,宝能城发被并入宝能地产,成为宝能地产的全资子公司,不过管理团队仍然与宝能地产独立,余英离职后,宝能城发目前由宝能投资副总裁程细宝负责。
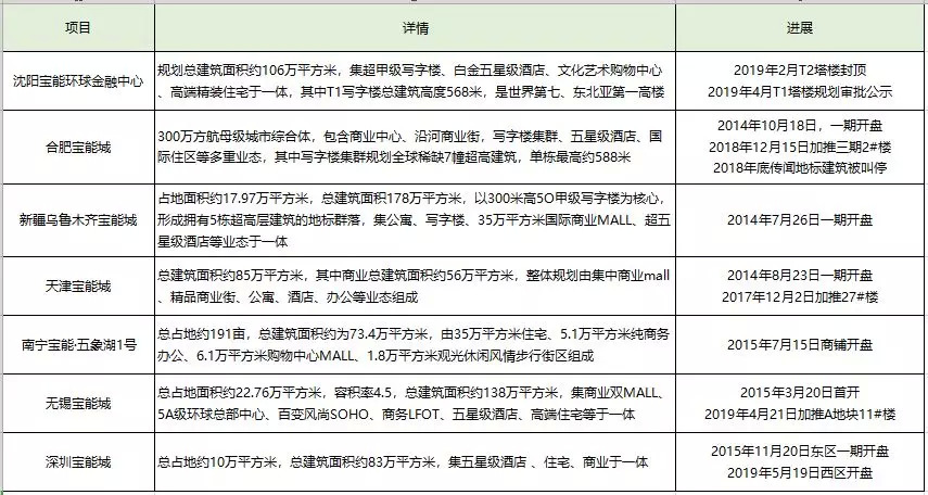
相比之下,宝能地产近年来则无太大动作,主要在2009年至2014年间,在二三线城市拿下了大量土地储备,打造综合体及地标项目。如新疆宝能城体量近200万平方米,合肥宝能城300万平方米,无锡宝能城138万平方米。
如今,合肥宝能城、新疆宝能城、天津宝能城、南宁宝能·五象湖1号、深圳宝能城、深圳宝能公馆等均已开盘,大部分项目甚至已经售罄或者接近尾盘。
随着一系列资产腾挪操作,宝能地产业务逐渐归拢到姚建辉手里,被装入了上市公司;从现有的项目来看,产业地产及住宅是两大主要发展方向,姚振华仍然对负责产业地产的宝能城发抱有期待,但如今的宝能城发与“宝新系”公司,操作路径已完全不同。

▲宝能集团部分项目



评论