文|宋子轩 安西西
太合音乐启动IPO了。
6月17日,据微信公众号“晚点LatePost”援引知情人士称,太合音乐启动IPO已经有一段时间了。音乐财经(ID:musicbusiness)就此事向太合音乐相关负责人进行求证,太合方对此不予置评。
其实早在一年前,太合音乐计划在今年上市的消息在坊间就一直有流传。
去年6月太合官方宣布完成来自君联资本、国创开元和中泰创汇新一轮十亿人民币量级的融资,据各方消息,其投后估值达到了10-15亿美元。而在这一年中,随着太合连续投资布局,在不少行业人士看来,太合启动IPO也已经是意料之中的事情。

据天眼查的数据显示,太合音乐主体公司北京太合音乐文化发展有限公司成立于2014年8月,大股东为北京百度网讯科技有限公司,持股比例38.81%,实际控制人为百度董事长李彦宏。

2015年12月,在与百度旗下的百度音乐合并后,太合一举成为了横跨内容生产、版权运营、在线音乐、演出活动等各环节于一体的新巨头,并由此加入了在线音乐的战局,并凭借其在传统音乐行业从内容到消费整个链条的完整性,被视为“隐形的独角兽”,彼时外界普遍认为“攻守平衡”是太合最大的优势所在。
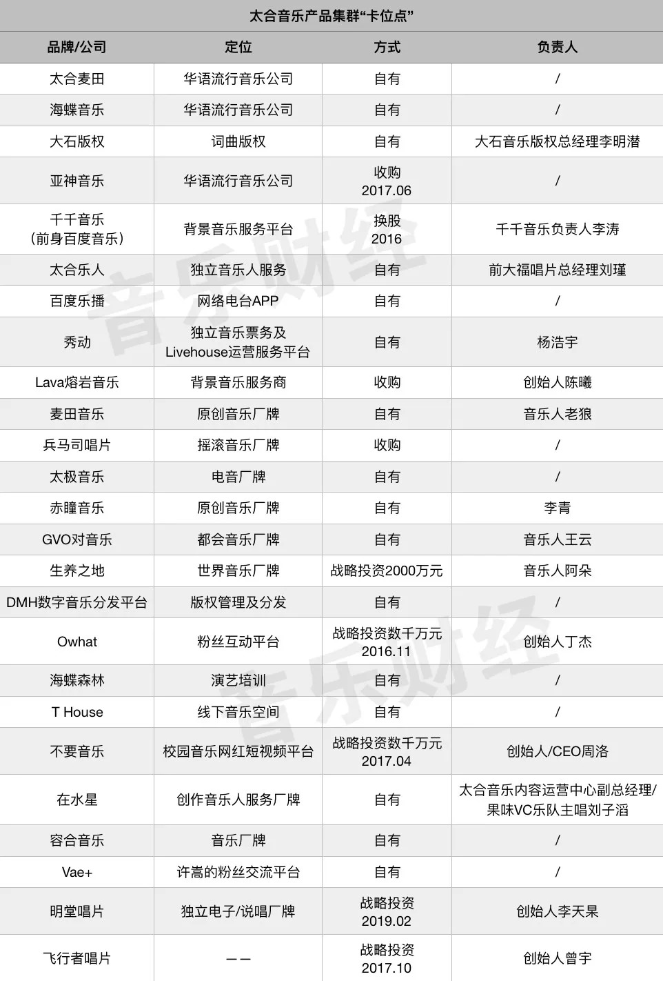
官方资料显示,太合音乐集团是华语音乐市场份额最大的音乐集团,主要优势在于:
第一:拥有“众多具有内容生产力”的华语音乐厂牌,包括太合麦田、海蝶音乐、大石版权、亚神音乐、兵马司唱片等;
第二:1200万首版权曲库,主要为“自有+代理”模式建构版权资源池;
第三:发展全约艺人,同时也与包括李健、古巨基在内的100余名音乐人保持着良好的合作。
进入2018年,太合在6月份投资了都会音乐厂牌明堂唱片后,又推动了麦田音乐的全面回归,并在去年10月与日本Victor Entertainment Group达成了中日音乐界首个深度战略合作,年初的时候也推出了“少年红星计划”,在儿童音乐领域开始发力。前不久,太合还完成了对偶像经纪公司星映环球的战略投资,在粉丝经济布局之后,填补了在上游艺人端——偶像市场上的空白。
同时,太合也在积极为内容布局分发与运营的渠道。
2018年11月,太合宣布与视频分享平台Dailymotion达成战略合作,计划整合各自优势资源,在内容提升、曲库扩充等各方面合力进行拓展,太合旗下的艺人及内容也会搭载Dailymotion的视听体系,在全球范围内实现有效分发;今年2月,太合还与联通沃音乐达成战略合作,借此提高了公司音乐版权、艺人活动等在运营商领域的价值。
在版权内容外,并购场景音乐提供商Lava Radio、投资现场音乐品牌Mao Livehouse以及这两年通过秀动在现场音乐的投资,也显示了太合其对场景消费的重点布局。
为了达到上市要求,太合正在积极创造利润。无论是音乐版权的积累与发行、艺人经纪与现场音乐的布局,团队要出成绩的地方显然还有很多。
IPO目的地猜想
那么,以太合为代表的内地音乐娱乐公司会选择去哪里上市呢?目前资本市场环境又怎么样?
腾讯音乐娱乐挂牌上市的地方是纽约证券交易所(纽交所),不过从目前的中美关系来看,赴美上市的预期不够安全。

受中美贸易战影响,6月初,包括马可 卢比奥在内的两党议员,曾提案希望加强美国证券交易委员会(SEC)和美国公众公司会计监管委员会(PCAOB)对中国在美上市公司更多财务数据的监管。若此提案通过,无疑将增添中国公司赴美上市的难度。
5月新闻报道显示,特朗普前顾问班农称“要美国停止所有中国企业在美IPO,同时限制华尔街对中国企业的投融资,直到看到中方做出美意愿下的根本性的改革”的言论。
这些都给中国企业赴美上市蒙上了一层阴影。数据显示,2018年中国有22家公司赴美IPO,2019年迄今也已经有超过15家公司。5月16日,瑞幸咖啡正式登录纳斯达克,市值42.5亿美元,6月6日,跟谁学在纽交所上市,市值达27亿美元。
此时此刻,太合音乐转而寻求A股上市也是顺理成章。
新三板:改革试验田“科创板”

6月19日,科创板“考场”尤为热闹,5家企业全部过会。6月21日,第八批科创板过会企业出炉。截至目前,已经有21家企业过会。前四批、共11家企业已经进入注册阶段,其中3家已经注册生效。
2019年以来,新三板公司整体的IPO过会率达88.89%,较去年同期显著提升。再加上科创板的加速推进,新三板公司转板热情点燃,不过与往年不同的是,科创板成为今年新三板公司申请上市的重要选择。
科创板对于行业属性定义非常明确:符合国家战略,掌握核心技术,市场认可度高,科创板倾向于硬科技,以是否含有科技含量作为筛选标准。
作为一家内容公司,我们可以排除太合与科创板之间的可能性。但在过会的业绩方面,我们依然认为有必要做一些基础的了解:
过会企业需符合下面5个条件之一:
(1)市值-净利润标准:市值不少于10亿,连续两年盈利,最近两年扣非后净利润累计不少于5000万;或市值不少于10亿,最近一年盈利且营收不少于1亿;
(2)市值-收入-研发投入标准:市值不少于15亿,最近一年营收不少于2亿,最近三年研发投入合计占最近三年营收合计比例不低于10%;
(3)市值-收入-现金流标准:市值不少于20亿,最近一年营收不少于3亿,最近三年经营活动现金流净额累计不少于1亿;
(4)市值-收入标准:市值不低于人民币30亿元,且最近一年营业收入不低于人民币3亿元;
(5)较新也较模糊的一种考量:市值不少于40亿,主要产品或市场空间大;经国家有权部门批准,取得阶段性成果;获得知名投资机构一定金额投资;医药企业取得至少一项一类新药二期临床实验批件;
其中,“市值不低于人民币30亿元,且最近一年营业收入不低于人民币3亿元”是最近过会的两家企业的选择。譬如,虹软科技就选择这一标准。虹软科技是一家作为全球视觉人工智能行业领先的软件服务提供商,是全球领先的视觉人工智能技术开发者、解决方案供应商。
沪深主板:高过会率,立足增量优化

利好消息是,今年上半年,沪深主板的过会率很高。
据《中国基金报》报道,截止目前,年内共有52家企业(不含科创板企业)上会,其中成功闯关的有45家,过会率为86.54%;仅有5家闯关失败,另有1家暂缓表决、1家取消审核。从4月18日到5月30日,共有18家企业上会并全部通过发审委审核,IPO过会率连续7周保持100%,这在历史上相当罕见。
受过会率上升、批文下发速度加快的利好刺激,申报IPO的企业数量也出现快速增长,拟上市企业的IPO申报热情也被充分调动起来了。
不过虽然今年IPO过会率提高了,但审核企业总家数其实并不多。2018年同期,上会企业和过会企业数量分别为114家和56家。截至2018年12月25日,IPO共103家,相较于2017年IPO 438家的数据,缩水程度可见一斑。
事实上,正因为去年有近200家不过硬的公司选择撤掉申请,能留下来继续排队申请的企业各方面属于比较优质的公司,也因此客观上促进了今年的过会率。

5月11日,证监会主席易会满在中国上市公司协会2019年年会上发表讲话时曾表示:“立足增量优化,坚持从源头上提升上市公司质量,杜绝病从口入。继续保持IPO常态化,坚持竞争中性,不唯所有制,不唯大小,不唯行业,只唯优劣,切实做到好中选优。”
今年以来,5月获得IPO批文的13家公司中,有6家拟赴上交所主板上市,5家拟赴深交所创业板,其余2家拟赴中小板上市,5月首发上会的11家企业全部过会,过会率为100%。而4月份首发上会公司16家,仅苏州规划设计研究院股份有限公司一家未通过,过会率为93.75%。
对于在A股上市,其实核心的条件就是利润。
主板:在主板上市的公司,以传统行业的企业为主,多为市场占有率高、规模较大、基础较好、高收益、低风险的大型优秀企业,譬如工商银行、茅台这样的企业。
沪市主板股票的代码以60开头,深市主板股票的代码以以000开头。
主板的条件:近3年度净利润为正,且累计超过人民币3000万元,这是最核心的要求;其他要求:公司成立且经营时间3年以上;要求公司3年经营性现金流量净额累计超过5000万元,或者要求公司营收3年累计超过3亿元;发行前股本总额不少于3000万元;其他略。
在深交所主板上市的华数传媒就是文化传媒板块的龙头企业,2012年上市,目前总市值160.82亿元。2018年实现营收34.36亿元,同比增长7.06%;归属上市公司股东的净利润为6.44亿元,同比增长0.45%。其主营业务为杭州地区有线电视网络业务、全国范围内的新媒体业务、宽带网络及智慧城市业务。

此外,在上交所主板上市的中南传媒,当前总市值221.09亿元,2018年营收95.76亿元,净盈利12.38亿元。中南传媒属于出版行业,业务还涵盖了媒体、数字教育、金融等。近年来也在试水音乐行业,比如音乐主题公园,参与音乐节等。

中小板:中小板成立于2004年6月,是创业板的一种过渡。主要服务于即将或已进入成熟期、盈利能力强、但规模较主板小的中小企业。中小板的股票,是在深市上市的以002开头的股票,流通盘大约在1亿以下。
中小板的条件:近3年度净利润为正,且累计超过人民币3000万元;其他要求略。
在文化传媒板块,奥飞娱乐就是在中小板上市的,目前总市值91.88亿元,2018年实现营业收入28.39亿元,同比下降22.04%,归属上市公司净利润为-16.3亿元,同比下滑1908.72%。

创业板:又称二板市场,创业板于2009年10月30日挂牌,市场代码以300开头,为暂时达不到在主板上市条件的中小企业和新兴企业,提供另外的证券交易市场。创业板最大的特点是低门槛进、严要求运作。
创业板的条件:最近2年连续盈利,净利润累计不少于1000万元,或者最近1年盈利,且净利润不低于500万元,最近一年的营收不少于5000万元,最近两年营收增长均不低于30%。其他条件还包括:最近一期末净资产不少于2000万元,并且不存在未弥补亏损,发行后股本总额不少于3000万元。
从上市条件来说,按照目前的财务指标,音乐娱乐公司挂牌新三板(非科创板)很容易,流水规模和盈利能力较强的音娱公司,满足创业板的财务指标相对主板而言更容易一些。
不过,创业板有行业特点,一方面,它是以自主创新企业及其他成长型创业企业为服务对象;另一方面,它要求每年持续增长才能发行,这一点对企业提出了较高的要求。
比如,华谊兄弟(现市值157.92亿元)于2009年率先登陆创业板,成为了中国影视娱乐行业首家上市公司。正因为上市后有业绩的压力,华谊兄弟正在寻求转型,降低对电影业务的以来,形成将“影视娱乐”、“品牌授权与实景娱乐”和“互联网娱乐”三大业务板块及产业投资实现有效整合的娱乐传媒企业。

此外,蓝色光标(现市值108.6亿元)、华录百纳(现市值50.13亿元)、乐视网(现市值67.42亿元)、光线传媒(现市值202.71亿元)、新文化传媒(现市值30.76亿元)、唐德影视(现市值27.31亿元)、暴风集团(现市值27.98亿元)、创业黑马(现市值27.72亿元)等都是创业板上市公司。
目前政策不太支持影视内容类的IPO。
曾递交创业板IPO申请书的开心麻花,商业模式目前定位为““戏剧+电影+艺人经纪”,于2018年4月终止申请,内部人士透露,原因就在于证监会劝退,认为其业务单一,业绩不稳定。
财报数据显示,2017年开心麻花营收8.22亿元,净利润为3.89亿元,2018年上半年开心麻花营业收入3.41亿元,2018年公司营业收入超10亿元,但归属于挂牌公司股东的净利仅有1.1亿元,净利下滑的重要原因在于艺人经纪业务的拖累,沈腾和马丽仅通过出演开心麻花的片子在2018年的劳务费就分别高达9249.07万元和7845.70万元。
虽然中国的文化传媒板块正在崛起,但要成为一家市值百亿的公司,依然非常不容易。随着市场的回暖,上市过会率提高,创业板或许是当下音娱公司寻求A股上市比较合适的目的地。
港股:成熟健全,审批趋严,破发率高

从资本市场成熟度来说,港股其实也是内地音娱公司可优选的目的地之一。
那么,2019年的港股环境如何呢?
受市场低迷和环境影响,2019年上半年,香港新股市场新股数量较去年同期大幅下降,共有76只新股在港交所上市,融资总额695亿港元,同比新股数量下降25%,但融资总额增加38%。其中,科技、传媒和电信行业融资额排名第三,金额达135亿港元。
Wind数据统计显示,截至6月19日,今年港股市场首日破发的个股占比38%。而在2017、2018年同期,这个数字分别是22%和32%。2018年,共有218只新股在港上市,创历史新高,IPO集资额达2880亿港元,居全球首位。但与此同时,2018年港股新股破发率也高达70%。
新股频频破发的原因还在于:第一、宏观经济环境不容乐观;第二、港股以机构投资者居多,机构投资者投资更加审慎。第三、个人投资者信心受到外部冲击,到了2019年,散户看淡新股发行的趋势就更加明显,今年上半年港股的新股超额认购倍数大幅滑落。
根据德勤给出的数据,截至5月31日,今年申请被拒数量为14,而去年同期为3,上涨367%;申请人自行撤回申请数量为9,而去年同期为6,上涨50%。
这也与今年上半年港交所对于IPO申请审批趋严有非常大的关系。
港股上市的财务要求:过去3个财政年度至少5000万港元盈利,其中最近一个财务年度盈利至少2000万港元,以及前两年累计盈利至少3000万港元,同时上市时市值至少达到5亿港元。
如果上市时市值至少20亿港元,那么最近一个经审计财务年度的营收至少为5亿港元,且前3个财务年度来自营运业务的现金流入合计至少1亿港元。
目前,在港股上市的A8新媒体市值为5.94亿港元,2018年营收1.52亿,其中来自租金及物管费的物业投资收入约7460万元,较2017年增长约14.3%,不过公司拥有人应占亏损8515.9万元。此外,寰亚传媒的总市值目前只有1.71亿,现代传播集团的总市值1.45亿。
据音乐财经(ID:musicbusiness)了解,港股IPO的审核制度为“双重存档制”,即由港交所和香港证监会共同审批。但香港证监会一般不会干预IPO审批,起主要作用的还是港交所。
在港交所内部,企业IPO的第一道审批由上市科(具有较大话语权)执行。上市科通过审核后还需接受上市委员会聆讯。但在一般情况下,上市委员会很少驳回上市科通过的公司,即使发回重审,二审能通过聆讯的概率也很高。
近日,港股还曝出了IPO丑闻。
6月10日,港交所前上市科高层联同保荐人及律师在新股审批过程中“放水”,或协助逾30家不完全符合上市要求的公司通过审批。
无论如何,港股低迷,破发率高,审批趋于严格,这让2019年的新股发行没有那么容易大获成功了。
尽管如此,港交所成熟的市场运营、法治化、国际化程度是A股学习的对象。
值得注意的是,阿里巴巴在今年6月17日传出“已经申请在香港秘密二次上市,这将是香港最大规模的IPO,筹资额度可能高达200亿美元”的消息。

市场普遍认为,阿里的回归,与同在港股的腾讯控股等一批中国互联网企业的集聚,对于提升香港在全球科技类交易所甚至全球金融市场地位的作用是不言而喻的。
总体而言,文化传媒板块有广播电视、出版、平面媒体、影视娱乐、广告营销、动漫产业,这里面唯独没有一家音乐公司。
当前音乐行业正处于稳步上升期。
无论是创业板、中小板、主板还是港股,都对商业模式和净利润有着不同程度但都较为严格的要求。太合此轮启动IPO,将有利于其利用资本市场的力量,解决自身长足发展的问题。毕竟,对手已经跑得很快了。
随着成功上市,腾讯音乐集团的强势地位正日渐稳固。而天眼查数据显示,6月19日,网易云音乐主体公司杭州网易云音乐科技有限公司的注册资本由58925万美元增加至80025万美元,增加额2.11亿美元。



评论