作者 | 徐晓倩 潘少颖 孙妍
来源 | IT时报(ID:vittimes)
7月1日到了,上海市交通执法部门加大对网约车及平台公司和巡游出租车的执法监管力度。对于在街面查获的无资质网约车辆,网约车平台将同时受罚。
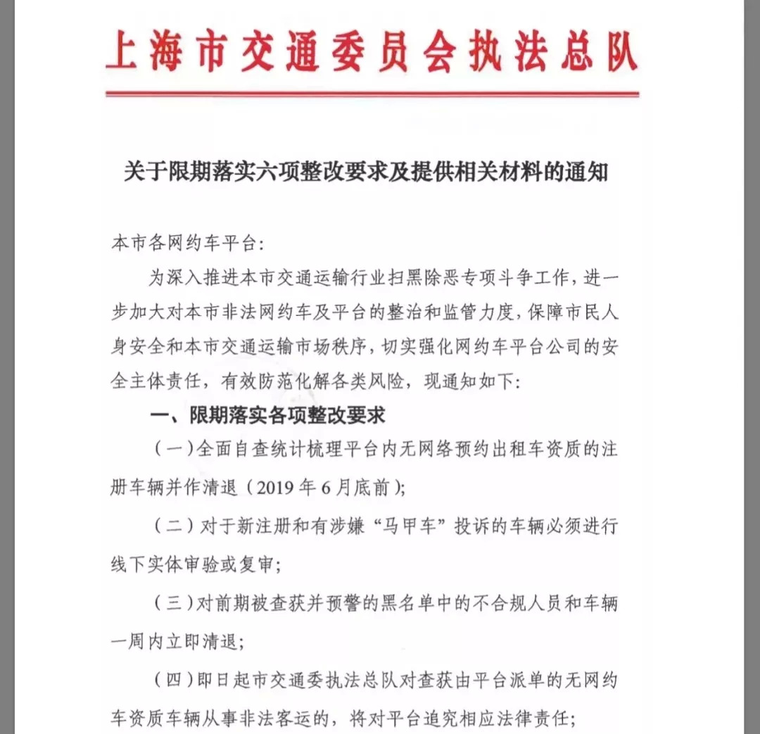
在之前,上海市交通委执法总队下发通知要求各网约车平台企业于6月底前完成清退平台内无网络预约出租车资质的注册车辆等工作。

昨天是该《通知》的最后期限,目前上海的网约车平台对于该通知实行得怎么样?
《IT时报》记者从滴滴、首汽等网约车平台了解到,自6月中旬收到该《通知》以来,在积极配合交委推进各项合规工作,这是一个循序渐进的过程。“每天会封掉几万个不合规车辆的号,”记者了解到,这几天,因为车辆清退的关系,不少网约车平台的订单和车辆都在减少。
网约车平台向《IT时报》记者透露,现在执法部门对平台的要求是先行清理无运营证的网约车。

上海清退48万名网约车驾驶员,53.19万辆无运营证的车辆?
根据上海的相关规定,在上海市从事网约车经营服务的驾驶员必须是“沪人沪牌”——即驾驶员有上海户籍,从事网约车营运的车辆应为“在本市注册登记”的车辆,而且需要持有“双证”:车辆需要有《网络预约出租汽车运输证》(简称“运输证”);司机要有《网络预约出租汽车驾驶员证》(简称“驾驶员证”)。
2018年10月,上海市相关部门曾约谈了多家网约车平台,要求平台方落实9条整改措施,其中第8条规定:各网约车平台按照相关规定只对同时具备网约车车辆营运证件和网约车从业人员资格证的签约者发布招车信息等业务。
而在近日,上海市交通委执法总队要求滴滴对于不合规的司机、车辆在6月底前进行全部清退。
上海有15家网约车平台,根据上海市交通委的数据,截至2018年12月底,上海网约车平台总注册驾驶员数为52.1万人,截至2019年4月7日,上海共有3.26万人已取得网约车从业资格证件。这意味着,约有48万名网约车驾驶员面临清退。
截至2018年12月底,上海网约车平台总注册车辆数54.4万辆,共有1.21万辆车辆核发车辆运营证件。这意味着,约有53.19万辆无运营证的车辆面临清退。
截至今年4月,上海各网约车平台企已累计清退背景审查不合格驾驶员1.3万余名,清退无资质网约车35万余辆。
部分司机:没收到通知

上周,《IT时报》记者四次使用滴滴App进行叫车。记者发现,在这四次叫车行为中,有三位司机都是非上海本地户籍。其中一位非沪籍司机马先生表示,自己在上海开网约车已有四五年的时间,“上海有不少外地人在开网约车,我以后还是会继续做这一行,因为相对于其他工作,这个工作比较自由,而且收入也还行。”另一位来自安徽的司机孙先生说道,“自己学历不高,开网约车挺不错的。”
6月24日,记者致电上述几位网约车司机,对于清退的事情,他们都已经听说很久,“虽然说是月底要清退,可是我们也没收到滴滴发的要求清退警告,要是被交警查到了,就是1万元起步的罚款。”马先生说道,他的车有“运输证”,但是没有网约车的“驾驶员证”。而孙先生则不同,他坦言自己既没有“运输证”,也没有“驾驶员证”,自己也还没有收到通知。
从租赁公司租网约车
据记者了解,现在不少网约车司机并非是开自己的私家车,而是从网约车租赁公司租车,如同传统出租车司机一样,这些网约车司机要向租赁公司交“份子钱”。
网约车司机李先生告诉记者:“我每天要交给租赁公司200多元,10天去交一次,公司还提供宿舍。”
《IT时报》记者在58同城上搜索“网约车租赁”,找到相关信息10230条,其中有不少汽车租赁公司都声称提供全上海合法运营、风险全包的服务。
对此,记者联系了一家网约车租赁公司,工作人员表示他们在上海有五家营业网点。“我们公司每天差不多有50台网约车出租,”一位工作人员向记者表示:“只要驾龄满3年,无重大交通事故,无一次12分记录,无犯罪记录就可以签约租车,没有其他特别的条件。”这位工作人员称,非沪籍的司机也可以租车,“遇上交警查车,也是要罚钱的,金额在1000~3000元,公司和滴滴方面会全额报销的,我们都是营运车,基本上不查车。”
“以前我是开自己的车,现在从租赁公司租车,虽然要交‘份子钱’,但是风险没那么大”,李先生说道,他同样没有网约车的“驾驶员证”。
安全问题是根本
无论是网约车还是传统出租车,对其进行管理,根本目的是为了保障人们安全、方便出行。
在经历了多起严重安全事故后,不可否认的是,在政府部门推动和网约车平台的推进之下,一系列的安全措施正在网约车行业得到采用。“现在每天上下工都要求人脸识别,而且一天当中会多次弹出要求人脸识别。次数比较随机,有的时候会频率非常高,多数情况下是三小时一次的频次。”网约车司机孙先生告诉记者,“现在接单四小时,还要求强制休息20分钟。”
前些天,王林(化名)被滴滴封号了,这让他有些苦恼,“因为我驾龄没满3年,滴滴就把我给退了。”滴滴方面表示,开网约车满3年是硬性标准,平台会日常进行筛查,对不合规范的网约车进行清理。
毫无疑问,提升网约车乘客的安全是头等大事,与此同时,也要考虑到实际情况和市场需求,让乘客能方便出行。
之前,广东东莞相关部门向市民征求意见,打算修改网约车管理规定,其中一条就是不再要求从事网约车的司机必须是本地户口。而在今年初,上海市相关部门人士也表示,在研究允许符合一定条件的非沪籍人员进入上海网约车司机队伍。
现在距离6月14日滴滴车辆逃逸事件已经过去半个月了,滴滴方面回应:“平台肯定会竭力配合交委来逐步推进各项合规工作,我们目前也在做相关的整改方案。”
来源:IT时报



评论