自2017年初,武汉打响了全国 “人才大战”的第一枪。现越来越多的城市紧随其步伐,纷纷出台相关人才新政。
7月9日,苏州市相城区出台最新的人才购房新政。在相城区工作满3个月以上的本科人才购房,不受户籍、社保、积分等限制,并且购买该区定向新房可享受600-2000元/㎡不等的减免优惠,普通新房可享受优先购房。

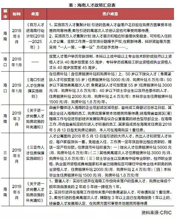
图片来源:看苏州
服务的人才对象
● 符合《相城区人才安居乐业实施意见(试行)》的A-F类人才;
● 全日制本科学历(中级职称)人才

1:在相城区工作满3个月的全日制本科学历(中级职称)及以上人才,可凭人才证明在区内购房不受户籍、社保、积分等限制条件的影响。对相城发展作出突出贡献的苏州籍在外优秀人才和专家学者,经认定后可参照区内高层次人才区内购房不受有关条件限制。
2:根据人才类别提供区镇国资公司配建或参与建设的商品住房项目600-2000元/㎡不等的减免优惠,和房地产开发公司在区内投资新建房地产项目的优先选房购买资格。免费为外籍人才提供身份证件翻译公证及上门办理服务。
3:纳入享受住房公积金支持政策高层次人才目录的各类人才,首次使用公积金贷款购买首套住房的,可享受贷款限额的1.5-4倍,公积金缴存满一个月即可办理;缴存公积金可按实际工资总额计算,不受公积金缴存基数上限限制。
安家补贴政策
安家补贴和租房补贴:首次引进个人及家庭在苏州大市无自有住房的人才,可申请租房补贴;在苏州大市范围内购买首套自住住房(唯一房)后,可申请安家补贴。
●顶尖类人才:可获最高1000万元安家补贴和最高10000元/月租房补贴。
●领军型人才:引育的国家级有关人才工程、省市人才工程领军人才,可获最高300万元安家补贴和最高6000元/月租房补贴。
●其他有关人才:根据人才层次和类别可获最高250万元安家补贴和最高3000元/月的租房补贴。
网上材料申请
●《相城区人才证明信息采集表》;
●入选相应人才计划的证书或其他佐证材料;
●相应学历学位或职称证书(国外留学获得的学历,需提供教育部留学服务中心学历证明);
●在相城工作的证明材料:个人与在相城区注册运营的单位签订的1年及以上劳动合同;个人近3个月在相城区缴纳社保的证明,或者相城缴纳个税的证明,或在相城公司开具的工资流水。
人才之争各出奇招
不止在苏州政策微调,今年6月南京市高淳区也突发限购松动!外地人在高淳区买房,只要持有南京市居住证,或者携带用工单位的劳务合同和营业执照,即可开具购房证明。

在此之前,南京的限购政策颇为严格。根据南京市于2017年3月15日出台的《进一步调整住房限购政策的通知》,明确规定自3月16日起,外地人在六合区、溧水区、高淳区范围内只能新购1套住房,同时,外地人在申请开具购房证明时,要提供过去3年内在南京累计满2年的个税或社保证明,且不允许通过补缴的方式获得购房资格。

但该政策的调整仅限于在高淳区购房,如果在南京市其他区域购房的话,还得按原有的限购条件办理。

人才政策方面,2月27日,南京市发文,将自2018年3月1日起执行的《关于大学本科及以上学历人才和技术技能人才来宁落户的实施办法(试行)》继续试行一年。也就是说40岁以下本科可以直接落户南京,先落户后就业,研究生落户南京不受年龄限制,但专科落户依旧受限制。积分落户的门槛也相对放宽,由“2年内连续缴纳社保”变为“累计缴纳社保不少于24个月”。
此外,在全国部分地区都出台相关政策,吸引人才。
广州市从今年1月份以后,全面放宽引进人才入户的年龄限制,学士、硕士和博士分别从35、40、45周岁调整到40、45、50周岁。
石家庄市从今年3月起,彻底放开落户门槛,全国公民仅凭身份证、户口簿就可向落户派出所申请户口迁入市区、县(市)城区和建制镇,而且配偶、子女、双方父母户口可一并随迁,实现真正的“零门槛”。
杭州市从今年4月起,只要全日制大学专科及以上人才在杭工作并缴纳社保的,就可直接落户。
海南市自2018年6月便开始对人才政策进行逐步调控,今年6月27日再出台新政,对于普通人才,购房社保或个税年限由原来的2年或5年统一降低为1年。

(图片来源:克尔瑞地产研究)
重庆市5月出台人才落户新政,放宽人才界定标准,拓宽人群服务范围,不设年龄务工年限,直系亲属可以随迁:
所有人才落户,均不受在渝务工、业年限和缴纳社保年限的限制,甚至没有年龄限制;且自愿选择落户地点,高层次人才一对一迁户。
“抢人”更要“抢优”
相对于部分地区的放宽门槛,则有些地区更倾向于吸引优质的高端人才,如深圳、北京、宁波等地。
5月25日,在深圳举行的2019年未来论坛·深圳技术峰会上,深圳市副市长王立新宣布,在境外人才引进政策方面,来粤港澳大湾区工作的短缺人才将享受15%的个人所得税减免优惠。
粤港澳大湾区将对短缺人才实行个税优惠,最早出现在今年3月14日国家财政部、税务总局发布的《关于粤港澳大湾区个人所得税优惠政策的通知》中。

通知中第一次公开表示:广东省、深圳市按内地与香港个人所得税税负差额,对在大湾区工作的境外(含港澳台)高端人才和紧缺人才给予补贴,该补贴免征个人所得税。
换句话说,粤港澳大湾区高端人才和紧缺人才,可以与香港一样,享受15%的税收优惠政策。
在吸引人才方面,深圳曾对海外高层次人才可享受的优惠奖励政策作出规定,包括奖励补贴,A类、B类、C类人才分别享受300万元、200万元、160万元奖励补贴;以及居留和出入境便利、落户、子女入学等方面都享受优惠等。
此外,深圳市住房和建设局4月29日也曾发布公告称,深圳户籍或持有效居住证的各类人才,符合相关条件,房价是同区域同类型市场商品房售价的50%左右。
5月21日,北京市通州区人民政府发布发布了一个全国关注的“人才”吸引政策!通州区对于高层次人才租住人才公寓,将给予租金优惠。

符合条件的诺贝尔奖、图灵奖、菲尔兹奖等国际大奖获得者,中国科学院院士和中国工程院院士;国家最高科学技术奖获得者等第一层级人才在通州可免费租下一套不大于100平方米的人才住房。
如选择租金补贴,以2019年通州区公共租赁住房周边租金的平均值26.8元/平方米计算,第一层级人才在通州租任何一套住房,每月可补贴2144元租金。
4月21日,“宁波发布”消息称,对5类人才给予安家补助或购房补贴。五类人才分别为高层次人才、基础人才、应届本科生和硕士研究生、青年精英人才、青年留学归国人才。
在补助额度最高的人才类别——高层次人才中,宁波人才新政又将其细分为顶尖人才、特优人才等五小类,安家补助额度为15万~800万元,而购房补贴规定为“购房总额20%,最高20万~60万元”。
其中最高60万元的购房补贴,针对的是包括“国家千人计划”专家、“万人计划”人才、“长江学者”“国务院特殊津贴获得者”在内的“高层次人才”。对于条件相对宽松的“其他人才”而言,最高只能拿到8万元购房补贴。
南京对于高端人才的需求也是格外旺盛。5月13日,南京市人民政府发布《南京市企业博士安居工程实施办法》,对在宁企业工作的博士提供买房、租房等一系列安居政策。
随后5月21日,南京市政府出台《南京市人才安居精准服务实施细则》,面向高端人才的安居政策正式升级且执行!博士租房补贴提升至每月2000元,享受以前老政策的博士不需要另行申请,从今年1月起直接提高。
同时,对集中建设、配建的具备销售条件的人才安居住房,可采用先租后售的方式供应,租期5年内可享优惠租金。人才租满五年可向产权单位以优惠价格申请购买该房屋的产权。
如昨日(7月9日)新领销许的青奥村项目,销许均价35000元/㎡,但作为南京市首批集中供应的可购买型人才房源,购房条件极为苛刻。
青奥村的销售对象主要有两类,一是企业博士,二是人才安居办法中的A到E类人才,其中,对在南京地区工作的诺奖得主、院士等“高精尖缺”人才(相当于安居办法认定的A、B类人才),不受国籍、年龄、职业等条件的限制,所在单位不限于《南京市人才安居办法适用企业范围》。
为降低人才购房压力,市人才安居办已与工商银行、农业银行、中国银行等多家银行签约落实人才购房金融优惠支持,人才购买青奥村项目的商业贷款利率按市场利率下浮10%,首付按最低比例执行,住房公积金开户缴存后即可使用,企业博士贷款额度也放宽到限额的2倍,最高可到100万元。
目前南京加快建设创新名城、支持高端人才创业一系列举措中,人才房的建设一直是“重笔”。在“十三五”期间,全市计划筹建人才安居住房350万平方米,目前筹集到的房源面积超过217万平方米。




评论