文|小食代
百胜、麦当劳、康师傅、亿滋、桃李面包、旺旺、雀巢等等都是它的客户,一年收入超过1600亿元,它是谁?
2109年还真不愧是食品饮料行业IPO的“大年”!继百威亚太后,又一家行业巨头正全力加速冲刺资本市场——这次轮到益海嘉里金龙鱼食品股份有限公司了。

今天傍晚,这家因“金龙鱼”、“欧丽薇兰”、“胡姬花”等品牌而为人熟悉的公司刊发了首次公开发行股票并在创业板上市招股说明书(申报稿),下一步将等待中国证监会核准。与此同时,该公司的母公司丰益国际也发出公告,证实中国证监会已经接受了它拟在深交所上市的申请。

根据小食代今晚翻看该公司的申报稿显示,这家拥有近2.6万名员工的公司拟发行股数不超过 54,215.9154 万股,占发行后总股本的比例不低于10.00%。

身为中国国内最大的农产品和食品加工企业之一,益海嘉里金龙鱼主营业务是厨房食品、饲料原料及油脂科技产品的研发、生产与销售。根据最新的披露,截至今年3月底,该公司的资产总额高达1697.64亿元,负债总额为1057.90亿元,其体量当之无愧是“巨无霸”级别。
而根据最新披露的盈利情况,去年,益海嘉里金龙鱼挣到了1671亿元的收入,净利润超过55亿元。今年前三个月,该公司也进账了约404亿元,净利润为8.31亿元。
此外,虽然该公司没有单独披露“王炸”金龙鱼的业绩,但是根据其引述的第三方数据称,去年该公司在中国小包装食用植物油行业占据39.8%的市场份额,比排在它身后的三家竞争对手之和还要高。

根据安排,益海嘉里金龙鱼这次在内地上市,集资用途全部投资到厨房食品业务上,募资资金拟投资额高达138.70亿元,19大米面油项目“火力全开”,涉及中国从南到北的布局,从大豆压榨到面粉加工包罗万有。
为什么这么看重厨房食品?理由也很简单,厨房食品(包括餐饮产品及零售产品)占该公司的主营业务比例高达近六成(例如,2018年,该公司厨房食品就卖出了993亿元),贡献的毛利占综合毛利的比例也站稳七成以上。

不过,和同行相比,益海嘉里金龙鱼的毛利率就相对显得不那么突出了。以2018年为例,它的毛利率在5家同行里,仅高于京粮控股。

那么,益海嘉里金龙鱼的股东都有谁呢?从申报稿看,公司控股股东Bathos在发行前持股99.99%,就算发行后依然还持股高达89.99%。另外一个发行前持股0.01%的是阔海投资,发行后它的持股下降至0.009%。

Bathos和阔海投资又分别是什么?申报稿显示,Bathos是一家中国香港注册的公司,由丰益中国(百慕达)全资持有,后者最终又由新加坡上市的丰益国际持有。至于阔海投资,则是由部分董事、监事、高级管理人员报告期内曾经担任董事或高级管理人员的公司,全名单如下图所示:

不过,虽然贵为行业巨无霸,益海嘉里金龙鱼也有担心的事情。小食代今天看到,在经营风险一章,原料价格波动被列在较前的位置。该公司解释,2018年及2019 年1-3 月,公司产品原材料成本占主营业务成本的比重分别为89.08%和88.77%。
“其中大豆、小麦、水稻等农产品的价格受到气候、自然灾害、全球供需、政策调控、关税、国内外市场状况和贸易摩擦(包括中美贸易摩擦)等多种因素影响而产生波动。”益海嘉里金龙鱼在申报稿中说。
此外,它也指出,公司的经销商数量较大,若公司对经销商的管理未及时跟上业务扩张的步伐,可能会出现市场秩序混乱、产品销售受阻的状况,从而对公司的竞争能力和经营业绩造成不利影响。
而在财务风险上,除经营业绩波动性风险,它也提及2018年末和2019 年 3 月末,公司存货账面价值分别为370.88 亿元和 293.24 亿元,存货余额较大。尽管这有助于保障生产经营的稳定性,但是也可能将面临存货跌价的风险。
作为一个产品在中国兼顾食品行业上下游的巨无霸,申报稿里当然也有其他有趣的发现。
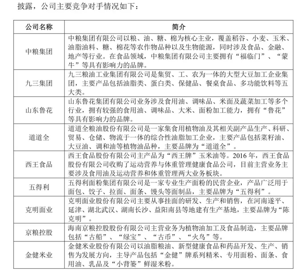
例如,益海嘉里金龙鱼把以下这些公司定位了自己的竞争对手,包括了山东鲁花。

不过有意思的是,它的20家主要参股公司里,多次出现了“鲁花”的名字,并投资持有股份。


又例如,不说不知道,原来康师傅在今年前三个月,已经从“五甲不入”变为跻身成益海嘉里金龙鱼的第三大客户(这也是自2016年以来,康师傅首次“重返”前五大客户),后者对其销售金额超过5.15亿元,或占营收比例的1.28%。

还有,美国食品巨头家乐氏和益海嘉里金龙鱼也有合作,双方在华成立了合资企业。
翻查资料显示,原来家乐氏早年收购了原来由宝洁所经营的品客薯片,该产品其后由与益海嘉里金龙鱼合资的工厂生产。此外,据媒体公开报道,益海嘉里家乐氏去年7月于广州举行渠道客户沟通会,“共同见证2018益海嘉里家乐氏下半年的壮阔规划”,推出草莓谷兰诺拉、可可爱莓莓、可可球、冰雪奇缘脆米星球、谷维滋及其旗下的升级的罐装薯片品牌品客。

不过,根据今晚披露的申报稿披露,双方的合资公司业绩依然差强人意。其中,昆山公司今年前3个月转盈为亏,录得61万元亏损(2018年净利润6万元);上海公司今年前3个月亏损额为469万元,而去年更录得高达7799万元的亏损。申报稿没有进一步讲述对益海嘉里家乐氏的未来规划。



评论