近日来,中信、银河、兴业,多家头部券商纷纷将经纪业务部门改名为财富管理部门。一时间,财富管理成为行业转型的新风标。
本篇研报,我们聚焦国际大行从事财富管理业务的背景,剖析做大财富管理业务的核心要素,为国内同行提供借鉴,并寻找通过财富管理提升ROE的券商投资标的。
什么是财富管理业务?
不同于资产管理负责创设资管产品、管理证券组合,财富管理部门(公司)作为分销渠道,负责维护客户关系,向终端客户销售资管产品,追求实现客户财产的保值增值。
财富管理客户主要分为:1.大众人群、2.大众富裕人群、3.高净值人群。
针对不同客户的特征,财富管理机构采用更加多元的方式服务客户。

1折扣券商
主要服务大众人群和富裕人群,向客户提供通道经纪、投资产品代销、投资顾问等服务,其特点是费率低,通过互联网实现交易。
2智能投顾
主要服务大众人群,向客户提供在线的智能化财务规划和投顾服务。
3中小投行/注册投顾(RIAs)
主要服务富裕人群,向客户提供投顾服务,一般而言,其收入以客户服务费为主,不向客户收取买卖佣金或申购赎回费用,最大程度上减少利益冲突。
4大型投行
主要服务富裕人群和高净值人群,向客户提供综合财富管理和财富传承规划。
5私人银行
主要服务高净值人群,服务内容与大型投行类似,私人银行一般为商业银行或全能银行的一个部门。
从财富管理的分类上说,我们认为,
1.中低端客户的财富管理意味着标准化服务与产品的提供;
2.高端财富管理客户的财富管理意味着把个性化需求做到极致;
3.而智能投顾意味着服务边界的拓展、在提升效率节约费用的前提下满足客户一定的个性化需求。
国际投行致力于财富管理业务转型
以美国为例,近十年,以大摩、美国银行为首的美国投行致力于发展财富管理业务。究其原因有二:
一是外在原因,养老金入市促进财富管理行业蓬勃发展;美股长牛,为财富管理公司带来源源不断的客户;复杂的税费结构使客户需要专业的财富管理机构提供专业的养老计划、税筹等服务。
二是内在原因,发展财富管理业务是美国投行在经纪业务长期下行与金融危机冲击、杠杆率下行后的明智之选。在这样外在和内在环境下,美国投行开始寻找一门好生意,向高利润率、高ROA的业务转型。
金融危机后,美国银行2008年收购收购美国第三大投资银行美林公司,由此成为全球第一大高收益债券的承销商,全球第三大股票承销商和全球第九大并购顾问。
2009年摩根士丹利与花旗集团合资组建成立摩根士丹利美邦,私人财富管理实力直逼瑞银。
2017年全球私人银行业的资产管理规模整体上呈现上升趋势,全球财富管理运营商中排名前10位的资产管理公司平均增长16.0%。
这得益于全球私人财富整体增长,以及财富管理朝数字转型的热潮推动,财富管理机构利用2017年有利的市场条件作为增长的核心驱动力。
其中,全球前三大私人银行分别为瑞银、美国银行和摩根士丹利,大摩、高盛进入前十。

财富管理业务:一门好生意
财富管理业务具有轻资产、稳定性强、抵抗周期、高收益、天花板较高,行业潜力大的优点。
收益率较高、ROE稳定
财富管理业务具有高收益、稳定性较强的特点。
我们对瑞银、摩根士丹利、摩根大通、美银美林四家传统财富管理业务具有优势的国际投行近10年年报的梳理,除了特殊年份外(金融危机),瑞银、摩根士丹利、摩根大通平均ROE分别为59%(本部,美国部分为16%)、15%、23.5%;
瑞银、摩根士丹利、摩根大通、美银美林平均利润率分别为26.0%、16.0%、17.8%、14.0%。2017年,财富管理业务对瑞银、摩根士丹利的净收入分别贡献156.10和168.36亿美元。
以摩根士丹利为例,公司十年年化ROE为7%;其中,ROE较高的三项业务分别为机构证券、全球财富管理、资产管理业务,平均ROE分别为8.2%、14.95%、12.21%,财富管理业务ROE常年高于其他业务。
财富管理业务具有轻资产的特点。2017年财富管理业务虽只占摩根士丹利资金的20%左右,但是却带来了34%的净利润,利润率达到了26%。
海外投行财富管理业务收入占据收入比例中,瑞银、摩根士丹利、摩根大通和美银近十年分别占比约为50%、38%、11%、19%。是海外投行收入的重要来源之一。
盈利模式&费率高于资产管理业务
根据我们对瑞银、摩根士丹利、摩根大通、美银和高盛这五家国际投行财富管理业盈利模式、费率的梳理,我们发现国际投行财富管理业务的费率主要基于客户投资的金额以及他们追求的策略。
国际投行财富管理业务主要有以下两种收费模式:
1基于客户资产金额的综合管理费
综合管理费包括客户账户的管理服务、交易执行、交易清算和结算、客户资产保管和定期书面绩效评估等项目的费用,涵盖了财富管理的基本收费项目,是现在财富管理的主流收费方式,具有一次性付费、方便快捷的特点。
综合管理费的费率按客户资产规模的百分比计算,且资产规模越大,费率越低。投行的财富管理项目通常会规定综合管理费的最高费率,同时客户也可以和财富管理顾问协商费率,协商的费率低于最高费率。
2投资策略费用(特定的投资策略)
在基本的账户管理费用之外,如果客户追求特定的投资策略或者是要选择特定的投资组合模型,他们需要支付特定的投资策略费用。
目前国外投行财富管理部门的投资领域不仅包括传统权益投资、固定收益投资,也包括影响力投资、绿色投资等各个细分方面。通过特定投资策略,财富管理部门可以满足高净值客户独特的要求。
特定投资策略的费用率取决于客户的策略类型和资产类别。摩根士丹利、摩根大通、美林在客户综合管理费用的基础上收取额外的策略费。
3其他费用
某些情况下客户还会被收取额外的佣金和加价,包括账户维护费、账户转账费、账户终止费、现金管理服务费以及第三方费用等。

从收费方式趋势上来看,财富管理服务客户的方式更加多元化,商业模式由佣金模式向服务费模式迁移。
根据摩根士丹利奥纬咨询测算,行业采用服务费模式或佣金+服务费模式的比重由2005年74.1%增至2005年86.9%,其中国际投行的比重由89.4%增至94.4%,服务费模式的广泛采用增加了投行收入的稳定性。
从组织架构上看,海外投行普遍拥有银行业务,银行渠道极大的拓展了财富管理获客的途径。
但是我们发现,财富管理业务排名靠前的瑞银和摩根士丹利都单独设置了财富管理部门,美国银行、高盛、摩根大通的财富管理部门都与资管业务线条设置在一起。摩根士丹利的财富管理业务子部门较多。
从费率上看,瑞银、大摩财富管理的费率也略高于资产管理业务费率。瑞银的数据更加清晰:财富管理综合费率在0.62%-0.96%左右,资产管理综合费率在0.46%-0.68%左右,财富管理费率长期比资产管理费率约高0.2个百分点。
高门槛、规模效应,头部机构的行业壁垒
财富管理业务具有轻资产的特点,但是也有进入门槛较高、规模效应明显,头部机构的盛宴,具有行业壁垒的限制:
1前期投入较大
顶尖的国际财富管理机构需要花费大量资金进行并购、搭建高素质的投顾团队,需要5-6年方能收回成本。
2规模效应明显
财富管理收入=AUM*费率,在费率差异较小的情况下,与收入直接挂钩的参数是规模。规模越大、财富管理机构收入越高。
不同机构之间的客均资产、产品、与服务都需要时间的沉淀与品牌的积累,我们认为,只有具有渠道优势的头部金融机构才能通过规模效应赚取管理费或佣金提成。
低端的财富管理也需要具有较大流量优势的头部机构,才具竞争优势。财富管理业务具有一定的行业壁垒。
3行业壁垒
财富管理对公司综合水平要求较高,小型券商难以弯道超车。

摩根士丹利财富管理收入细分(单位:百万美元)

瑞银财富管理收入细分(单位:百万美元)

美银财富管理收入细分(单位:百万美元)
不同公司之间差异较大的ROE水平体现了公司不同发展阶段的差距,瑞银、摩根士丹利、摩根大通平均ROE分别为59%(本部,美国部分为16%)、15%、23.5%。
反向引流,为其他业务线条带来新机遇
成熟的财富管理业务部门具有全产业链发展的特征,财富管理业务中的高净值客户,是投行最珍贵的资源,通过财富管理部门反向引流,可以为各条业务线带来机会。
总体来看,国外顶级的财富管理机构均有一个共同点:有着优秀的财富管理服务部门,且该部门一般都有全产业链发展的特征。
财富管理业务部门既是利息的提供者也是借款者(利息费用主要包括借款的利息),同时,能为公司带来更多的业务资源,促进公司其他业务部门的发展。
各个部门业务之间的联系和合作,促使公司全面的发展,探索更多的可能性,同时也使公司内部融合,增强核心竞争力。
国际投行的五大核心竞争力
通过对国际投行的案例研究,我们总结出五个要点:
并购、整合双管齐下,做大AUM
从发展历史来看,国际投行多靠并购整合做大。
在瑞银集团、摩根士丹利的发展历史中,我们可以看到公司客户范围的扩大、全球布局的进程与AUM的增加,最直观的外在原因是并购。
并购是最直接的扩张方式,可以较快为公司带来核心客户群体和全球的客户资源与资产配置资源。
海外并购需要公司花费较多的资本、资源与精力,并购后公司之间的融合又考验管理体系与执行能力,具备外延扩张能力是公司资本实力、战略能力与管理能力的综合体现。
丰富产品、全球配置,打造强大的资产配置能力
要做好财富管理,资产配置能力或产品端具有特色也是重要的成功因素之一。
1产品品类丰富,独具特色
全球顶级的财富管理机构一般都具有产品品类丰富的特点,既有投行类产品,又有资管业务线条的产品,并具有自己的特色。资管业务线条的优势体现较强的资产配置能力。
2在资管业务线条具有一定优势
四家国际投行在晨星基金评级中的表现如图所示。晨星评级在4星的基金以上占全部基金产品的比率分别为摩根大通57%,摩根士丹利31%,高盛30%,瑞银14%。

3资产配置丰富
前述四家国际投行的产品分别配置在权益、固定收益、货币市场、私募股权、对冲基金和房地产等领域。

摩根士丹利产品配置(单位:十亿美元)

瑞士银行产品配置(单位:十亿瑞郎)

摩根大通产品配置(单位:亿美元)
集团化打法、全产业链运营,满足客户各个维度的要求
海外财富管理部门为客户提供全产业链的服务。
例如,瑞银致力于服务高净值个人客户、家庭办公室及中小企业提供财富管理、融资、财富规划等服务。

在增强风控、足额计提风险资本的前提下,运营协作已经浸入瑞银的血液,体现出极强的部门协作能力。
内部管理:将客户的个性化需求与服务的标准化相结合
在内部管理上,将客户的个性化需求与内部服务的标准化结合起来,为高净值客户带来更好的体验,同时提升经营效率。
服务高净值客户的关键词是个性化。瑞银和美林的财富管理都并不仅仅注重投资收益或者相对收益的多少,而是注重满足客户个性化需求,制定符合客户个人目标与人生规划的财富管理计划。
投顾服务标准化,让客户在任意全球分支机构都能享受到标准化的服务,搭建高素质、高密度、稳定的投顾团队。
以高密度的投资顾问团队为基石,以客户需求为导向,提供专业化的资产配置服务和全业务范围的综合服务,有助于进一步提升公司整体业务收入。
通过成熟的投顾团队培养体系,优良的公司文化,具有竞争力的薪酬,打造稳定的团队,保证客户投资的稳定性与可持续性。
科技赋能智能投顾,服务长尾客户
和传统投顾相比,智能投顾最大的特征是门槛低、费用低、高效率。
因此对于作为“长尾客户”的中低端客户尤具吸引力。付出较低的成本,享受同样的专业化、个性化、高效率的金融投资顾问服务。同时,智能投顾由于其本身的相对透明、避免情绪化等优点,发展迅速。

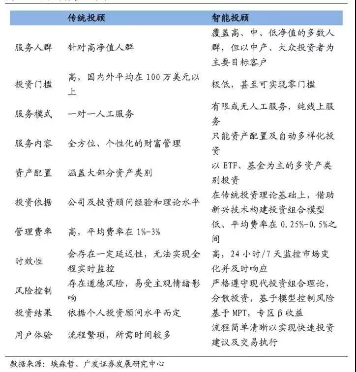
智能投顾VS传统投顾(瑞银财富管理体系)

智能投顾与信息技术应用

智能投顾服务
智能投顾领域的多样化服务
对国内券商来说,发力智能投顾领域,可以从完善客户服务体验,提供多样化服务着手。
中低端客户:抓住中低端长尾市场,提供标准化服务
就我国投资顾问领域而言,供需的巨大差异给智能投顾的发展留下很大的空间。
智能投顾将大量问题标准化处理,极大的降低了用户的使用成本,能覆盖了更多的普通投资者。因此,抓住中低净值群体,服务之前缺乏投资顾问的长尾客户,是一个重要手段。
进阶客户:提供“专业化+智能投顾”服务
进阶型投资者希望智能投顾提供多种投资策略,对金融产品的丰富性和复杂性有一定的要求,投资顾问需要据客户的风险承受能力、投资经验、投资策略等信息,选择投资策略。
券商可以针对该类用户推出“专业化+智能投顾”服务。投资顾问利用大数据分析、机器学习和人工智能等技术,更为精准的进行市场预测和资产组合选择。
新高净值群体:提供“个性化+智能投顾”服务
这里的新高净值群体,是指专业化、年轻化的“新富人群”。
高净值人群的年轻化以及专业人士化的特征表明,他们有更少的渠道获取投资机会和更少的时间管理个人财富;同时在投资行为偏好方面,“新富人群”眼界开阔、思维活跃,投资风险偏好较强。
因此,“个性化定制+智能投顾”相结合的财富管理模式有望发挥更强的相对吸引力。
同时,如果新净值用户进一步进阶,对所提供的产品复杂性和多元性有一定的要求,券商也可以提供“智能投顾+私人银行”服务。
传统高净值用户:提供“智能投顾+传统投顾”
目前仍有一大批高净值用户停留在投资理念保守、科技产品可接受化程度低的阶段。
针对这一群目标客户,券商应该以传统投顾模式为主,增强客户洞察能力、多元化投资能力与客户交互能力,优化客户资产配置,让客户享受“私人银行”级别的顾问服务。
同时,对该类客户群体进行智能化产品的理念渗透,随着智能投顾在资产管理行业的不断成熟,使客户逐渐接受智能投顾服务。
国内券商财富管理转型
现状:二级金融产品代销为主
国内券商财富管理以代销金融产品为主要形式。近年来,券商代销金融产品收入不断上升。

招商证券代销产品收入及占比(单位:亿元,%)

中信证券代销产品收入及占比(单位:亿元,%)
当前券商在代销市场中并不占据太大优势,2016年券商基金销售渠道只占到整个市场的7.8%,只有直销及第三方平台的十分之一,暂时并不具备优势。
我们认为,相对其他行业而言,券商在代销市场中具有以下三点优势:
其一,券商客户风险偏好较高,比较能接受二级市场的产品代销服务。
其二,自身长期从事资本活动,专业化强。
其三,券商在进行机构业务拓展的过程中,与机构建立了良好的关系,应当加大开发力度,增强客户粘性。
短板:业务发展处于初级阶段
近年来,各家券商指出要大力发展财富管理业务,进行经纪业务转型。
但是由于国内券商财富管理业务起步较晚,还处于初级阶段,除中金外,其他券商财富管理业务暂时没有形成成熟的财富管理体系,从客均资产到产品配置结构都与海外优秀的财富管理机构有一定差距。
1产品体系不够完善,产品深度挖掘空间大。
国内券商财富管理部门目前还是以传统的投资产品出售为主,缺乏对客户的个性化定制,财富管理产品深度挖掘空间大。
目前国内券商的资管产品包括股票型基金,债券型基金,混合型基金,货币市场基金,另类投资基金和QDII基金这六大类别,另类投资数量比较少,只有少部门公司如中金公司、中信证券等可以提供一些私募股权基金等高端产品。
国外的投行的财富管理部门不仅包含了传统的主流投资方式,也能提供结构化、全球化的高端产品,包括IPO锚定投资、私募股权基金、非金融资产投资等;还可以为其高净值客户定制特殊产品,包括家族理财、影响力投资、环境投资、艺术品投资、遗产信托等等。

国内券商的财富管理部门应该将财富管理看成一种长期持续性的服务,对于产品服务进行深度扩展,而不是进行简单的产品出售业务。
中金公司在财富管理产品深度方面走在前列。
中金公司早在2007年开启了财富管理业务,为高净值客户提供投资咨询服务。现如今,伴随着财富管理业务的发展,中金公司不仅可以提供传统的投资产品,而且还能结合自身的投行业务以及私募股权基金,向其高净值客户提供投行资本化等一级股权产品,既提升了自己产品的种类与深度,也能满足高净值客户的需求。
2专业化的投顾人员不足,缺乏系统的培训
财富管理业务要想发展,高质量和数量充足的投顾团队必不可少。
根据我们统计的数据,在国外投行中美林证券,摩根士丹利,瑞银的投顾人数都达到了10000人以上,其中美林证券的投顾人数为19238人,排名第一。
中信建投的投顾人数为1945人,华泰证券投顾人数为1745人,投顾团队差距明显。
相对于国外投行对于财富管理投顾人员系统的培训,比如摩根士丹利的FAA计划,瑞银的WPA计划等,国内券商目前缺乏一套成熟的投顾人员培养体系。
3尚未发现稳定的收入增长点
国内券商财富管理收入增长较为缓慢,缺乏稳定的增长点。
以中金公司和招商证券为例,中金作为券商中财富管理业务发展较快的公司,其财富管理收入在2015年增长迅速,达到1698.5百万元,是2014年的一倍,但是在2016年收入出现下滑,到了2017年又有所上升。
招商证券经纪和财富管理部门的收入在2015年达到了一个高峰,在随后的2016年-2017年中经纪和财富管理部门的收入趋于平稳。
转型思路
面对广阔的财富管理市场,以及自身经纪业务的下滑的局面,券商内部不断进行改革,推动经纪业务向财富管理业务转型。
2018年,华泰证券重新构建了零售及财富管理、机构客户服务两大业务体系,推动财富管理业务的发展。
中信证券、中国银河、兴业证券都提出将经纪业务部门改名为财富管理部门,彰显改革的决心。
东方证券早在2015年就将经纪业务部门改名为财富管理业务总部,几年来持续推动财富管理业务转型。
注重移动端财富管理,大力发展线上业务。
针对中国投资以散户为主,移动终端业务发达,智能手机普及率高的国情,近年来国内券商在大力推行移动端财富管理服务。
各家券商结合自己的业务业务基础,推出了很多各具特色的APP,争夺线上财富管理客户资源。
总的来说,券商APP在开展线上财富管理业务的基础上,提供即时资讯,智能投资服务辅助客户,销售丰富的投资产品等功能。
未来,券商发展财富管理还有较大发展空间。
资产管理业务高速发展,为财富管理业务的发展提供了广阔的空间。财富管理市场整体发展较快,但渗透率仍偏低,2015年仅有约20%,与美国(54%)、香港(34%)等财富管理较为发达的市场相比仍有差距。
提升财富管理的渗透率,有利于拓宽我国居民的财产性收入渠道。
按图索骥,关注头部券商
海外投行成功的要素包括:
1渠道优势
包括客户质量(客均资产)、渠道网点数量(营业部数量)、互联网渠道优势。
2产品端实力
包括资管业务线条的产品优势和全产业链运营的多种产品优势。
3服务质量
包括投顾人数和智能投顾发展等。
4并购能力
包括公司的资本实力与内部灵活的机制。
按图索骥,在甄选券商方面,我们有以下几点建议:
1客均资产高,线上线下渠道优势
财富管理业务做大,最核心的条件还是高客均资产,高客均资产是收取咨询费用、附加费用的基础;是帮助客户配置资产的条件。
经纪业务业务在一定程度上意味着财富管理业务的实力。
在股基交易业务中,华泰证券处于领先地位,占市场份额7.7%,中信证券,海通证券,中国银河和招商证券处于第二梯队。
从代销总金额来看,华泰证券处于压倒性优势,2017年的代销总金额是第二名中信证券的四倍以上,海通证券尾随其后。
头部券商凭借资金实力雄厚,在线上渠道占得先机。阿里巴巴、苏宁分别认购华泰定增、腾讯入股中金、东方财富卡位个人投资者交流端口,流量优势明显。
2产品端实力强,资管业务领先
资产管理能力是各类机构财富业务竞争的关键。依托于公司有效的研究和团队的支持,良好的项目储备以及高质量的个人及机构客户资源,各头部券商在资管线条的不同方面有着自己的优势。
中信证券在资管规模上有着绝对的优势,2017年中信证券的资管规模达到16182.12亿元,是第二名华泰证券近一倍,华泰证券,申万宏源资管规模在7000亿元以上,中银国际,招商证券资管规模在5000亿元以上。
在主动管理规模上,中信证券同样是排名第一,主动管理规模在6231亿。
3投行资本化业务领先
投行资本化是指投行业务+私募股权基金业务/直投业务。作为券商的交叉业务,投行资本化业务的发展可以促进财富管理业务的发展。
券商投行资本化的能力主要看两个方面,一是传统投行业务,二是私募股权。
传统投行业务上,近三年作为IPO、增发及并购重组的主承销商/主财务顾问,从总额与数量看,中金、中信、中信建投、华泰、招商等位前列。
2017年年证券公司私募投资基金子公司共发起设立直投基金712只,募集资金6175亿元。
截至2017年末,中金公司旗下中金资本(多家子公司合并而来)在私募股权基金管理规模已超2500亿元,大幅领先于同行,中信(金石投资和中信证券投资)超800亿元,中信建投、华泰等也快速发展。
4服务质量高,科研投入大
充足的投顾人员对于客户而言,可以使客户有充分的时间和投顾进行沟通,更好的了解财富管理的产品;对于投顾人员而言,可以为客户定制更合理财富计划方案,提升客户满意度。
根据2017年数据,银河证券共有2039名投顾人员;华泰证券,中信证券处于第二梯队,投顾人员在1700名左右;海通证券,中金公司和招商证券的投顾人员数量处于第三梯队。

△券商投顾人数
智能投顾方面,券商面临着银行,保险,互联网金融和新兴金融公司的多方面的竞争。大部分券商布局较慢,目前处于相对落后的状态。

借鉴海外投行发展财富管理业务成功的要素,我们认为,具备渠道优势和丰富产品线的头部券商有望率先迎来财富管理业务突破。
来源:广发非银金融研究



评论