文 | 虎嗅App 李拓
如果你常看美剧或电影,大概会注意到这类细节:镜头前的男女主角会直接用杯子接自来水喝。
这不是资本主义国家在影视作品中跟你秀优越——如果你去欧美旅行,住进不给配烧水壶的酒店,会是大概率事件。习惯温水暖胃的中国人初到欧美旅行前,通常会收到那些空中飞人时差党们的善意提醒:“如果你不想让胃难受,那就自带烧水壶吧。”
“喝自来水”与“不脱鞋就能直接上床睡觉”被不少中国人视为两大不健康的生活方式,但在欧美国家很常见,尤其“喝自来水”,更被看作是欧美“自来水干净到可以入口”的例证。
要是你觉得喝这种生活很小布尔乔亚,那我建议你还是暂时收一收幻想。直接喝自来水并不只是嘴里的方便或温差那么简单——不想“吃塑料”的话,最好别直接喝自来水,研究表明,欧美国家有81%的自来水(特指水龙头中流出来的水)都含有微塑料,尤以美国最高[1]。
那么,微塑料是啥?它到底为何值得警惕?在回答这些问题之前,不妨先看看塑料污染的概况。

塑料围城
你可能已被垃圾分类搞到焦头烂额或惴惴不安,而各种媒体也会列出各种数据论证垃圾分类的重要性,比如中国垃圾有一大部分都是质量较差的厨余垃圾。但相比之下,塑料垃圾可能早已渗入我们生活的方方面面,而且在不断碎裂形成的微塑料之后,其危害远超想象。
垃圾围城背后,塑料到底有多可怕?
人工合成的塑料发明于19世纪末,比较著名的是改进型赛璐珞(Celluloid),最初用于制作电影胶片。可以说,塑料直接推进了电影技术的发展。进入20世纪,塑料产量快速攀升,从上世纪50年代至今的65年间,全世界生产的各类不可降解塑料有83亿吨(8.3×1012千克)[2]。根据统计,2016年,全世界塑料产量达到3.35亿吨[3],而中国是世界第一大塑料生产大国,每年生产的塑料占全世界四分之一左右,单2017年生产的塑料制品就达到7515.54 万吨[4]。
中国也是塑料消费大国。国家邮政局提供的数据显示,2017年,中国快递行业共消耗约68亿个塑料袋、以及3.3亿卷胶带,而快递塑料袋的回收率不到一半。
除了快递,外卖也是塑料垃圾生产大户。早在2019年初,《北京晚报》即援引数据称,全国每天外卖餐盒量早已超过6000万只,其中大部分因为成本问题而选择了不可降解的塑料餐盒。2019年7月29日,美团创始人王兴发微博表示,美团日订单量突破3000万单。美团的成绩固然要恭喜,但由此带来的环境压力并不乐观,如果算上饿了么以及不少餐饮店的自有外带业务,每单外卖使用餐盒数量按1~2只计算,而意味着目前中国每天使用的不可降解餐盒也将远超6000万只。
这也使得比起钢铁生产大国,塑料生产大国的帽子略显沉重:环保网站iBanPlastic列出的塑料污染最严重的十条淡水河流中,长江、黄河分列第二、第四名。
联合国环境规划署2016年公布的文件估计,海洋塑料垃圾污染致使全球经济损失超过 8×109 美元,其中就包括 3.1×109 美元的水产品损失[5]。
这只是摆在桌面上的数字,各种潜在危害正在陆续爆发。绝大部分塑料的降解周期极长(通常需要上百年),这并不意味着它不能以其它形式危害生物界——事实上塑料垃圾正在演变成人类噩梦,它们通过风化等方式,碎解成微小颗粒,被植物、动物吸收或吃掉,进入食物链循环。
海洋PM2.5
每天都有微塑料诞生。早在1972年,人们在佛罗里达半岛以东的马尾藻海表层海域就发现了微塑料的存在痕迹[6],但它真正引发科学界警惕就得到21世纪了。2004年,《科学》杂志(Science)发表的论文[7]将直径小于5毫米的塑料颗粒、碎片或纤维定义为微塑料。此后,有关“微塑料”的研究才渐次增多。
微塑料去哪儿了?
最先引发人们注意的微塑料污染来自海洋,也正因如此,人们一度将之称为“海洋PM2.5”,但揆诸根本,陆地才是海洋塑料垃圾的真正生产地。在过去的十几年中,除了海洋表层,人们还在内河、陆地中发现了微塑料,连深海淤泥、两极和青藏高原也不能幸免。
2016年,科学家惊呼,微塑料已无处不在,地球上已经没有不被它污染的净土[8],而你不仅无处可逃,还在不知不觉中快速生产和吃进更多微塑料。
它在你吃掉的各种水产品中。
在深达1050米的印度洋西南部的寄居蟹体内,科学家发现了多达五种微纤维[8];由于喜欢食用贝类,欧洲人每年摄入的微塑料至少有1800颗,最高达到11000颗[9]。这些只是冰山一角,事实上,你能想到的水产品基本都已被微塑料污染。迄今为止,人们已在全球 233 种海洋生物(包括 100% 海龟物种、36% 海豹物种、59% 鲸鱼物种、59% 海鸟物种, 以及 92 种海鱼和 6 种无脊椎动物)消化道内发现了微塑料颗粒[10] (关于水域中的微塑料问题,可参考一部短纪录片《自食其胶》)。
也就是说,如果要避开微塑料,你可能要首先自绝于绝大部分海鲜了。但躲得了海鲜,躲不了日常。因为——
它存在于你吃的蔬菜中。
小于0.2微米的微塑料颗粒,可以轻易直接进入植物(比如你用来卷烤肉的生菜)根系内,并将其运输、积累和分散于茎叶中 [11]。
它存在于你必不可缺的食盐中。
根据近年的研究,世界范围内市场上几乎所有品种的食盐(无论海盐、岩盐、井盐还是湖盐)都检出了数量不等[12](7~681颗/kg)的微塑料颗粒。从已有状况来看,产自法国、日本、马来西亚的海盐微塑料检出量都<10颗/kg,而产自中国的食盐(湖盐和精盐)微塑料含量最高也有204~364颗/kg,克罗地亚生产的地中海盐中,微塑料量达到了惊人的13500~19800颗/kg。
按世界卫生组织(WHO)2012年建议的每人每天5g盐摄取量标准,世界各地每人每年因为食用不同的食盐而可能吃下的微塑料颗粒数量如下[12]:
如果一个地区没有进行垃圾分类,也没有禁止垃圾进口,那么食盐中所含微塑料量也相应偏高(湖盐除外)。
它存在于你喝的自来水中。
正如本文一开始提到的,即便是欧美日本引以为傲的“直接入口”的自来水,也不可避免地被微塑料所污染。
自来水中出现微塑料的现象说明,自来水厂现有的净化与过滤系统并不能完全去除微塑料。同样,污水处理厂更无能为力,标准粗放的地区,微塑料去除率可能只有10%,精细者则可能高达99%。以美国的一些污水处理厂为例[13],每天每升水排出0.05颗微塑料(折合每吨水50颗)。中国污水处理厂的微塑料去除率处于中游水平,检测数据表明,上海的某些污水处理厂微塑料去除率为55.7%[14]。
它存在于你每天洗脸洗澡的日化品中。
比如,那些让你感到“能洗得很干净”的去角质磨砂洗面奶。早期的磨砂洗面奶的颗粒来自磨碎的果壳、氧化铝或水合四硼酸钠,但这些材料表面光滑度不够,易造成面部红肿等副作用,现在绝大多数都使用了聚乙烯为原料的微塑料颗粒[15]。根据估计,中国大陆范围内使用的磨砂洗面奶,每年都能产生2.097亿颗微粒,其中80%因为污水处理厂无法回收而进入自然水域[14]。值得一提的是,沐浴露所产生的微塑料更多。
说出来你可能不信,它还存在于你听到的刹车声中。
人们远远低估了汽车轮胎的危害。根据测算,每年全世界因轮胎磨损产生的微塑料人均排放量为0.81公斤,在流入海洋的全部微塑料中,轮胎磨损产生的微塑料占了5%~10%,除此之外,轮胎还贡献了至少3%~7%的PM2.5空气颗粒污染物[16]。
甚至,微塑料在你的铁肺面前已难逃一吸:它存在于你无时无刻不呼吸的空气中。
人们还在空气中发现了微塑料颗粒。在法国巴黎地区,室外每立方米有0.9颗微塑料纤维[17] ,每年,巴黎市区估计有3~10吨塑料纤维沉降物[18]。
简言之,我们已经被微塑料全方位无死角地包围和浸染。
影响历史进程的微塑料
微塑料直径不足5mm,这个尺寸与沙子类似(通常情况下,中沙平均粒径为0.25mm~0.5mm,细沙平均粒径为0.125mm~0.25mm),而且比起硅酸盐沙土,这些微塑料化学性质极其稳定,甚至几百年不会降解,到底能有啥危害?
微塑料绝不是省油的灯。请别幻想它们会安安静静地躺着,直到几百年后降解成水和二氧化碳就万事大吉,虽然科学家真正着手研究微塑料的时间不过15年,但他们已发现,微塑料可能直接或间接带来更多破坏。
首先,与硅酸盐岩石颗粒(用人话说,是沙子)不同,不少微塑料密度较小,浮在水面的微塑料会遮挡部分阳光,直接弱化海水或淡水中的藻类光合作用不足,导致产氧量减少[19]。短期内,皮毛变化似无关宏旨,亦无可能引发更多危机,但长期来看,水体中氧气减少迟早要引发海洋生物危机。海水的含氧量曾多次影响地球生物进化的历史进程:约5.4亿年前开始的寒武纪生物大爆发,就得益于水体中氧气含量增加;而二叠纪时代的生物大灭绝事件中,氧气含量的减少是重要因素。
其次,微塑料体积比一般海洋塑料垃圾更小,更难辨识,因而也更易被海洋动物所吞食。这种无法消化的“食物”主要对水生生物造成物理危害,如阻塞其摄食辅助器官和消化道、产生伪饱腹感、消耗生物储存能量等。
微塑料甚至不给你“哪管洪水滔天”的苟且机会。
第三,微塑料大小不等,大于5微米的颗粒通常不能进入细胞或循环系统,而是滞留肠道,引发肠炎;即便进入淋巴系统,大于0.2微米的微塑料颗粒也会被脾过滤系统排出体外[20]。但也有研究表明,微塑料可能改变肝脏机体代谢途径,从而引发肝炎[21]。
第四,如果塑料颗粒进一步碎解,达到纳米级别(Nanoplastic),其危害能力就会发生质的飞跃。有证据表明,纳米级别的塑料微粒会穿过血脑屏障进入脑组织[22]。
血脑屏障(blood brain barrier,BBB),是脑脊液与血浆之间的屏障,主要由毛细血管壁和神经胶质细胞构成。主要作用是屏蔽有害的或大分子物质(如大部分药物和蛋白质)进入大脑。
第五,微塑料数量多,总表面积大(这是一道简单的几何题,证明过程略),其周围更容易富集细菌、重金属和有毒物质,在沉降到水底后,这些富集物会进入食物链。分析显示,日本海附近的聚丙烯微塑料富集的PCB和DDE(DDT代谢产物)浓度比周围海水高出105~106倍[23]。脂溶性杀虫剂和重金属能在人体中富集并产生危害的恶例,简直不要太多。
感谢科普,可是微塑料能消灭吗?
塑战不能速决
人类毕竟惜命,微塑料才研究了十几年,各国已经开始纷纷行动起来消灭微塑料了。
美国是较快反应的国家之一。2014年,美国禁止在化妆品中添加微塑料[24],奥巴马政府也曾在2015年通过了《零微塑料水法案》[25](全文见Microbead-free Waters Act of 2015)。
从2015年开始,英国政府顶着超过39%反对的压力开征塑料袋税,使得,在中国2018年开始禁止进口“洋垃圾”的政策压力下,欧盟也被迫在当年开始。
不过,由于微塑料领域太过前沿,而中国禁止进口塑料垃圾时间太短,针对性政策尚未出台。中国环境科学研究院水环境研究所在论文中指出[27],我国对塑料垃圾和微塑料处理存在的问题是:
塑料管理立法不足,尤其针对微塑料领域尚属空白。此前,原环保部将“添加塑料微珠的化妆品和清洁用品”“塑料微珠添加剂”列入“高污染、高环境危 险”产品名录,但目前市场并未禁止使用微塑料化妆品;
部分针对塑料的法规执行不理想,如2001年发泡塑料餐盒禁令后,不少地方依然有使用现象,2007年的超市“限塑令”,最终付费塑料袋成为卖场牟利工具;
塑料回收体系不健全,成本较高,缺少鼓励政策;塑料生产也使用企业较多,但并没有承担相应的回收责任,即便回收,也通常填埋了事;
可降解塑料缺乏标准,成本较高。
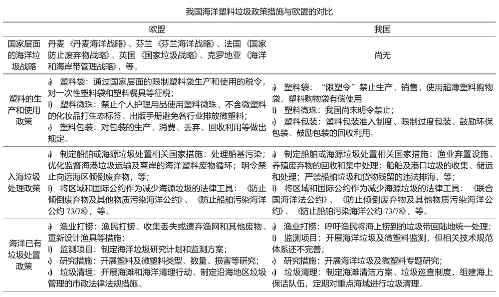
以下是欧盟国家与中国在海洋塑料垃圾领域政策的对比[27]。
说了这么多,我们还是要告诉你一个不幸的消息:面对微塑料,全世界都很无力。
尽管已有的各种研究已表明微塑料有不少潜在危害,但迄今为止,没有微塑料直接引发人体次生疾病的临床报告,也就没有任何防治微塑料危害的预案与治疗办法。但无论是微塑料富集的重金属与有机农药,还是微塑料本身,都是个定时炸弹,但谁都不知道哪天会炸响;
世界经济无法离开塑料,所以接下来几十年,废弃塑料依然会源源不断地碎解为微塑料,尔后进入生态食物链与人体。而英美日韩等环保意识极强的国家,也在过去几十年以邻为壑,将废弃塑料出口至中国为代表的发展中国家,长期忽视废弃塑料的处理能力。一旦发展中国家如中国、菲律宾、泰国、越南纷纷禁止进口洋垃圾,美国即不得不敦促其国内公司提高塑料利用率,而塑料平均回收率达到45%的欧盟甚至试图通过征税的方式来解决问题;
科学界已在研究塑料降解的办法,而且确实找到了一些可行之道,如黄粉虫、霉菌等。但要真正投入产业化实践,又不知何年何月——在有限的将来,你我所能做的事情是:做好垃圾分类,自食其胶的同时,等待技术进步。
【参考文献】
[1] Kosuth M, Mason SA, Wattenberg EV (2018) Anthropogenic contamination of tap water, beer, and sea salt. PLoS ONE 13(4):e0194970. doi:10.1371/journal.pone.0194970
[2] Geyer, R., Jambeck, J. R., &Law, K. L. (2017). Production, use, and fate of all plastics ever made. Science Advances, 3(7), e1700782. doi:10.1126/sciadv.1700782
[3] Plastics – the Facts 2017:An analysis of European plastics production, demand and waste data.https://www.plasticseurope.org/application/files/1715/2111/1527/Plastics_the_facts_2017_FINAL_for_website.pdf
[4] 中国塑料加工工业协会. 中国塑料加工工业(2017). 中国塑料, 2018, 32(4): 1–5
[5] United Nations Environment Programme.Marine litter vital graphics of the United Nations Environment Programme and GRID-Arendal[M].Nairobi: United Nations Environment Programme, 2016
[6] Carpenter, E. J., &Smith, K. L. (1972). Plastics on the Sargasso Sea Surface. Science, 175(4027), 1240–1241. doi:10.1126/science.175.4027.1240
[7] Thompson, R. C. (2004). Lost at Sea: Where Is All the Plastic? Science, 304(5672), 838–838. doi:10.1126/science.1094559
[8] Taylor, M. L. et al. Plastic microfibre ingestion by deep-sea organisms. Sci. Rep. 6, 33997; doi: 10.1038/srep33997 (2016).
[9] Van Cauwenberghe, L., &Janssen, C. R. (2014). Microplastics in bivalves cultured for human consumption. Environmental Pollution, 193, 65–70. doi:10.1016/j.envpol.2014.06.010
[10] UNEP. By 2050, estimate of 99% of the seabirds will have ingested plastic. [2018-04-01]. http://web.unep.org/environmentassembly/beat-pollution.
[11] 李连祯,周倩,等.食用蔬菜能吸收和积累微塑料.科学通报,2019,64:(9),928–934. doi: 10.1360/N972018-00845
[12] Peixoto, D., Pinheiro, C., Amorim, J., Oliva-Teles, L., Guilhermino, L., &Vieira, M. N. (2019). Microplastic pollution in commercial salt for human consumption: A review. Estuarine, Coastal and Shelf Science. doi:10.1016/j.ecss.2019.02.018
[13] Mason, S. A., Garneau, D., Sutton, R., Chu, Y., Ehmann, K., Barnes, J., … Rogers, D. L. (2016). Microplastic pollution is widely detected in US municipal wastewater treatment plant effluent. Environmental Pollution, 218, 1045–1054. doi:10.1016/j.envpol.2016.08.056
[14] 白濛雨,赵世烨,等.城市污水处理过程中微塑料赋存特征.中国环境科学,2018,38(5):1734–1743. doi:10.19674/j.cnki.issn1000-6923.2018.0203
[15] Hu, Y., Gong, M., Wang, J., &Bassi, A. (2019). Current research trends on microplastic pollution from wastewater systems: a critical review. Reviews in Environmental Science and Bio/Technology. doi:10.1007/s11157-019-09498-w
[16] Kole, P. J., L hr, A. J., Van Belleghem, F., &Ragas, A. (2017). Wear and Tear of Tyres: A Stealthy Source of Microplastics in the Environment. International Journal of Environmental Research and Public Health, 14(10), 1265. doi:10.3390/ijerph14101265
[17] Dris, R., Gasperi, J., Saad, M., Mirande, C., &Tassin, B. (2016). Synthetic fibers in atmospheric fallout: A source of microplastics in the environment? Marine Pollution Bulletin, 104(1-2), 290–293. doi:10.1016/j.marpolbul.2016.01.006
[18] Dris, R., Gasperi, J., Mirande, C., Mandin, C., Guerrouache, M., Langlois, V., &Tassin, B. (2017). A first overview of textile fibers, including microplastics, in indoor and outdoor environments. Environmental Pollution, 221, 453–458. doi:10.1016/j.envpol.2016.12.013
[19] Bhattacharya, P., Lin, S., Turner, J. P., &Ke, P. C. (2010). Physical Adsorption of Charged Plastic Nanoparticles Affects Algal Photosynthesis. The Journal of Physical Chemistry C, 114(39), 16556–16561. doi:10.1021/jp1054759
[20] Yoo, J.-W., Doshi, N., &Mitragotri, S. (2011). Adaptive micro and nanoparticles: Temporal control over carrier properties to facilitate drug delivery. Advanced Drug Delivery Reviews, 63(14-15), 1247–1256. doi:10.1016/j.addr.2011.05.004
[21] Lu, Y., Zhang, Y., Deng, Y., et al. (2016). Uptake and Accumulation of Polystyrene Microplastics in Zebrafish (Danio rerio) and Toxic Effects in Liver. Environmental Science &Technology, 50(7), 4054–4060. doi:10.1021/acs.est.6b00183
[22] JANI, P., HALBERT, G. W., LANGRIDGE, J., &FLORENCE, A. T. (1990). Nanoparticle Uptake by the Rat Gastrointestinal Mucosa: Quantitation and Particle Size Dependency. Journal of Pharmacy and Pharmacology, 42(12), 821–826. doi:10.1111/j.2042-7158.1990.tb07033.x
[23] Mato, Y., Isobe, T., Takada, H., Kanehiro, H., Ohtake, C., &Kaminuma, T. (2001). Plastic Resin Pellets as a Transport Medium for Toxic Chemicals in the Marine Environment. Environmental Science &Technology, 35(2), 318–324. doi:10.1021/es0010498
[24] Galloway, T. S., &Lewis, C. N. (2016). Marine microplastics spell big problems for future generations. Proceedings of the National Academy of Sciences, 113(9), 2331–2333. doi:10.1073/pnas.1600715113
[25] Microbead-free Waters Act of 2015. https://www.govinfo.gov/content/pkg/BILLS-114hr1321enr/pdf/BILLS-114hr1321enr.pdf
[26] 邓义祥,雷坤,安立会,等。我国塑料垃圾和微塑料污染源头控制对策[J]. 中国科学院院刊, 2018, 33(10):46-55. doi:CNKI:SUN:KYYX.0.2018-10-005
[27] 李潇,杨翼,杨璐,等。欧盟及其成员国海洋塑料垃圾政策及对我国的启示[J]. 海洋通报, 2019, 38(01):17-22. doi:CNKI:SUN:HUTB.0.2019-01-019
来源:虎嗅APP
原标题:“吃塑料”时代



评论