文 | 锌链接
锌链接从腾讯区块链合作伙伴独家获悉,腾讯区块链业务总经理蔡弋戈近日将有职务变动。
这一消息也得到了腾讯内部相关人士的确认。另一迹象是,在最近的新闻中,腾讯区块链的发言人变成了其技术总经理李茂材。
这是腾讯区块链团队自2015年底成立至今首次换将。
任期内,蔡弋戈推动的最大声量业务便是腾讯区块链发票,也是近一年来腾讯区块链发展最迅速的业务。
但与另一个社交巨头Facebook发起的Libra项目相比,腾讯区块链却显得太过保守和谨慎,只是一直跟着腾讯产业互联网的身后亦步亦趋。
“腾讯技术储备很强,在区块链领域本该做出更大的成绩。”一位行业人士如此评价腾讯区块链业务。
一、蔡弋戈其人
2015年底,腾讯开始搭建区块链团队。蔡弋戈成为腾讯区块链负责人,出任区块链业务总经理。
此前,蔡弋戈是腾讯FiT金融产品创新实验室高级总监。作为“老腾讯人”,2004年从南京大学计算机系毕业后就加入腾讯,曾历任技术、产品策划、产品运营等岗位。
研发出身的蔡弋戈似乎不喜言辞,与行业有种疏离感。既不常与媒体打交道,对同行也无甚热情。“明面上还可以,背地里不理不睬”,一位与腾讯区块链打交道的专家告诉锌链接。
在公开场合,蔡弋戈更多谈论腾讯区块链的业务,极少发表个人观点。
蔡弋戈语录
-
金融区块链应用有三种模式:重构是信用可传递、信用可穿透、信用可扩容。
-
发票全生命周期闭环是企业自身信用的最有效抓手,区块链在金融领域可以扩容信用来源。
-
TPS不重要,够用就好了。
-
区块链从业者往往会有一些敏感而脆弱的小心脏,这些区块链信徒通常渴望认可,无比傲骄。金融区块链的应用,应更注重思想精髓,摒弃无谓的鄙视,不拘一格。
-
我们会先在供应链金融领域做好标杆,将区块链叠加之后,再来做深做透场景。
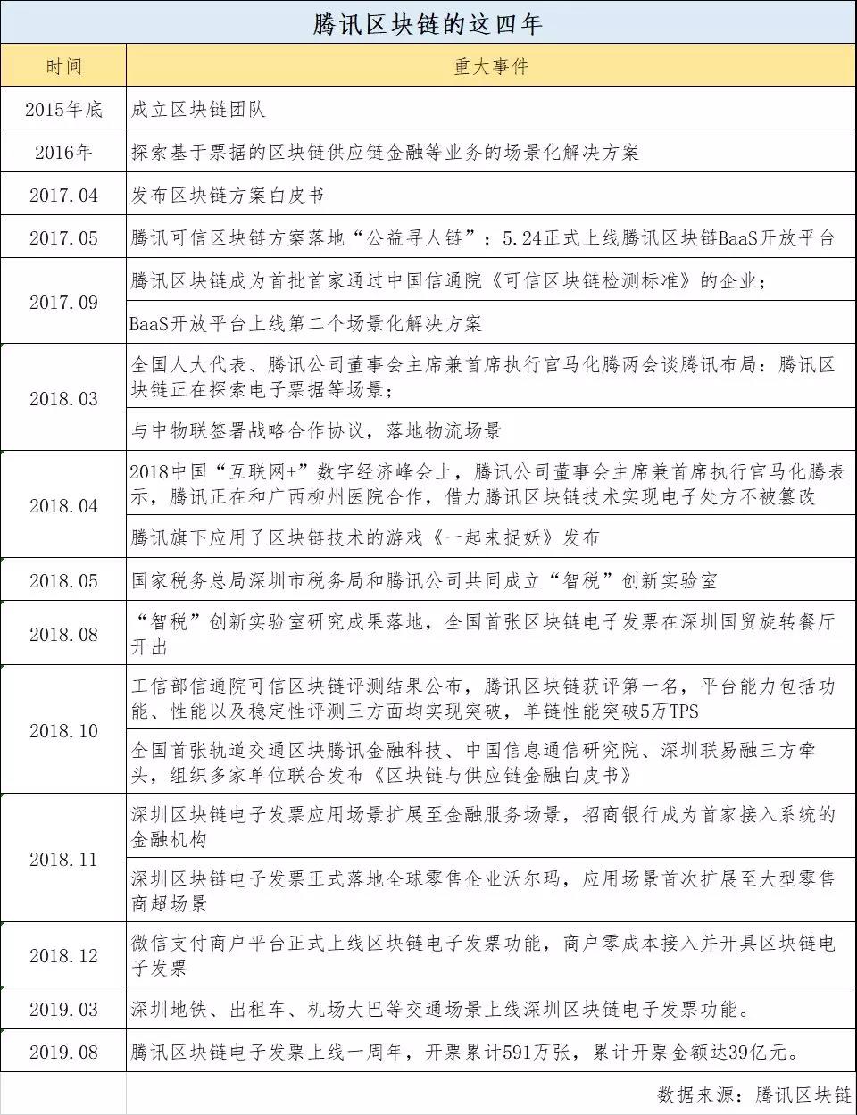
二、腾讯区块链这4年
蔡弋戈:走联盟链路线,我们这么多年积累的平台能力不会比全新的平台做得差,这是现实。
2015年底,腾讯开始搭建区块链团队。蔡弋戈在接受媒体采访时称,团队的技术人才基本都是腾讯内部转化过来的,先成立的研发团队,确认技术路线,从零开始搭建。
“区块链这个行业本来就很新,没有几个人做过。就像当年移动网络的到来一样,你要招做安卓、IOS开发的很难,我们都是自己培养。”他说。
截至目前,据接近内部人士透露,腾讯区块链现有的研究团队约有80人,其中技术骨干30多人。
据悉,腾讯区块链业务分为三个团队,一是蔡弋戈带队的腾讯区块链,主要聚焦于联盟链的应用;二是腾讯的区块链底层开发团队;三是腾讯云区块链团队。
“其实腾讯还有微众,他们没有把大量的精力朝这个方向来推,只是把它做一个新技术的试点”。
一直到2016年底,腾讯在区块链业务上并没有太多声量。2017年,腾讯以白皮书开局,陆续展开其在区块链业务上的探索。
4月,腾讯发布《区块链方案白皮书》,总结了腾讯区块链的主要场景解决方案:鉴证证明、共享账本、智能合约、共享经济、数字资产等。

按照白皮书的规划,腾讯区块链当年相继推出了公益寻人链、BaaS开放平台,上线了两个场景化解决方案:共享账本与数字资产。
2018年,腾讯区块链布局开始加速。
3月份的两会上,腾讯董事会主席马化腾在发言中谈及腾讯正在布局电子票据业务,区块链发票是这一年的重头戏。
5月,与国家税务总局深圳市税务局成立“智税”创新实验室;8月,在深圳国贸旋转餐厅,“智税”创新实验室开出了"全国首张区块链电子发票;11月,招商银行作为首家金融机构介入该系统,沃尔玛则将该场景扩大至零售商超;12月,微信支付的商户平台上线区块链电子发票功能,商户可零成本接入系统。
此外,腾讯还在物流、医疗、游戏等领域落地区块链应用。但整体而言,在应用探索上,腾讯区块链并没有优先于行业整体的进程。

(腾讯区块链这4年大事件 锌链接整理)
从近4年的落地看来,供应链金融是腾讯区块链瞄准的大场景,区块链发票是切入点。
三、产业互联网的子集:供应链金融
蔡弋戈:腾讯并不参与到供应链金融里面,而是以信息服务方的角色全面开放给合作伙伴。
腾讯区块链聚焦供应链金融,一方面是政策导向,另一方面,这与腾讯近两年的“产业互联网”战略相关。
国内供应链金融市场规模,也足够承载腾讯这艘巨轮。据普华永道测算,到2020年,国内供应链金融产值预计达到15万亿元。
从公司整体战略来看,供应链金融恰好可以成为腾讯布局产业互联网的重要抓手。
2018年,马化腾宣布互联网下半场是产业互联网。“互联网将全面渗透到产业价值链,并对其生产、交易、融资、流通等环节进行改造升级,可以形成极其丰富的全新场景,极大提高资源配置效率。”
同年4月12日,腾讯区块链正式发布了“腾讯区块链+供应链金融解决方案”,基于供应链场景下的真实交易数据。
“为什么今年的重点场景是供应链金融平台?因为区块链本身来说是有防止篡改和可追溯,以及去中心或多中心的特征,金融领域里面本身信任成本很高,和金融产品可以结合。”蔡弋戈回答媒体提问时称。
腾讯借助联易融在做供应链金融的探索。联易融也是腾讯区块链技术在供应链金融场景指定战略合作伙伴,被腾讯寄予在B端小微企业服务层面的重要补充和战略布局的期望。
四、区块链发票赛跑
蔡弋戈:通过区块链技术,把发票变成一张“类似纸的资产”,你有我没有,我有你没有。我转你,我就没有了,不可能复制粘贴。
作为其最大成果,腾讯区块链发票进展并不顺利。在这条赛道上,同时在赛跑的还有蚂蚁金服、航天信息等大企业。
据界面报道,为了拿下深圳税务局的项目,腾讯还调动了几个事业群的上百人的团队,耗费了几年时间,甚至连马化腾都曾参与谈判。
终于,2018年8月10日,腾讯公司联手深圳市国家税务局开出全国首张“区块链电子发票”。
紧接着,8月17日,蚂蚁金服宣布,早在8月2日,蚂蚁金服携手航天信息试水区块链医疗电子票据服务。
“谁是第一张区块链发票”一度出现“罗生门”。

(区块链电子发票 锌链接体验截图)
蚂蚁金服高级专家段金明表示,广东“税链”是全国首个区块链发票平台,2018年6月系统上线的同时已经产生了全国首张区块链发票。
但是,腾讯区块链总经理蔡弋戈在采访中说,腾讯在深圳开出的区块链电子发票是第一张基于区块链的原生电子发票,而“税链”平台开出的首张区块链电子发票只是将电子发票简单“叠加”在区块链技术上。
此外,腾讯内部业务也开始上链。据接近腾讯的人员透露,微信红包的程序底层技术已经按照区块链进行改造。
尽管如此,但据业内人士评论,腾讯区块链大多数应用成果还是归功于其丰富的资源,即便现有技术跟资源相对接,也会产生跟其他企业不一样的效果,比如,腾讯区块链发票、广州互联网法院的司法系统等。
面对Libra来势汹汹的全球金融业务拓展,阿里腾讯需要做出更多的事情。
8月18日,国务院印发《关于支持深圳建设中国特色社会主义先行示范区》意见,对深圳探索数字货币给予了认可。对于要承担起粤港澳科技重任的腾讯来说,这是一个十分利好的政策消息。
国内要在区块链浪潮里取得真正的进展,需要更开放的思维和更开放的空间。“中国特色社会主义先行示范区”或许是腾讯区块链的新机遇。


评论