文 | 证券时报 陈丽湘
由著名央视主持人李静创办的乐蜂网倒闭了。这家曾得到沈南鹏“点化”、红杉中国投资、唯品会收购的美妆垂直电商,将于9月18日停止运营。
乐蜂网官宣停运
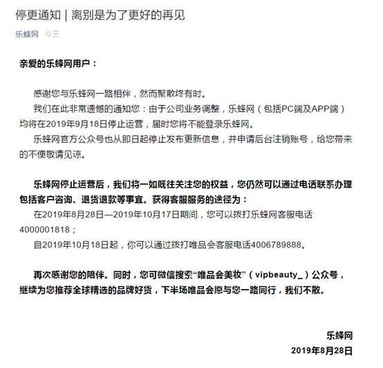
8月28日,乐蜂网官方微信公众号发布停运公告,称“离别是为了更好的再见”。
公告披露,由于乐蜂网业务调整,乐蜂网(包括PC端及APP端)均将在2019年9月18日停止运营,届时用户将不能等登陆乐蜂网。同时,乐蜂网官方公众号也从即日起停止发布更新信息,并申请后台注销账号。
乐蜂网停止运营后,用户仍可通过电话联系办理包括客户咨询、退货退款等事宜。


企查查资料显示,乐蜂网成立于2014年,创始人是知名电视人李静,是一家拥有明星达人运营、静佳自有品牌的美妆垂直电商,也是中国第一个拥有专家明星进驻,以提供女性时尚解决方案为主要服务的互联网站。旗下产品包括:美容护肤品、彩妆、精油、营养保健品、香水等。
乐蜂网曾在美妆电商领域风头无两,投资机构阵容豪华。2008年、2012年,乐蜂网分别拿到了红杉中国、宽带资本和中金资本等投资方数千万美金的融资。2014年,唯品会以1.125亿美元的对价将其75%股份纳入麾下,定位“美妆版唯品会”。
但此后,在美妆领域,唯品会发展扶摇直上,乐蜂网则逐渐淡出公众视野。
为何停运?
对于乐蜂网宣布关停的原因,唯品会在回应新京报采访时表示,是出于业务调整考虑,将于近期关停旗下乐蜂网,已经得到乐蜂网股东的一致同意,各相关部门也已做好相关准备工作。
网经社电子商务研究中心主任曹磊对证券时报·e公司记者表示,关停乐蜂网原因可能有二,一是乐蜂网的用户、供应商等都已逐渐被唯品会“同化”吸纳;二是电商“红利”时代早已过去,垂直电商在各大巨头的洪流之下生存艰难。
事实上,在2014年被唯品会收购之时,市场上已有重整乐蜂网的风声。当初,乐蜂网的业务主要包括渠道业务和自有品牌业务,唯品会只收购了乐蜂网中收入占比最大的业务板块——渠道业务,收购后称“业务仍由乐蜂网独立运营”。
但从毛利率来看,乐蜂网的自有品牌业务远高于渠道业务。在曹磊看来,经过几年的运营,乐蜂网的渠道业务已扭亏,其所积累的用户、供应商等也都已逐渐被唯品会“同化”吸纳。
长期亏损,加难以逆转竞争局面,是乐蜂网当时选择卖身的原因。多年来的业务合作,乐蜂网逐渐的“唯品会化”,品牌也开始逐渐走弱,因此,出于降低经营成本的角度,且流量远不及唯品会的情况下,关闭运营也就在意料之内了。
被并购、同化后淡化其独立平台和品牌,这与此前京东收购一号店、易迅网如出一辙。京东收购易迅网是为了做大其自身的商超、3C家电类产品,收购一号店是看中了其流量、货品、物流和供应链、乃至用户等资源。
据了解,被并购后,乐蜂网的人员已全部被整合进唯品会,在内部已不再对二者进行区分,对外也很少再单独提到乐蜂。
另外,乐蜂网起家时的流量和收入大部分来自李静个人的光环、人脉,靠的是电视互动节目和粉丝经济运营,以及各大明星和时尚达人的轮番推荐。但随着李静逐渐淡出电视圈、加入星创投等创投圈,乐蜂网的明星光环逐渐褪去,网站流量今时已不同往日。伴随着乐蜂网逐渐淡出公众视野,被关停也在意料之中。
那么,唯品会赚了吗?
并购乐蜂网前,唯品会最大的业务板块是服装服饰。并购乐蜂网后,唯品会的美妆业务大放异彩,成为仅次于服装的第二大业务。从这点来看,唯品会并购乐蜂网是成功的:补强化妆品类目,为唯品会补充重要的利润来源,在服装电商竞争日益激烈之下,多元化产品业务巩固平台的核心竞争力。从这个角度来看,乐蜂网也已完成了它的使命。
来源:证券时报



评论