文|科技向令说 曾响铃
AI浪潮下,语音输入的便捷性大大提升了用户的体验,也成为输入法产品竞相追逐的领域。
不过,最近接连发布的三个关于语音输入法市场竞争态势的报告,原本应当成为我们观察行业的重要参考,但它们相互之间却出现了诸多矛盾,让人费解。
“权威”的央视市场研究机构CTR发布的《2019年手机输入法语音输入功能市场研究报告》(以下简称CTR报告)显示,搜狗、讯飞和百度为首的三大输入法占据了近95%的市场份额,其中搜狗市场份额76.9%独占3/4,日均语音请求5.84亿次, 超过了百度与讯飞两家频次之和;
而全球知名的新经济产业第三方数据挖掘和分析机构艾媒咨询(iiMedia Research)发布的《2019上半年中国第三方手机输入法专题研究报告》(以下简称艾媒报告)则称,今年上半年,搜狗输入法和百度输入法用户份额排名前二,占比分别达45.5%和41.0%,百度输入法月活增长速度最快,语音输入用户规模达2.71亿稳居行业第一,日人均语音输入次数最多,已成国内最强的语音输入法;
另一家“权威市场分析机构”赛诺市场研究也发布了《2019年语音输入法简析》(以下简称赛诺报告),称讯飞保持语音输入法的领军地位,语音输入的认知度高达90.35%,遥遥领先于搜狗、百度等其他输入法。
在所有报告中,大家都认可搜狗、百度、讯飞三足鼎立的市场格局,但在市场占有率尤其是语音输入这件事上,这些报告各自有各自的“第一”法。
毫无疑问,总有人在说谎,至少是刻意混淆视听。每一个数字的由来无法证伪,报告的机构们各自都会有自己的说辞,但是,从报告自身的逻辑,以及与外部独立机构数据对比等等角度,过于夸张的论断总能现出原形。
什么样的报告统计方式最为科学?
做一份市场研究报告,用最简单的话说无非分为三个步骤:用一种方式选出统计学样本,然后按照某种方式统计出数据,最后再加一些机构的评价。
三份报告中,看起来,CTR报告调研了更多的人,结果似乎更为可靠。
不过,仅从统计学的角度看,当n≥30或者至少n≥3(k+1)时(k为解释变量的数目,即报告需要描述的指标数量),样本量就已经足够充分,三大报告最低样本量都已经到2000左右,相互之间数量差异给结果带来的影响已经可以忽略不计。
此时,影响统计结果的,就是样本是如何选择得来的、如何计算,以及样本是否匹配统计区间的问题。
1、样本是如何抽样和计算来的?
CTR报告在其首页最下方标注了调研以中国互联网信息中心发布的我国网民结构为样本配额设置,这是明显的单一来源随机抽取的做法,且没有写明计算模型:

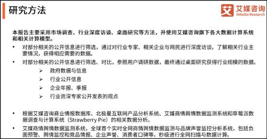
而艾媒报告则在首页称数据来自艾媒资讯商业情报数据库、北极星互联网产品分析系统、草莓派数据调查与计算系统(Strawberry Pie)等多个来源,在计算模型上采用了市场调查、行业深度访谈、桌面研究等方法,并使用了艾媒资讯旗下各大数据计算系统和相关计算模型:

而赛诺报告自称为“简析”,所以这方面并未有任何提及。
统计学中有个很简单的道理,样本量低的时候,增加样本量就是增加准确度;而到样本量增加到一定程度,样本的选择方式、计算模型对结果准确度的影响越来越大,直至成为决定因素。
在样本量超过阈值时,足够科学计算模型的支撑下样本才能最大化还原市场的数据结论,从这个意义上看,CTR报告空有4000样本量却在数据来源上单一以及对计算模型的“含糊”,都使得报告的可信度大打折扣。
2、样本和统计结论的时间区间如何划定?
你不能拿A时间的样本,去得出B时间的结论,这是基本的常识,甚至不需要统计学思维。
仅从标题上看,CTR的报告就有些“怪异”,这才2019年9月,报告就写了是“2019年”全年的报告,而艾媒报告则“聪明”一些,指明了仅适用于2019年“上半年”。
怪就怪在,CTR去年的报告是给2018年写的,发布时间是2018年年底的几天,合乎情理,为什么到今年就要在9月急匆匆总结全年,其公信度再次打了折扣:

与之对应的是,赛诺报告则只是2019年的简析,看起来飘然世外只是在2019年期间说2019年的事,倒也不算提前抢跑。
外部对比,数字足够科学&符合正常认知吗?
一份报告固然可以给出某些惊世骇俗的结论来彰显其价值,但与外部独立权威第三方的数据差别过大,或者明显背离大众普遍认知,显然也不具备可信度。
CTR报告称,搜狗、百度、讯飞三家占到95%的市场份额,但在具体分配上,搜狗高出百度近10倍,高出讯飞近8倍:

然而,按照互联网广受认可的专业市场调研公司艾瑞网数据,搜狗、百度、讯飞三家的最新的月装机量数据却与此出入甚大:

一二三名的排位上,搜狗的确领先讯飞百度,但很明显在数据上远远没有达到8倍、10倍的地步,且百度输入法是以较大比例超过讯飞输入法的。纵然艾瑞网的数据未必一定准确,但CTR的报告也未免显得过分夸张和让人无法信服。
与之对比的是,艾媒报告则与艾瑞网数据(这二者有竞争关系,按道理不会相互勾连)则更为接近,第一名仍然是搜狗,但与二三名的差距在较小范围内:

数据没有完全对应上,未必准确,但大面上艾媒报告显得更加理性一些,CTR的报告显得过分夸张了,有些急不可耐突出搜狗“第一”地位的感觉——然而,谁也没有否认搜狗市场占有率第一的地位。
在这三份报告中,赛诺报告对讯飞的市场占有率情况避而不谈,总体而言,讯飞第三的位置也是公认的,与搜狗、百度有一定的差距。
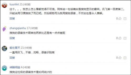
除了市场占有率数据,搜狗自称语音输入日均语音请求5.84亿次, 超过了百度与讯飞两家频次之和,这方面没有艾瑞网类似的外部机构做参照,但搜狗输入法在语音上对百度、讯飞的领先,也明显有违行业和大众的普遍认知。在CTR发布报告后,一些网友发出质疑:

虽然网友们的言论有些地方过分偏激,不值得全部采信,但至少,这些集中的大众认知展现,表达出CTR报告与大众普遍认知的背离,也同时表达了百度、讯飞输入法在语音方面受到的认可程度。
逻辑自恰,都做到了吗?
一个市场研究报告,每个数据剖根究底很难,但报告本身至少得逻辑自恰,如果自己前边说的和后边说的存在矛盾,那公信力也就荡然无存了。
也即,即便我们抛开各种数据的真实性不讨论,分析一个报告是否可信,至少可以从报告是否做到了前后一致来着手。
例如,艾媒报告中,百度在语音输入上领先行业,既有用户规模,也有每日语音输入次数:


这些数字无从考究可信度有多高,但至少,柱状图与同一个报告前文中搜狗、百度、讯飞的用户份额情况没有太大出入,只是百度语音输入在其用户比例和使用中略高了一些,乘以一个合理的倍数到这里排到了第一。至少,报告本身前后逻辑的一致性没有明显的问题。
而反观CTR的报告,如果报告前半部分提到的搜狗市场份额高出百度近10倍,高出讯飞近8倍,到了后半部分谈语音的时候,语音输入日均请求频次,为何搜狗又仅仅高出讯飞、百度1倍多一点:

顺着CTR报告的逻辑,唯一合理的解释就是讯飞、百度的用户语音使用情况远远好于搜狗,所以才会在市场占有率远低于搜狗的情况下,语音使用实现了“追赶”。然而,同样是CTR的报告中,又提到搜狗用户每天使用语音输入法功能的时长最长:

问题来了,市场占有率遥遥领先,用户的语音使用情况又最好,按道理日均请求上应该再拉大差距,从8倍、10倍到9倍、11倍等等才对,为何差距反而大大缩小,只在一两倍之间了?
最后再来看赛诺的报告,通篇只谈用户的语音输入比例,讯飞的语音用户比例最高,对应报告后半部分用户语音认知率也最高,这二个指标本来就是内在一致的,有认知才会有使用比例,至少报告自己没有出现逻辑对不上的情况。
输入要颠覆自己,领头羊先要摒弃陈旧的竞争思维
一份行业研究报告,不仅有数据,更应该洞察未来。
对语音输入来说,技术才是决定未来的东西,只是罗列眼前的数据(还不一定对)不如去探讨未来的技术潜力。
技术比拼,看的是潜力而不是眼前的功利,技术不说谎,好用的最终才能最终赢得用户。
百度与讯飞是AI赛道上的竞争对手,与此对应的是,艾媒报告和赛诺报告也各自强调了输入法三巨头的语音技术能力情况,艾媒报告如下:

赛诺报告如下:

而反观CTR报告,却对具体的语音能力行业对比情况避而不谈,只是在不断强调数据、比例、市场占有。
这原本没有错,但正如CTR报告自己所说,语音输入已经渗透到工作生活的各个场景之中,用户的需求也日趋多元化。输入法作为“远古”互联网产品,在这个浪潮下正面临极好的重塑认知机会,改变过去单纯的工具产品定位,带来更多商业模式空间。
艾媒报告中,给到了AI介入输入后带来的输入法应用革新:

其中,类似凌空手写、智能聊天助手已经可以脱离手机、PC的范畴,为输入法打开更广阔的智能终端应用空间。
无论如何,输入法的新故事与新希望,是颠覆自己创造全新的产品形态,这就需要领头羊们抛弃过去陈旧的竞争思维,不再纠结市场占有率,而更大程度去创新。输入法的竞争,很可能要新开辟一条赛道,而不是在原有赛道上争个高下,这或也是市场占有率排名二三位的百度、讯飞积极投入语音输入的原因所在。
而CTR报告对原本已经处于市场占有率榜首的搜狗输入法过分地夸赞,在9月份就推出一个2019全年的市场报告,且中间或还存在着种种逻辑不匹配之处,某种程度上可能反应出了搜狗的整体焦虑。
8月初,搜狗公布2019年Q2财报,总营收为3.036亿美元,归属于搜狗的净利润为2130万美元,而去年同期为3820万美元,一方面绝对值低,另一方面同比也出现了大幅下降。财报发布当日,本来就不太景气的搜狗股价又应声下跌11.6%。
搜狗或正陷入增长停滞的泥潭,这个时候不论对内、对外、对投资者都需要“稳定军心”的素材,CTR的报告在9月出炉或许是最好的安慰剂,这也无口厚非。只是,输入法与AI融合后,走向未来需要更多领头羊产品做出担当,切不可把安慰剂当麻醉剂使用,蒙蔽了自己追逐技术、追逐未来的初心。


评论