据北京产权交易所披露的信息显示,转让方【海口胜丰热带农业植物园开发有限公司、新疆大正宝通创业投资有限公司、海南兆峰智能化技术有限公司、曾宪云、蔡芳】将于2019年09月16日至2019年10月23日在北京产权交易所挂牌转让其持有的三亚凤凰岛投资集团有限公司100%股权,转让底价为40.37亿元。

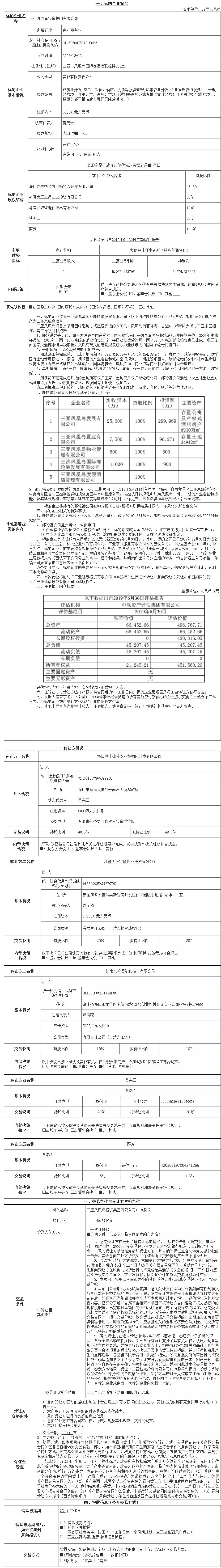
三亚凤凰岛投资集团有限公司主要资产
一、标的企业持有三亚凤凰岛国际邮轮港发展有限公司(简称邮轮港公司)45%股权,邮轮港公司核心资产为三亚凤凰岛项目。
三亚凤凰岛项目是采用围海造地方式建设完成的人工岛。凤凰岛四面环海,由近400米跨海大桥与三亚市区相连。其主导项目和资产:
1、邮轮港码头。该公司开发建设中国首座专用国际邮轮港口——凤凰岛国际邮轮港8万吨邮轮泊位于2006年建成并通航;2016年,两个15万吨级的邮轮泊位建成,并已获批运营许可;两个22.5万吨的邮轮泊位也已建成,现正在向国家交通部申请岸线审批。凤凰岛码头的建设规模已成为亚洲最大的国际邮轮专用港口。
2、一期填海工程及其形成的土地资产。
一期填海工程完成后,形成土地面积合计282,919.09平方米(约424.38亩),已办理了土地使用权登记,颁授国有土地使用权证书。根据一期项目的产业定位和城市空间规划,一期建设项目中,除邮轮港码头和5栋养生度假公寓酒店(含产权式酒店)已建成外,国际游艇会、奥运广场、商业街等商业和旅游项目尚未建设。
3、二期填海工程已完成,围海造地范围约49公顷,填海工程完成后已形成土地面积合计498,610平方米(约748亩)。
二期填海工程完成后形成的土地所有权归国家,土地使用权归邮轮港公司,邮轮港公司通过补交土地出让金方式可申请并办理土地使用权登记,换发国有土地使用权证书。
该二期填海工程形成的土地用途包含邮轮港码头设施和旅游、商业、文化、娱乐等经营性项目。
4、邮轮港公司重大投资及其子公司。见下表:

5、邮轮港公司开发经营的凤凰岛一期、二期项目已于2019年3月8日列入中国(海南)自由贸易区三亚总部经济及中央商务区启动区控制性详细规划范围并完成批后公示。该控规具体规范和约束凤凰岛一期、二期的产业定位和功能,及其建设规模、容积率、建筑高度等建设条件和指标。详见三亚市自然资源与规划局批后公示内容。
二、标的企业将持有的邮轮港公司4100万股(占41%股权)质押给质押权人,详见北交所备查文件。
三、标的企业相关的特殊事项
1、邮轮港公司负债总额(不含其下属子公司):截至2019年6月30日,邮轮港公司带息负债总额104.5208244992亿元。
2、邮轮港公司重大诉讼、仲裁事项
(1)西藏信托诉邮轮港公司借款合同纠纷案,标的额借款本金约32亿元,北京市高级人民法院一审受理中。
(2)中交天航局与邮轮港公司工程款纠纷案标的额本金约9.1亿,该案已达成和解协议。
3、标的企业负债总额为人民币4.52亿元(截至2019年6月30日)。其中,标的公司已于2017年12月31日完成公司分立,公司分立后,标的企业作为存续公司,三亚高瓴旅业有限公司作为新设公司,以分立基准日2017年12月31日为准,标的企业目前主要持有邮轮港公司45%股权,除股权以外的大部分资产划归至新设立公司。而且,对于存续公司和新设立公司因分立而可能产生的债务连带责任问题亦已依法作出了安排,截止2018年7月31日,标的企业主要债权人均书面认可了公司分立的条件、程序和结果,并明确作出公司分立后的债务,均由新设立公司承担,存续公司无需承担的意思表示(书面形式)。
该公司分立后,标的企业的主要资产为长期持有邮轮港公司45%的股权,资产单一,债权债务关系清晰,有利于本次股权交易。
四、本次转让标的与“三亚钰晟投资有限公司100%股权”进行捆绑转让,意向受让方受让本项目须同时受让“三亚钰晟投资有限公司100%股权”。
五、评估报告内容摘要
金额单位:人民币万元

评估报告内容为初稿内容,实际数据以正式报告为准。
六、在转让方与受让方签订产权交易合同后的5个工作日内,标的企业管理层及员工由转让方自行安置。
七、根据大信审字【2019】第1-03858号审计报告披露的所有其他应付款自标的企业股权变更之日起五个工作日内,由标的企业或由受让方代标的企业向债权方付清。
八、其他未尽事宜详见审计报告、评估报告、法律意见书,转让方提供的其他材料北交所备查。

来源:南海网


评论