近日,重庆市人民政府办公厅出台《关于进一步规范公办中小学参与举办民办学校的通知》,严格规范学校审批管理和学校招生管理,明确提出公办中小学不得新参与举办民办学校,所有公办和民办学校必须独立招生,不得混合招生。这次的新规主要涉及了办学、招生、入学等多个方面,立即引起了网友极大的关注!

1、公办中小学不得新参与举办民办学校。主城区(含两江新区)公办中小学不得在主城区跨区参与举办公办学校。
2、所有公办和民办学校必须独立招生,不得混合招生。民办义务教育学校招生纳入审批地统一管理,与公办学校同步招生。公办和民办中小学要按照审批的办学规模核定招生计划,并通过学籍管理系统严格管控,不得超计划招生。对报名人数超过招生计划的义务教育民办学校,要引导其采取电脑随机派位的方式招生。严禁组织统一笔试等选择生源。
3、中小学入学资格不得与楼盘销售挂钩。公办和民办学校不得接受购房合同中与中小学入学资格挂钩的特定条款,业主子女按国家和我市相关政策入学。
4、公办学校不得以“帮扶”的名义参与民办学校的管理。
这次新规总的来说,重庆主城区现有的教育资源分布格局,或将定型。所以重庆新规的出炉,引起一众网友拍手叫好,以至于相隔千里的南京,也一起了不小的热议。

近几年,义务教育阶段出现的“公退民进”现象、“马太效应”越发明显。本来民办中小学是公办中小学的补充,两者相结合,丰富教育资源。可是现在出现的众多名校中小学操办的民办类分校,这些名校“子孙”的地位属性各不相同,产权不明、“公”“民”不分,慢慢侵蚀着教育事业的健康发展。
即使这样,家长们仍挤破了脑袋想送自家孩子进入民办类名校,甚至把公办类学校当做是民办进不去的保底选择。因为他们相信民办院校的教育资源更好,孩子成绩更有保障。
但其实民办学校比公办学校更容易出成绩,这存在着很大误区。
因为大多数民办学校都存在着“掐尖”行为。它们通过面试等多渠道选拔优秀的生源,并且是可以跨区域选拔的;而公办学校,国家对于公办义务教育严加看管,要求公立教育必须以公益、普惠为导向,在择校上为保公平,坚持就近入学的原则,并没有自主权选择学生。
于是只关注结果的目标导向行为,继而引发了公办民办学校的资源分化加重,“马太效应”越发明显,强者恒强、弱者恒弱。
于是国家强制“出手”:“公民同招,全民摇号!”。江苏省也明确2019年开始,小学初中施行“公民同招”,热点学校100%摇号。
“公民同招”、“全民摇号”
今年4月,江苏省教育厅发布《省教育厅关于做好2019年普通中小学招生入学工作的通知》。江苏确定加入「公民同招」行列,正式确立了公办学校、民办学校同步招生,一时成为社会各界关注的焦点。

今年7月初,中共中央、国务院颁发《关于深化教育教学改革全面提高义务教育质量的意见》(以下简称《意见》),其中第17条明确指出:“不得以面试、评测等名义选拔学生”,“对报名人数超过招生计划的,实行电脑随机录取”等。

8月19日,江苏省教育厅发文《省教育厅调研教育热点问题回应百姓关切》,确定江苏省从明年起,将实行小学初中公民同招,热点学校100%摇号。

虽然“公民同招”已确定,但仍有存在争议的问题,其中最受关注的莫过于:施行“公民同招”后,公办是否还能保底?
假设南外仙林校区明年招生120人,报名100人,那么这100名学生都会入学。但如果报名200人,统一摇号后,被选中的120名入学南外仙林分校,那剩下的80名学生呢?
如果剩下的80名学生还能去对应的公办学校,那么“公民同招”政策是否名存实亡,毕竟公办学校还是能保底的,跟过去没有区别。
如果剩下的80名学生不能去对应的公办学校,那么他们去哪儿?去其他没有招满的民办还是全区进行分配......
现在还没有相对应的具体实施细则出台,一切都是未知。
目前,南京不少区域都在通过“组建教育集团、开办名校分校”的方式,缩小本区内学校之间的差距,放大优质教育资源、完善教育布局。
名校开办分校主要分为四类办学类型,分别是直属分校、名校合并、托管办学和合作办学。
直属分校
这类分校属于同行政区,由本部直接管理和派遣老师教学,分校和本部属于同一集团,教学管理等保持一致,教学质量也相对有保障。
一般来讲,直属分校的老师和主要骨干力量是由本部派过去的。
名校合并
这类学校属于名校兼并附近的薄弱学校,学区范围、教育管理和师资力量等完全一致,通常低年级在一个校区上学,高年级在一个校区上学,办学质量最靠谱。
由于名校生源爆满却资源有限,附近薄弱学校生源不足却资源浪费,因此未来将有更多的的名校合并周边学校。
托管办学
这类学校属于同行政区,通过名校托管办学后,薄弱学校与名校统一管理制度,统一调配老师,统一质量管理,统一考核评价。
一般来说,不一定会有本部派去的老师,但是老师会与名校老师在一起统一备课,主要还是原有学校的师资。
合作办学
这种合作方式下,本校和分校压根都不属于同一个区的教育局,而且这种合作方式也比较新,应该说现在还没到检验教学成果的时候。
一般来说,不一定会有本部派去的老师。并且,老师也不与名校老师在一起统一备课,采用的管理制度和教学制度也与名校不同。
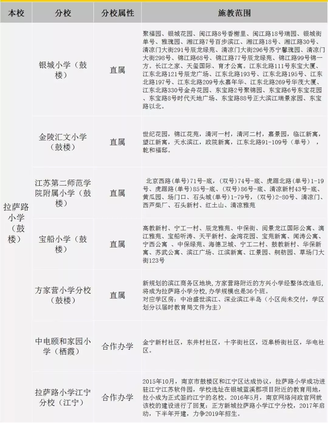
以拉萨路小学教育集团为例,7所分校中有5所分校为“直属分校”,和拉萨路小学同属鼓楼区,是真正的集团内部的师资流通。由本部直接管理和派遣老师教学,教学管理等保持一致,教学质量也相对有保障。
栖霞区的中电颐和家园小学和江宁区的拉小江宁分校为“合作办学”,这两所学校和本校不属于同行政区,在管理和教学方面都更加自主,采用的管理制度和教学制度也与本校不同,所以教学质量、升学率不能一概而论。

对于南京明年会不会跟进“公民同招”,目前还没有相关政策出炉。值得关注的是,今年南京中小学招生政策的三个变化:
01“公民同招”后民办报名人数急剧下降
来自教育部门的数据,民办实际网报人数明显下降,没有一所民办小学报名人数达到4000人。

02民办小学参加摇号
今年除了“公民同招”,家长还可以选择两所民办小学参加报名,也可以选择参加民办小学的摇号,有一定的自由度!
03民办中小学收费调整
今年南京民办中小学大部分学校收费都有调整,基本都在基本在1万以上,南外仙林小学部每学期25600元。高中绝大部分学校每学期收费在3万元,其中南外仙林小学部每学期25600元。

“公民同招,全民摇号!”应是大势所趋。




评论