今天上午,第21届“中国国际工业博览会大奖”揭晓。
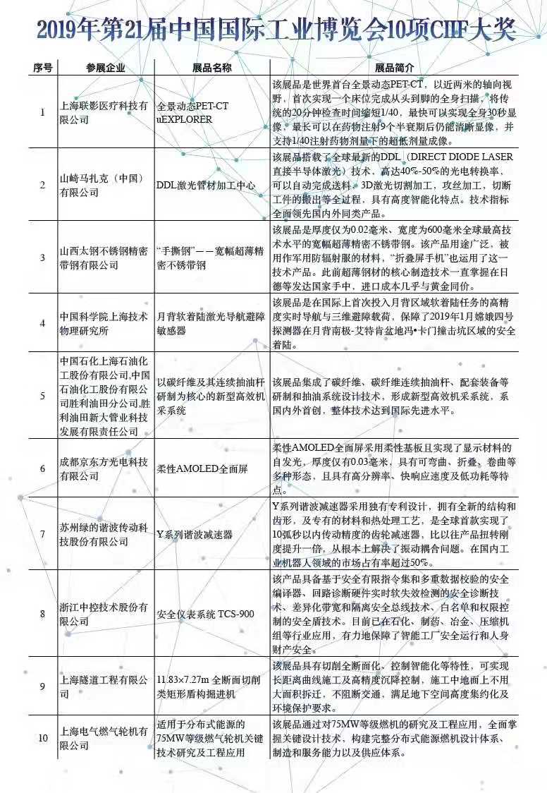
上海联影医疗科技有限公司的全景动态PET-CT uEXPLORER、山崎马扎克(中国)公司的DDL激光管材加工中心、山西太钢不锈钢精密带钢有限公司的“手撕钢”(宽幅超薄精密不锈带钢)等10家企业的展品分获大奖。
今年,工博会评奖部修订了评奖管理办法,将奖项名称调整为“中国国际工业博览会大奖”,并规定每年度颁奖数量不超过10项。同时组建了中国工博会评奖专家委员会,严格把关评奖各环节,提升评审工作权威度和影响力。
据工博会评奖部介绍,本届工博会共受理319件展品参评,通过各招展部门初审后,筛选出310件展品进入专家评审阶段。
后经专家网上评审、“分擂台”答辩评审、专家委员会综合评审、评奖指导委员会审定,参考媒体界、青年网民及社会大众等近2万人参与网上投票的结果,最终评选出这10项大奖。
工博会主办方称,10项获奖展品涉及 “全球第一”、“国际首创”、“达到世界先进水平”等,在工业领域关键环节取得了重大进展,打破了相关行业国外企业的垄断局势。
以上海联影公司的全景动态PET-CT uEXPLORER为例,它在全球首次实现全身多组织器官的4D高清动态成像,可实现1.94米长的轴向视野。2018年12月,它获得美国FDA批件,首台设备出口美国享受了美国海关零关税优惠。
山崎马扎克(中国)有限公司的DDL激光管材加工中心,搭载了全球首款DDL(直接半导体激光)激光发生技术,能耗更低,光电转化效率更高,具有高度智能化功能,可以广泛应用于原材料、板材切割加工的各行各业。
作为唯一能够批量生产600毫米宽幅不锈钢精密箔材产品的企业,山西太钢不锈钢精密带钢有限公司的“手撕钢”不仅实现替代进口,而且已经逐步实现了出口。
另外七个获奖产品,包括中国科学院上海技术物理研究所的月背软着陆激光导航避障敏感器、中国石化上海石油化工股份有限公司等公司开发的以碳纤维及其连续抽油杆研制为核心的新型高效机采系统、上海隧道工程有限公司的11.83×7.27m 全断面切削类矩形盾构掘进机等。

评论