文|动脉网
2019年,无论中国还是世界,对真实世界证据(RWE)的认识都迈出了全新的一步。2019年4月,辉瑞的爱博新获FDA批准男性乳腺癌新适应症,成为第一例仅基于真实世界证据(RWE)获批的新药物适应症;5月,CDE发布《真实世界证据支持药物研发的基本考虑(征求意见稿)》,RWS也随之在国内爆红,成为了受追捧的新赛道。
但在爆红的同时,这个行业也提出了很多问题让我们去思考。真实世界证据有哪些核心的应用场景?爱博新的获批是否具有普适性?真实世界研究行业在国内的发展究竟如何?在未来的发展中又有哪些值得关注的要点?这些都是值得我们去探讨的话题。
RWD、RWE与RWS

从RWD到RWE的路径
2019年5月发布的《真实世界证据支持药物研发的基本考虑(征求意见稿)》(下文简称《基本考虑》)是国内的关键政策信号。CDE已经在其中对真实世界研究的相关概念进行了明确的定义。
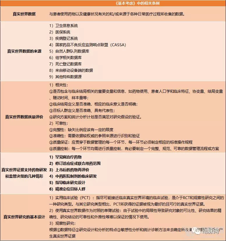
CDE将真实世界研究(RWS)定义为:在真实世界环境下收集与患者有关的数据(真实世界数据,RWD),通过分析,获得医疗产品的使用价值及潜在获益或风险的临床证据(真实世界证据,RWE),其主要研究类型是观察性研究,也可以是实用临床试验。
真实世界数据(RWD)被CDE定义为与患者使用药物以及健康状况有关的和/或来源于各种日常医疗过程所收集的数据。广义的真实世界研究(RWS)既包括以自然人群为对象的研究,也包括以临床人群为对象的研究;后者所得到的真实世界证据(RWE)既可用于支持医疗产品研发与监管决策,也可用于其它科学目的。
RWS更多以辅助手段和临床数据的补充出现
在《基本考虑》中,CDE对RWE的应用场景也进行了比较明确的分类和解读,其中大部分内容主要与国际上已有的RWS相关政策接轨。我国的政策在制定时又补充了一些国内药物研发环境中特有的要素,比如中药医院制剂的临床研发。

《基本考虑》中的相关条例节选
从目前《基本考虑》中提到的应用场景上来看,RWE的使用范围在药物研发和监管中主要起到辅助决策的作用,包括上市前的指导临床设计和精准定位目标人群,到上市后的药物再评价和适应症修订的全流程辅助。RWS作为临床试验证据的补充出现,或是辅助临床试验进行,综合形成完整的产品证据链。
修订适应症和上市后的药物再评价是目前RWS切入比较多的应用场景。这种情况一是由于药企有对药品进行上市后管理的需求,这正是RWS可以做的事情;二是已经上市的药物本身积累了大量患者数据,刚好适合RWS介入其中。刚刚公布的新版《药品管理法》中对药品的全周期管理也进行了明确的要求,因此这一应用场景未来需求还将会进一步提高。
“很多药品在临床上都会有超适应症的使用情况。这些使用情况想要最终获得官方批准出现在产品说明书中,除了通过设计严谨的传统临床试验之外,对过往数据进行分析的RWS也能对适应症申请起到关键作用。新的《药品管理法》中还要求对药品进行全周期管理,接下来RWS行业将会承接大量药品上市后再评价的需求,并就此成为药品管理中的刚需。”HLT(开心生活科技)的创新商业解决方案事业部的真实世界研究负责人石艳玲在接受动脉网采访时说。
中药医院制剂的临床研发是《基本考虑》中基于国内情况加入的特殊应用场景。这一应用场景其实类似于上市后的药物再评价。由于中医的特殊性,国内的中药制剂产品有很多在上市前并没进行过严格的临床试验,而这些药物在上市后又积累了一定数量可用于分析的患者数据。对于这类中药制剂,RWS就成为了一种很合适的研究方式。但中医对性状的描述比较感性,很难量化形成RWD。所以目前国内的中药制剂研究很多都采用了西医的症状描述方法。
指导临床研究设计是RWS介入的场景中比较新的一个。“对于部分临床试验来说,以往因为符合严格入组要求的患者难找,入组患者周期长,导致整个研究周期非常长。现在我们就可以用RWD先去评估一下纳排的标准可行性,或者先看一下全国患者分布情况,这样就可以帮助他们加速临床试验入组,优化临床试验的设计。这也是HLT现在和PPD、润东医药等国内外临床CRO企业合作在做的事情。国外其实也是这几年才开始这个方向的探索,目前也还在比较早期的阶段。”石艳玲告诉我们。
石艳玲认为:“从目前发布的政策上看,国内的有关部门对于RWS的态度还是比较开放的。但同时NMPA也在政策中强调,RWS并不能替代RCT(临床随机对照试验)。其实RWS和RCT之间更多的是一种互补的关系,不存在谁取代谁的情况。”
尽管已经有爱博新凭借真实世界研究形成的证据获批新适应症的案例存在,但是真实世界研究作为单一证据用于新适应症的审批并不广泛适用,目前仅适用于由于研究对象招募困难、面临伦理问题等导致临床试验不可行或证据非最优的极特殊情况。RWE更多的还是作为临床试验的补充内容进入到药物研发管理过程中。
爱博新的获批是临床试验难以开展情况下的替代选择,并不具有普适性
2019年4月,辉瑞宣布FDA基于真实世界研究批准爱博新(通用名:哌柏西利,简称PAL)新适应症的补充申请,联合一种芳香酶抑制剂或者氟维司群(下文简称ET)用于治疗男性HR+、HER2-晚期或转移性乳腺癌。
辉瑞在随后的ASCO2019上公布了相应研究的具体信息。IQVIA为辉瑞提供了2015年2月至2017年4月1139名男性乳腺癌(mBC)患者的治疗情况,其中采用了PAL+ET治疗的患者共147名。疗效方面,接受PAL+EL一线治疗的患者(37名)对比非PAL组(214名),中位治疗时长有明显延长(8.5比4.3);其中,接受PAL+来曲唑(26名)比单独使用来曲唑(63名)治疗时长延长最明显(9.4比3.0)。Flatiron Health提供的数据中也显示出类似的治疗效果。
据估算,在IQVIA提供的数据统计时间内,美国约有5500例男性乳腺癌的新发病例。IQVIA提供的样本数量约等于该时段内新发病例的20%。从患者数据的方面则可以明显看到,PAL+ET作为一线治疗,对比单独使用ET治疗,在男性乳腺癌患者身上治疗效果非常显著。因此大样本的患者数据基础+疗效显著就构成了Ibrance男性乳腺癌适应症获批的基本要素。
除此之外,获批适应症的特殊性也是促成此次获批的关键因素。爱博新本次获批的适应症与原适应症在分子分型、疾病分期和治疗方案上完全一致,本次获批只是从女性范围扩大到了所有两性均可。
而男性乳腺癌作为发病率较低的少见病种,由于患者基数小,临床招募困难,本身就很难通过临床试验进行药物疗效的验证。在这样的情况下,RWS就成为了验证药物有效性和安全性的合适方式。
因此爱博新在男性乳腺癌适应症的获批实际是在传统临床试验不适用的情况下,基于大数据量基础的RWS对其适应症范围的小幅拓展。
Ibrance的获批并不意味着RWS将作为单一标准在药物审批上广泛使用,只是在临床试验难以进行的情况下,高质量的真实世界研究可以作为主要审批证据,用于相应的药品审批。其代表意义甚至高于其实际意义。
国内处于起步阶段,数据治理是关键
爱博新的获批同时也反映出国外RWS行业的发展速度。国内的RWS行业才刚刚起步,但国外已经积累了多年的经验。美国FDA早在2016年就发布了RWS相关的政策草案,近几年更是不断在审批环节上做出尝试。国外医疗信息化建设整体水平的相对领先,对于数据所有权和使用权都有更为明确的法律法规,因此就目前而言,国外RWS行业的发展有相比国内更优的生态基础。
单从医疗机构的信息化建设角度来看,国内的医院体系内数据标准不统一对国内RWS行业的发展影响很深。但这种情况可能单靠医生或者医院在短期内难以有效解决。国内医生的工作强度已经非常高,强制要求提高数据源的质量无疑会在很大程度上增加医生的工作负担。
因此有一种源头治理的尝试在国内陆续出现,即从前瞻性队列研究的角度切入,分病种、分区域地开展从以终为始的数据质量源头优化工作,建设RWD平台。
人工智能确实可以更高效的完成RWD的深度结构化过程,但是由于临床描述上的复杂性和部分医学逻辑的较高专业性,必然存在着自然语言无法处理的地方。所以国内RWD治理对于“人工”的需求一定时间内不可避免。
“国内的RWS行业相比国外起步相对稍晚,现状稍有差距。”零氪科技的商务总监栾先鹏在接受动脉网采访时说,“但是国内的RWS行业正迎来高速发展的机遇,从政府、到业界到学界都在积极探索、协力共创。在未来的发展中,我们很有可能会以令世界惊讶的速度,取得令世界瞩目的成绩。”
人口基数大在RWS这样需要大量数据支持的行业中成为了国内行业发展的独特优势。在国外可能因入组难、入组慢而受限严重的罕见病临床研究或精准诊疗相关的临床研究,就很有可能在国内打破限速步骤,让患者更早获益。因此,大量的医疗数据将会是国内RWS行业追赶国外的重要倚仗之一。
“数据是RWS的基础,也是这个行业发展的关键之一。通过高效的多源采集,高粒度的结构化处理、专业的人机质控和标准化的归一,才可以形成更具有使用价值的RWD。”栾先鹏告诉我们。

从真实世界数据到研究型数据库的转化过程
图片来源:孙鑫、谭婧等.建立真实世界数据与研究技术规范,促进中国真实世界证据的生产与使用.
对于数据内容来说,除了结构化和清洗质控之外,很关键的一点在于要把不同组学的数据连接起来,形成综合的真实世界数据库。这些数据包括了患者在不同环境下产生的医疗数据,从临床数据、到院外检测数据再到通过主动随访或患者主诉才能获取到的其他相关数据等都属于真实世界数据的范畴。
在RWD转化为RWE的过程中,单一维度的数据库往往难以满足RWS的需求,多场景、多组学数据的互相连通就显得非常关键。
“国内着手RWD治理的公司对于RWD的采集、处理的认知和做法不尽相同。有的单纯止于整合,即把院内分散的数据聚拢起来;有的止于轻处理,只在医院原始结构化的粒度基础上做了轻度的结构化提升;有的止于院内,患者的院外情况并没有纳入RWD的治理范畴。我们在这件事情上的看法是,企业间由于基因不同、商业模式不同,在RWD的治理界定上存在差异是很正常的现象,但有一点是比较肯定的,若能以临床研究场景为导向,实现从“采”到“用”的近科研级治理,所得RWD的价值对于RWS的赋能会是更直接的,对于更广泛的医学或医疗场景的赋能会是更具想象力和可行性的。”栾先鹏说。
未来要继续把数据做扎实,同时期待政策的支持
未来RWS行业的发展会很需要政策上的推动,尤其需要促成数据拥有者与RWS研究机构之间的合作。大数据企业本身并不拥有数据,国内主要的数据拥有者还是医院、科研院所、政府机关等公立机构。
医院的数据是目前最主要的数据来源之一。出于自身研究的需要,医院可以通过RWS对自身已脱敏的数据用于分析研究并进行产出。但是相比之下,我国的医保数据、疾病登记数据、死亡登记数据等管控较为严格,这些难以获取的数据都影响了国内RWD的全面性。如果政策能够给出明确的数据应用范围,让更多拥有数据的机构愿意并且敢于把数据应用于RWS,将会是对于RWS行业的极大促进。
在RWD到RWE的转化过程中,目前为止的技术积累已经能够满足RWS行业在下一阶段发展中的技术需求。只是针对不同的应用场景,可能需要对已经结构化的数据进行有针对性的清洗和重新分类。因此RWS行业下一阶段的发展重心,仍会继续放在数据质量的管控上。
“这些年也有很多国家级、区域级的健康数据平台找我们合作,希望能把数据的收集、治理及应用全流程做成一个交钥匙工程,实现数据的惠民、惠企、惠政。其中部分人已前瞻地意识到健康医疗数据应用一旦缺少了人工智能数据治理环节,将会前功尽弃。虽然既有数据平台多多少少存在数据标准化和可用度上的问题,需要返工或治理,但依旧有成功实现科研、经济及社会效益的成功案例。”森亿智能副总裁马汉东说。
数据质量的优劣直接决定了后续研究中产出的RWE的真实性。不严谨的数据势必会产生不准确的数据结论。在没有明确数据标准的情况下,有部分企业可能会用未获得良好治理的RWD进行相关的RWS,成为RWS行业发展路上的隐患。
“我们做数据治理及RWS的这段时间里,绝大多数时间都在提升数据质量。我个人认为,作为未来重要的决策支持证据,RWS行业未来还是要走的更扎实一点。针对数据质量的评估治理及真实世界研究的数据分析的方法论都需要投入更多的关注。”马汉东在访谈中再次跟我们强调了数据质量对于这个行业的重要性。


评论