文 | 国际金融报沈玉洁 张珩
据新华社消息,10日发生的江苏无锡高架桥侧翻事故致3人死亡,2人受伤。
10月10日18时10分许,江苏省无锡市312国道K135处、锡港路上跨桥发生桥面侧翻事故。据新华社记者在事故救援指挥部了解到,经现场搜救确认,桥下共有3辆小车被压,其中一辆系停放车辆(无人,驾驶员已找到),另外2辆车上共有3人,已死亡。侧翻桥面上共有5辆车,其中3辆小车、2辆卡车。事故造成3人死亡,2人受伤。
事故发生后,江苏省、无锡市启动了应急响应机制,全力开展事故救援处置工作。目前处置工作还在进行。
另据事故救援指挥部发布的信息,交通运输部专家组已赶赴现场指导事故调查,无锡市也已成立事故调查组。经初步分析,上跨桥侧翻系运输车辆超载所致。


1 超载惹的祸?

人民日报客户端的消息称,现场视频显示,两辆红色大货车随侧翻桥面落地后倾斜,前一辆大货车上拉载的多卷钢板散落在地,有车辆已经被坍塌的桥梁压至变形。
网传图片显示,货车搭载了多个标签为“日照钢铁控股集团有限公司”的轧钢卷,单个重量达到了28.5吨。
“严重超载。”对于此次事件,一位桥梁设计院专家对《国际金融报》记者表示,“按照《城市桥梁设计荷载标准》,国家将桥梁载荷分为城-A级和城-B级,此次出事的就是城-A级。尤其是轮式车辆,相比履带车辆给桥面带来的压力更大,更容易造成垮塌。”
而且,此次侧翻的桥梁使用的是单桥墩。上述专家表示,单桥墩只对桥梁的中间起支撑作用,左右两侧的桥面支撑实际上较少,一旦超重就更加危险。其还指出,“这种桥的设计已较老了,现在的新桥已经很少会采用这种设计了”。
实际上,早在此次事故发生的两年前,网络上就有网友和自媒体连续指出,无锡快速内环高架有大量超载车辆违规行驶,对设计年限50年的内环高架造成了极大的压力。超负荷的运转不仅会造成桥梁寿命缩短,甚至有可能导致桥梁断裂垮塌。
与无锡紧邻的苏州也有类似情况发生。2018年7月,有苏州当地的网友在地方论坛上投诉312国道高架路段每天都有超长超重车辆行驶,且该路段对于车辆没有任何限制(警示标牌基本是摆设)。不仅给当地居民带来了严重的噪音污染,更有可能造成高架路垮塌。
值得一提的是,国内因为货车超重导致的悲剧已多次发生。2012年8月24日,哈尔滨三环路群力高架桥发生坍塌事故,直接导致3人死亡,5人受伤,事故的直接原因为车辆严重超载。
再往前,2011年7月14日,建成12年的武夷山公馆大桥北端发生垮塌事故,事故直接原因为货车严重超载导致突发桥面坍塌,旅游大巴坠入桥下约8.8米河滩,造成1死22伤。
2 设计方或为中设股份
除了车辆超载,市场亦将质疑声指向了发生垮塌事故的高架桥背后的设计方,更是闹出了“乌龙”。
当日晚间,有报道称,该工程设计方为江苏省交通科学研究院股份有限公司(下称“苏交科”),不过,苏交科方面对此回应称,相关报道不实,明早将发澄清公告。
10月11日一早,苏交科即发布澄清公告否认为事发路段的总体设计方。

其称,报道所称的本公司承担总体设计的“312国道无锡段”见下图路A,而实际发生事故的“312国道无锡段”见下图路B,事故桥梁的设计与本公司无关。
记者查询发现,有疑似苏交科相关工作人员在微博称苏交科“背了锅”,并贴出一份题为《312国道沪宁段扩建工程无锡段施工图设计》的文件,该文件显示,涉事路段的编制单位实为无锡市交通规划勘察设计院。随后,记者与该网友求证,他仅表示“等官方通报吧”。
天眼查显示,无锡市交通规划勘察设计院是江苏中设集团股份有限公司(下称“中设股份”)的历史名称。1987年8月20日,中设股份的前身无锡市交通工程勘察设计室成立;1998年6月26日,公司更名为无锡市交通规划勘察设计院;2015年3月19日,公司更名为江苏中设集团股份有限公司。
此外,记者查阅中设股份官网发现,312国道(无锡段)改建工程也作为公司的典型工程亮相。
312国道无锡段曾是中设股份引以为傲的项目之一。《国际金融报》记者发现,312国道无锡段作为公司的标志性项目曾多次出现在其招股书中。其中,无锡市北环路(S342、G312市区段)新建工程,曾经获得全国优秀工程勘察设计行业奖、市政公用工程二等奖。而根据苏交科公告披露的事故路段,北环路赫然在列。
种种迹象表明,上述涉事路段背后的设计方或许就是上市公司中设股份。那么,中设股份究竟是何来历?
公开资料显示,中设股份主要围绕“交通、市政、建筑、环境“等行业从事规划、设计、咨询、勘察、监理、项目管理等设计咨询业务。2015年底开始申请IPO,最终于2017年6月成功登陆深交所中小板。
上市以来,中设股份的业绩一直稳中有升,但增势持续放缓。2017年、2018年以及2019年上半年,中设股份分别实现营业总收入2.32亿元、2.7亿元和1.51亿元,同比分别上涨21.18%、16.47%和12.29%;同期归母净利润分别为4909万元、5683万元和2901万元,同比分别增长21.16%、15.78%和14.18%。
值得注意的是,无锡作为中设股份的大本营,一直是中设股份重要的营收来源。
财报显示,2019年上半年,中设股份仅来自无锡地区的主营业务收入就有4464.88万元,收入占比达29.66%,高于其来自江苏省外地区所有业务收入的总和。2018年,这一比例升至35.35%,较2017年的24.07%上升超11个百分点。
今日早间,记者拨打中设股份披露的联系电话试图与对方进行进一步求证,然而电话在通了之后,迅速被挂断。截至目前,中设股份也未对此事作出回应。
据东方财富网显示,11日早间集合竞价阶段,中设股份(002883)一度几近跌停,随后有所回升,以19.67元的价格小幅低开。

开盘后,中设股份的股价再度走低,截至记者发稿前,股价报19.27元,跌幅为3.7%。
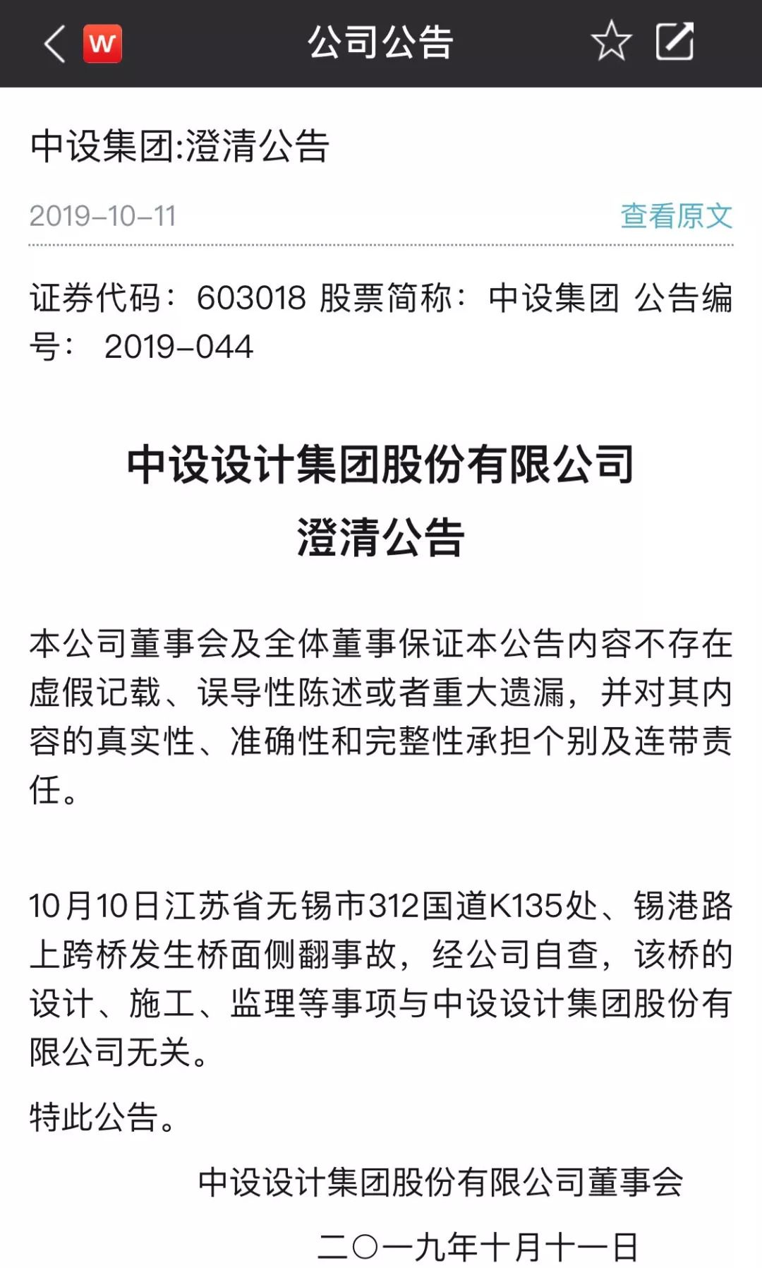
除了苏交科,与中设股份股票简称十分类似的中设集团(全称“中设设计集团股份有限公司”,603018 )也“躺枪”,为此中设集团早间还发布了澄清公告。

来源:国际金融报



评论