作者 | 浮萍
令人振奋的国庆档并没有改变影视公司的基本面:影视公司依然在深度向下调整。
截止到今晚,A股大部分的影视公司已经披露完自己的2019年前三季度业绩预告,交出了2019年Q3及1-9月份的净利润区间,文娱商业观察统计了15家影视公司的业绩情况,发现情况依然不容乐观。

以Q3单季度的业绩来看,有10家影视公司同比净利润出现了下滑,净利润下滑比例超过66%,欢瑞世纪、幸福蓝海和华谊兄弟更是直接单季度产生亏损,且亏损的幅度在扩大;只有5家单季度净利润呈现增长的趋势。
其中受爆款《哪吒》和《流浪地球》的影响,光线传媒和北京文化的单季度净利润出现暴增,比例分别达到400%和7500%,这是为数不多令人欣喜的地方。
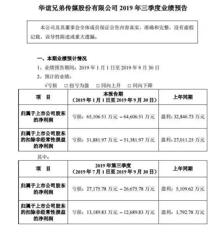
从2019年1-9月的数据来看,情况稍微有点糟糕,15家企业中有11家净利润是同比下降的,下降比例超过70%;同时唐德影视、当代东方、幸福蓝海和华谊兄弟4家公司前3季度都是亏损的,华谊仍然是亏损大户,9个月亏损超过6个亿。

而一向表现平稳的芒果超媒和完美世界,虽然在Q3单季度出现了一定的下滑,但是整体前9个月业绩都是正向增长的。
华谊Q3亏损超2.5亿
冯小刚《如果芸知道》成翻身关键作品
不论是Q3单季度还是2019年1-9月,华谊兄弟都是最让人揪心的一家公司,分别亏损2.7亿和6.5亿元,成为A股影视公司的“亏损王”,这距离2015年年度“盈利王”仅仅过去不到4年的时间,华谊境况转变之大让人唏嘘不已。

众所周知2019年以来华谊兄弟还没有完全走出范冰冰事件的影响,已经进入到变卖资产力保上市公司的地步,原本寄希望扭转局面的电影《八佰》也一直难以明确定档。
参投田羽生的《小小的愿望》,虽然勉强能够延期上映,但是表现并不理想,最终的票房2.66亿元;跨期上映的电影《云南虫谷》《把哥哥退货可以吗?》《灰猴》等亦是陪跑影片,整体票房收益贡献不大。
实景娱乐方面已经开业了海口观澜湖、 苏州电影世界、长沙华谊兄弟电影小镇和郑州华谊兄弟小镇四家主题公园,但是运营的情况不是很理想,实景娱乐在Q3季度贡献的收入同比是下降了。
曾经华谊力排众议、孤注一掷的实景娱乐项目,方向是对的,但是在具体执行操作的过程中走了形,加上华谊的IP并不足以支撑类似于迪士尼模式的主题公园,日后还将会给华谊带来诸多麻烦。
2019年华谊兄弟只剩下冯小刚最后一张牌,也是其能否在目前困境中走出的关键,如果贺岁档《如果芸知道》表现出色的话,华谊兄弟在2019年将会在资金流动性和行业口碑上得到一定程度的缓解。
而2020年最大的期待仍然是管虎的《八佰》,这个在2019年暑期档临时撤档的战争巨制,有理由让外界期待,这也是华谊兄弟翻身的最后希望,因此这部影片被赋予了格外重要的意义。
爆款效应持续
光线传媒和北京文化Q3净利润暴增
Q3季度光线传媒和北京文化表现非常亮眼,净利润的同比分别达到400%和7500%,这都是源于爆款电影的加持。
春节档以《疯狂的外星人》开局失败之后,光线传媒一口气在暑期档拿出了《银河补习班》和《哪吒》两部电影,前者虽然最终票房不如预期,但是整体上是盈利的,给光线带来了部分收益。
真正让光线受益的是《哪吒》,这部票房接近50亿元的动画电影,打破了中国影史的诸多纪录。因为光线彩条屋是主控出品+宣发方,所以光线的收益是最大的,贡献了约10亿元的纯收益,因此助力了光线在Q3业绩实现了井喷。

此前的2018年曾因出售新丽传媒获得投资收益接近20亿元,不过光线2019年因为投资收益显著减少,整体2019年1-9月份的净利润是同比下降的,下降幅度超过50%。
严格意义上来说北京文化Q3的表现是不及预期的。2017年、2018年连续两年分别贡献了《战狼2》《我不是药神》这样的口碑和票房双佳的作品后,2019年北京文化主控的《跳舞吧!大象》严重不及预期,仅收获不到4000万的票房。

真正帮北京文化扭转业绩的是春节档冠军影片《流浪地球》,这部票房超过46亿元的科幻之作给北京文化带来了6-6.5亿元的营业收入,其中收益为2.4-2.8亿元。在上半年没有结算的情况下,从Q3季度开始陆续体现在财务报表上,给北京文化带来了丰厚的收益。
唐德、华策、慈文等
电视剧股业绩集体走低
Q3季度的电视剧公司的业绩状况发生了明显的分化,原本深陷泥潭的唐德影视,因为电视剧《因法之名》 二轮电视播映权的发行收入和毛利, 以及《倚天屠龙记》、《白发》 等电视剧海外版权代理发行收入和毛利,竟然单季度盈利超3000万。
不过拉长来看,2019年1-9月份电视剧公司的业绩都是集体锐降,各自下降的幅度都超过了60%。
其中“电视剧第一股”华策影视,因为前几年高价码盘组局,如今剧集市场价格回落,整体售价偏低,从而严重压缩了华策影视的利润空间,导致其前9个月仅盈利500万到3000万,同比下降超过90%。

在具体的项目上,《亲爱的,热爱的》表现还不错,带火了剧中演员李现,而其他数十个项目都反响不佳,整体质量偏弱。
今年刚刚被证监会作出处罚的欢瑞世纪,Q3未产生影视剧销售收入,主要业绩依靠艺人经纪支撑,因此业绩不佳产生亏损超千万;整体前9个月的业绩勉强盈利500-700万元,目前对于欢瑞世纪来说比其他家更为麻烦,除了要面对影视古装剧滞销、业绩下滑等业务性困难外,还需要面对因违法而带来的股民诉讼赔偿。
刚刚经历过控股股东更换的慈文传媒,还处在调整期,影视、游戏各个业务线出现业绩滑坡的现象,Q3季度盈利300万-600万之间,同比下降幅度接近90%;而前3季度也盈利在8500万元-9500万元之间,同比下降幅度也超过60%。



评论