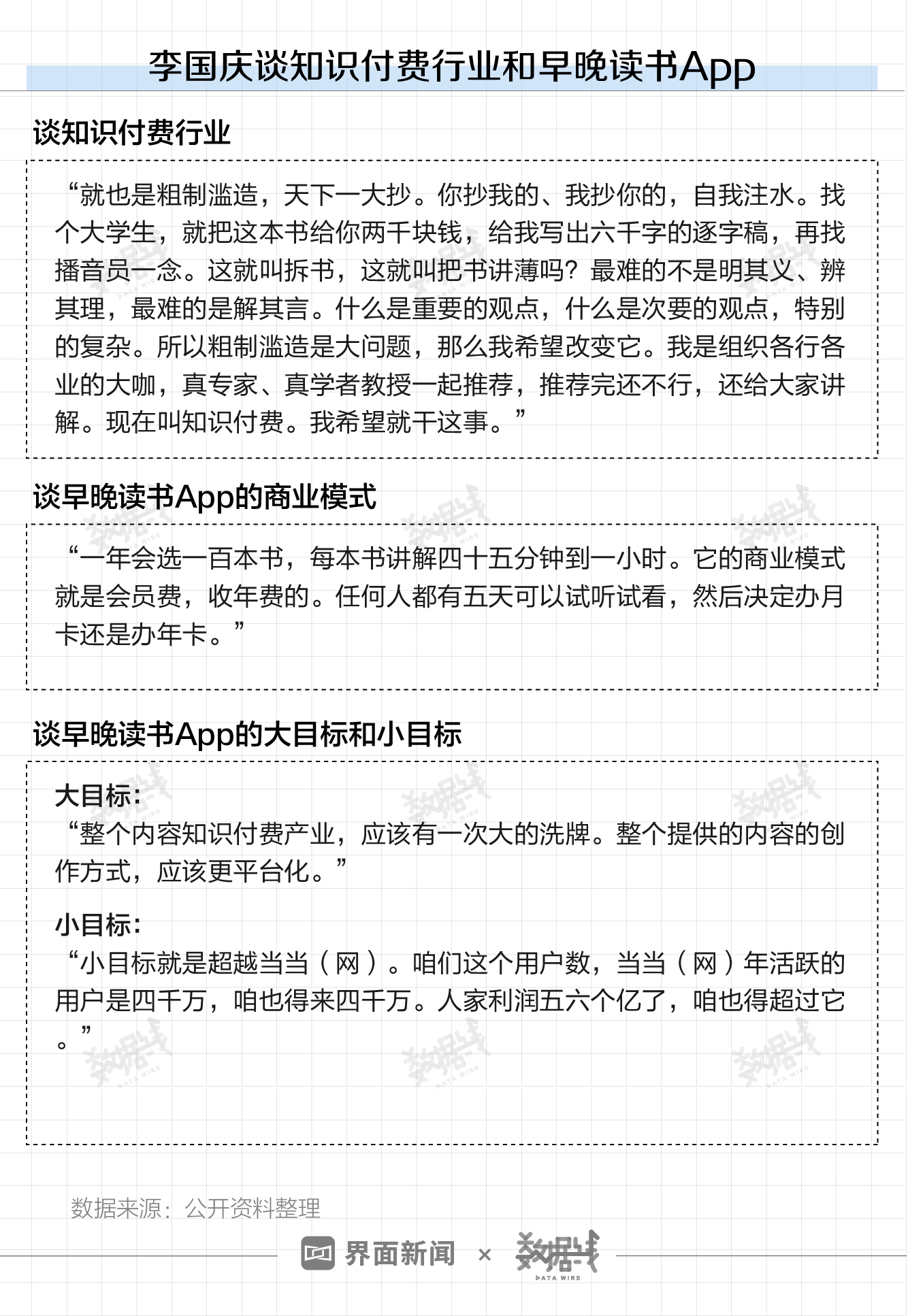
文 | 孙煜 何苗
编辑 | 陈臣
10月23日晚间,当当董事长俞渝与丈夫李国庆发文互撕。在长文中,俞渝声称李国庆在其创办的“早晚读书”只有1%股份。“早晚读书”是李国庆离开当当后在有声书领域的创业项目,被李视作其“做出版”和“做当当”后的第三次创业。
李国庆仅占1%股份
天眼查数据显示,早晚读书App的主体公司天津万卷书网络科技有限公司大股东为当当影业CEO唐虓珲,占股59%;第二大股东为刘浩宇,占股40%。在公司担任经理、执行董事、同时也是公司法定代表人的李国庆仅占股1%。
李国庆之前曾在采访时表示曾拒绝了一些投资人,选择自掏腰包2500万。天眼查数据显示,早晚读书的主体公司目前尚未引入外部融资。

超越当当只是小目标

今年6月1日,李国庆离开当当后的创业项目“早晚读书”正式上线。在接受采访谈及早晚读书时,李国庆寄予其很高的期望,称小目标是在用户数和利润上超越当当。
商业模式方面,早晚读书采取会员制。App一年选择一百本书,每本讲解四十五分钟到一个小时。用户可以选择办卡付费听书。

上线不足半年的早晚读书还处于初创期。界面数据(公众号ID:shujuxian_kuaikan)统计了App的阅读总榜,已有包括李国庆亲自讲解的《闪电式扩张》在内的五本书播放量突破百万。

竞争对手是当当吗?
创办“早晚读书”,李国庆瞄准的是知识付费和有声书市场。据艾媒咨询和安信证券数据,中国知识付费用户规模呈高速增长态势,2018年知识付费用户规模已达2.92亿,预计2019年用户规模将达3.87亿。

有声书方面,艾媒咨询的数据也显示,该领域的市场规模和用户规模都保持着高速增长,预计2019年的市场规模将达到63.6亿元,用户规模将达到4.78亿人。

虽然已有多个内容播放量突破百万,但在有声书市场,入局不久的早晚读书App需要面对多个强劲对手。易观千帆数据显示,有声书市场的头部品牌喜马拉雅、懒人听书、蜻蜓FM和荔枝月活用户数均已突破千万。排名第一的喜马拉雅月活用户数更是高达8129万。据天眼查数据,2018年完成4.6亿美元E轮融资后,喜马拉雅的估值已高达36亿美元。




评论