文|盒饭财经 姚赟
风口大了,什么猪都吹出来了。
25日,官方消息一出,市场迅速给出了一致的反应:迅雷股价暴涨107.76%,其他中概股区块链个股也集体走强,如第九城市股价涨20.64%,中网在线涨15.83%,猎豹移动涨5.20%。受此消息刺激,比特币也出现暴涨行情,冲破10000美元。
一夜之间,区块链、加密货币迎来了最强风口。
盒饭财经(ID:daxiongfan)发现一个名为“RXChain瑞幸链”的加密货币,其官网的介绍与瑞幸咖啡直接相关,同时团队介绍中,也挂着瑞幸咖啡联合创始人、高级副总裁郭谨一的介绍。
莫非,一向高调的瑞幸也悄悄发币了?
于是,盒饭财经(ID:daxiongfan)找到瑞幸方面的内部人士进行了求证。瑞幸方面否认了与RXChain瑞幸链的关系:“RXChain瑞幸链” 和瑞幸咖啡没有任何关系,瑞幸咖啡联合创始人郭谨一先生也从未参与该公司的任何工作。
瑞幸方面强调,这个名为“RXChain瑞幸链”的加密货币的运营者,假冒了瑞幸咖啡的名义并进行虚假宣传。
水大鱼大的同时,也代表着水浑鱼杂。
这一现象并非个案,就像RXChain瑞幸链和瑞幸没什么关系,某些名字中带有知名实体企业名字的加密货币,或以某知名实体企业名字命名的加密货币,如阿里巴巴币、阿里币、头条链,其发币方其实阿里巴巴、今日头条等企业毫无关系。
“瑞幸链”
不禁好奇,被瑞幸公开打假的“瑞幸链”到底是条什么链。
据 “瑞幸链”官网(http://rachelcoin.vip/?from=groupmessage&isappinstalled=0)显示,对方将自身定位为“基于区块链的分布式共享消费生态平台”。
同时,我们还找到这段介绍:
RX代表RUI XING,即Luckin的中译名瑞幸,这意味瑞幸将不仅仅满足当下新零售专业咖啡运营商的定位,特别是在公司上市之后,我们将锐意进取,利用现有资源,积极拥抱未来趋势,如今数字经济时代的大幕已经展开,作为数字经济时代底层技术的区块链,瑞幸绝不会错过。早在2018年9月,我们在美国就着手RXChain项目准备工作。这一次瑞幸将在区块链领域再次创造“luckin 速度”,让中国区块链企业在全球发出自己的声音。

同时,从官网的“团队实力”板块来看,“瑞幸链”的团队综合实力不错。除了现任瑞幸咖啡联合创始人、高级副总裁郭谨一外,其余4人为来自国外。
RXChain 声称平台顾问为美国罗斯资本(ROTH CAPITAL)合伙人的庄纳森·莫克;RXChain 平台顾问资深经理人为,专精商务项目策划和执行、纳斯达克上市公司运营及财务管理,且擅长中英语商务谈判和演讲、美国海外以及本土资产规划和管理的鲁道夫·多米尼克;RXChain CMO 为在国际支付方面有 20 年的经验, 包括支付咨询公司联盟支付解决方案的 md的布兰特.戴赫;RXChain CTO为在世界顶级 IT 公司,亚历山大担任过包括 CTO、项目经理、IT主管等在内的高层要职,并一手创办了利用 VR/AR、FinTech、绿色能源技术和人工智能提供 UBI/ UBL 的雨神项目的亚历山大·佩提埃。
从“瑞幸链”的名字到介绍,再到团队创始人,都与瑞幸有直接关系,如没有瑞幸那边给出的否认回应,相信不少人看到这些信息将直接进入信任阶段。

那团队中,除了被冒名顶替的郭谨一,其他人是谁?
盒饭财经(ID:daxiongfan),依据这些头像进行的查找核实,发现造假的套路一点都不走心。
查找发现,“瑞幸链”团队中除郭谨一外,其余四人均来自Blockchain Capital——一家专门做区块链行业的风险投资公司。

(Blockchain Capital官网截图,制图盒饭财经)
据Blockchain Capital官网(有兴趣的读者,可以去官网的团队介绍中看下,https://blockchain.capital/team/)显示,庄纳森·莫克叫迈克·诺沃格拉茨(Mike Novogratz),鲁道夫·多米尼克叫西蒙·麦克纳马拉(Simon McNamara),布兰特.戴赫叫亚历山大·拉森(Aleks Larsen),亚历山大·佩提埃则叫威尔O.布莱恩(Will O’Brien)。
而他们的身份也都与“瑞幸链”网站上介绍的完全不同。

如,被称为鲁道夫·多米尼克的西蒙·麦克纳马拉,实际为苏格兰皇家银行的CAO。

(Blockchain Capital官网截图)
而被称为布兰特.戴赫的亚历山大·拉森,则为Blockchain Capital这家区块链风投企业的合伙人。根据介绍,亚历山大·拉森以优异成绩毕业于圣路易斯华盛顿大学系统工程学士学位,在加入Blockchain Capital之前他曾在Guggenheim Partners(古根海姆合伙公司)担任投资银行分析师,专注于生物技术领域的并购和股权融资。
“假币”也能上交易所?
有意思的是,这个从项目到团队都是假的加密货币,直到2019年10月13日还处于交易阶段。
根据数字资产行情App MyToken的信息显示,瑞幸链历史最高价格达20.5560人民币,历史最低为0.496041人民币,最后一次更新时间为2019年10月13日傍晚,目前处于“该交易对价格停止更新”状态。

(MyToken平台截图,制图盒饭财经)
从MyToken平台提示中了解,导致“该交易对价格停止更新”状态的常见原因有四个:一是长时间没有交易量,二是交易所接口异常导致数据停止更新,三是交易所系统升级维护中,四是该交易对在交易所已经下线。
同时,平台显示,“瑞幸链”上架交易所数量为1个,该交易所名叫PKEX。

(MyToken平台截图,制图盒饭财经)
MyToken平台,PKEX交易所注册地为新加坡,综合排名第192位,近24小时内交易额为2.87亿人民币。

非小号显示,该交易所全球综合排名110位,于2018年12月成立,注册地为新加坡,资产实力1412.54万人民币,币种数量18个,24小时内成交额为2.78亿。
目前,在PKEX的平台上,已无法查找到“瑞幸链”的相关信息。
据了解,目前全球排名前三甲的交易所分别为OKEx、币安(Binance)、火币网。
2018年,非小号和CoinMarketCap等统计平台收录的交易所有200余家。非小号数据显示,到2019年10月27日,加密货币方面,已有4984种虚拟币;交易平台方面,已经482家。而未被收录的交易所还有上万家。
据非小号2018年4月2日数据显示,目前在全球范围内尚能产生交易额的数字货币交易所共有188家。其中单日交易额超过100亿元的仅有BitMEX一家;位于30亿元至100亿元区间的有5家,分别为币安、火币Pro、OKEx、Bitfinex、Upbit;位于10亿元至30亿元区间的有8家,分别为Bithumb、Kraken(K网)、GDAX(Coinbase旗下交易平台)、ZB、币赢国际站、HitBTC、Bitstamp、B网(Bittrex);低于1000万元人民币的合计82家,在所有交易所中占43.6%。

(全球数字货币交易所单日交易量分布,数据来源:非小号2018年4月2日数据)
莱道区块链2018年数据统计显示,全球数字货币交易所数量已逾12000家。然而,数字货币权威资讯网站coinmarketcap目前收录上线的数字货币截止目前仅有2068种,其中半数以上的币种日内交易额不足1000美元。
从上述两个交易额数据来判断,数字货币交易所也呈现头部优势明显,而小微交易所呈庞杂状态。
这么看来,该行业的“把关地”便呈良莠不齐的状态,那“假币”要是没有什么太大抱负,只想上个交易所,让币流通起来,达到这个目标似乎没那么难。
水大鱼大,水浑鱼杂
2018年4月,国内区块链概念声势大涨。
于是,有心人发现,有一个名叫“阿里巴巴币” (Alibabacoin)的加密货币已筹资超过350万美元。
于是,逼得阿里巴巴连连强调——我们无意进军加密货币领域。
据路透社报道,阿里巴巴本周一(2018年4月2日)已向美国法院提起诉讼,指控迪拜一家公司使用一种名为“阿里巴巴币”(Alibabacoin)的加密货币筹资超过350万美元,涉嫌侵犯阿里巴巴商标权。
起诉中表示,阿里一再重申“无意进军加密货币领域”,但Alibabacoin造成的误导影响已得到媒体传播,并且它“未采取任何措施纠正这一混淆局面。”阿里要求AlibabaCoin Foundation(阿里巴巴币基金会)暂停使用Alibaba的字眼,并修改公司名称。
面对阿里的控诉,AlibabaCoin Foundation的律师反驳道,他们只是受到《阿里巴巴和四十大盗》中东故事的启发,更改公司名称的要求“既不合理也不合适”。还表示自己也在官网上也郑重表示,并没有打着Alibaba的旗号行骗,也无疑侵犯阿里巴巴的知识产权。
你来我往,这场官司直到2019年3月上旬,才以和解结束。
3月12日消息,援引路透社消息,位于迪拜的加密货币公司阿里巴巴币基金会(Alibabacoin Foundation)宣布,对“以前使用Alibabacoin”引起的任何公众混乱表示遗憾,作为与阿里巴巴诉讼和解协议的一项内容,该公司将停止使用“Alibaba”字样。如今,ABBC Foundation的加密货币被称为“ABBC Coin”。

(来源:MyToken平台)
从MyToken查询发现,目前显示为ABBC,但下方依旧显示Alibabacoin。
除了阿里巴巴币外,查询过程中,还发现了一个名叫“阿里币”“头条链”的加密货币。介绍显示,这两个名叫“阿里币”“头条链”的加密货币,实际和阿里巴巴、今日头条没什么关系。

(来源:非小号)

(来源:非小号)
当然,阿里币和头条链,与瑞幸链,本质上有着区别——瑞幸链明晃晃打着瑞幸的名号,而阿里币和头条链在介绍中,并没有提到阿里巴巴、字节跳动、今日头条等让人首先联想到的企业。
10月24日下午,领导人在会议中强调,“要把区块链作为核心技术自主创新的重要突破口。”
会议还提到,区块链技术应用已延伸到数字金融、物联网、智能制造、供应链管理、数字资产交易等多个领域。目前,全球主要国家都在加快布局区块链技术发展,我国在区块链领域拥有良好基础。
中国银行法学研究会理事肖飒表示,“区块链技术前景广阔,我们认可这种技术对传统世界将产生重大影响。”不过,面对币圈的狂热气氛,他提醒到,“区块链技术的利好不等于对ICO及变相发币的认可,也请广大投资者谨慎观察,不宜盲从。”
这个超级大风口,更属于“链圈”,不属于“币圈”。
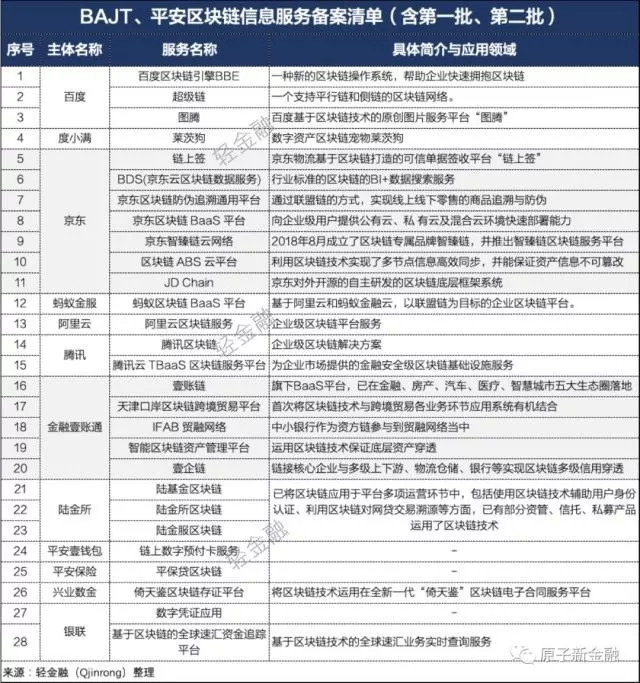
据轻金融梳理统计,在国家网信办发布的两批区块链信息服务备案名单中,BATJ、平安集团(包括旗下金融科技公司金融壹账通、陆金所等)、兴业数金、银联,合计有28个区块链信息产品服务备案,集中于底层平台、企业解决方案、供应链金融、商品溯源等。

其中,平安集团备案产品最多,达到10个,仅金融壹账通就有5个产品备案,京东旗下平台一共有7个产品备案。
2017年12月,北京大学国家发展研究院教授周其仁,在读完吴晓波携新书《激荡十年 水大鱼大——中国企业2008-2018》后,发表了“水大鱼大,水浑鱼杂”主题的分享。
周其仁教授直言:水浑鱼杂,究竟谁是因,谁为果,不容易辨清楚。出事的鱼可以怪水太浑,不适应怎么生存。可是水浑成这等模样,胆大妄为之“鱼”,怕也是有“贡献”的吧?我听到的一句经验之谈是,“最危险的一句话就是‘大家都是这样的’”。
这一形容中国2008至2018中国经济状态的比喻,挪到现在的区块链上也一样适用。
本文为盒饭财经原创,转载联系邮箱:xiejiaxin@jjld.cn,侵权必究!


评论