记者 |
继智能校服、人脸识别进入校园后,一款可监测学生上课是否走神的头环也在浙江金华一小学投入使用,并引发持续关注。
据媒体报道,这款由浙江强脑科技有限公司(BrainCo)推出的,名为赋思头环的脑机接口设备出现在浙江省金华市孝顺镇中心小学的课堂上。学生们通过佩戴这个头环可监测上课的专注度,头环会给孩子的注意力打分,看看小学生上课时是否专心、有没有转移注意力。头环产生的数据会实时上传到老师的手机里,再由老师把“得分”发给家长。
“这款头环我们有一个实验班在用,实验班就叫脑机智慧课堂实验班。已经使用了一年。”2019年10月31日上午,孝顺镇中心小学教导处的工作人员对界面新闻透露,该校的头环设备是由一名乡贤捐赠,一共捐赠了50台,而头环产生的数据都会被上传至设备公司。
谈及外界舆论对监测学生上课的争议,上述工作人员表示,“学校开设这个班,家长和学生都没有反对意见,学生也没有身体不适。”
“就效果而言,至少会有一个心理作用,所以注意力的确比以前要集中一些。”该工作人员表示,“老师们也只是把这个当作一个辅助工具,并不是出于监控的目的。”

界面新闻注意到,义乌网此前报道,上述工作人员所提及的乡贤为该校校友、杭州嘉银投资有限公司董事长孔小仙。事实上,据世界浙商网消息,孔小仙也是强脑科技公司的天使投资人。
公司官网资料显示,强脑科技总部位于美国波士顿,哈佛大学校园内,中国区总部位于浙江杭州。该公司称,经过三年来的发展,BrainCo现拥有的独家技术涵盖硬件及软件方面,包括头环设备和电路板等硬件产品、基于专注力的核心算法及教育应用系统、基于神经反馈原理的各类训练、产品外观设计等。
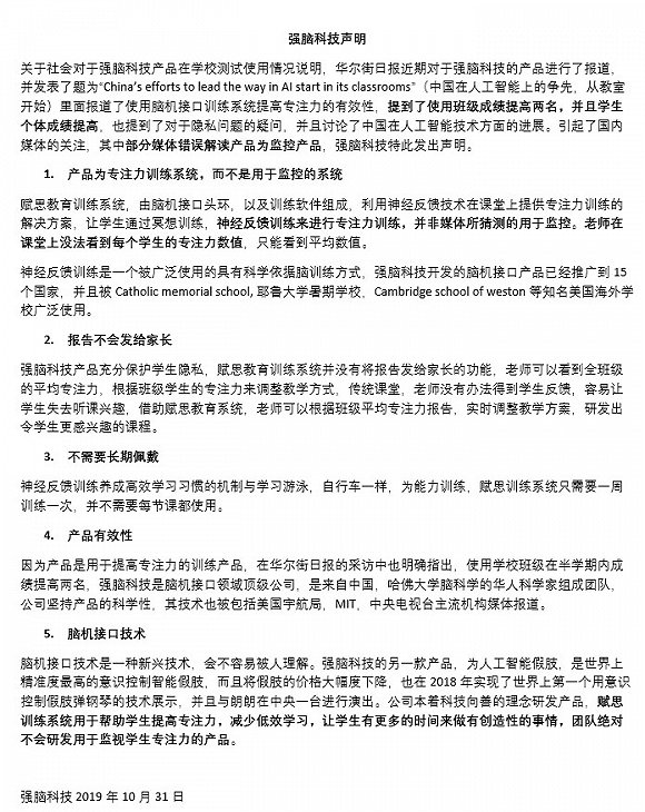
随着此事引发外界关注,界面新闻获悉,2019年10月31日,头环的技术提供方强脑科技发布关于社会对于强脑科技产品在学校测试使用情况说明称,“赋思头环是一款用神经反馈训练的原理,训练学生提升专注力的仪器,并非用来监控学生的产品。”
同时,强脑科技发布声明称,部分媒体错误解读产品为监控产品,“赋思教育训练系统,由脑机接口头环,以及训练软件组成,利用神经反馈技术在课堂上提供专注力训练的解决方案,让学生通过冥想训练,神经反馈训练来进行专注力训练,并非媒体所猜测的用于监控。老师在课堂上没法看到每个学生的专注力数值,只能看到平均数值。”
此外,强脑科技还表示,“强脑科技产品充分保护学生隐私,赋思教育训练系统并没有将报告发给家长的功能。”
以下为强脑科技声明全文:




评论