文|艾瑞咨询
核心摘要:
发展背景:
2014年起,随着线下扫码支付的发展,以及支付产品日趋多样化且零散化,提供支付方式一体化整合服务的聚合支付迎来发展机遇。进入2016年以来,聚合支付产品快速迭新且被大范围推广,在上游支付机构激烈竞争的推动下,聚合支付规模爆发;从2017年下半年开始,聚合支付监管政策陆续出台,严查“二清”,行业发展走向健康合规。
发展现状:
交易规模:2018年,聚合支付的市场交易规模为5.5万亿元,占线下扫码支付总规模的25.9%。
场景分布:2018年,餐饮场景的聚合支付交易金额占比第一,比例为47.6%;零售场景位列其次,占比39.1%。
商户渗透率:2019年聚合支付覆盖的商户数量为2307万家,商户渗透率达到46.1%。
行业和经济价值:
行业价值:对于商户,聚合支付一站式接入各种电子钱包,为商户带来了更便捷的收银体验,同时基于交易数据的沉淀为商户带来更精准的营销、更数字化的运营管理以及更低门槛的贷款等增值服务;对于各电子钱包,聚合支付拉平了各电子钱包的受理范围,助力行业实现互联互通;对于收单机构,聚合收单外包商承担了收单机构线下商户拓展的部分责任,让收单服务更专业化、垂直化并且不断优化。
经济价值:聚合支付在商户与城市的加速下沉推动了支付普惠化进程;聚合支付依托交易数据的沉淀,助力各场景的线下商户实现数字化转型。
发展趋势:
未来,多元服务能力将取代单一支付能力,成为聚合支付的核心竞争力,生态打造成为商户端的服务重点。
研究口径与定义说明

聚合支付行业发展背景
聚合支付发展历程
伴随扫码支付而生,2016年起逐渐迎来规模爆发
聚合支付的发展过程大体经历了三个阶段:第一阶段为2014年至2015年的起步期,随线上支付市场日趋饱和,支付机构争夺的主战场向线下转移,二维码作为线下支付的主要媒介之一开始被大范围普及,由于普及的过程需要大量人力去拓展实体商户,且随着互联网巨头陆续上线支付产品,支付方式日趋多样但零散化,提供支付方式一体化整合服务且具备地推优势的聚合支付迎来发展机遇;第二阶段为2016年至2017年的规模爆发加速期,在这一时期,聚合支付产品快速迭新且被大范围推广,收单外包机构和收单机构纷纷入局,在支付宝和微信的推动下,聚合支付规模爆发;第三阶段是2017年下半年至今的合规发展期,2017年中下旬聚合支付监管政策陆续出台,严查“二清”,行业发展走向健康合规。

大部分场景已实现扫码支付的互联互通
互联互通并非聚合收单模式独有,直连收单模式下也基本实现了扫码支付的互联互通
目前线下商户主要分为头部的大型连锁商户、腰部的中等交易体量商户和尾部的小型商户三类。其中无论是头部商户的直连收单模式还是腰部商户的聚合收单模式都已经实现了扫码支付的互联互通,只有部分尾部商户采用的是支付宝、微信支付等独立分开的个人收钱码模式。不过随着聚合支付服务的不断下沉,尾部商户扫码支付的互联互通也将很快实现。

线下扫码支付交易规模
线下扫码支付规模的爆发将聚合支付市场推到了风口
我国线下扫码支付交易规模从2017Q1的0.6万亿元增长到了2019Q2的8.0万亿元,短短两年半的时间增长超过了12倍。线下扫码支付市场的用户侧需求相对同质化,线下扫码支付入口以支付宝、微信支付、银联云闪付等账户侧机构为主,但商户侧的复杂性使得账户侧机构不得不依靠聚合支付服务商进行线下商户的拓展和维护。因此伴随着线下扫码支付规模的爆发,聚合支付市场被推到了风口。

直连模式与聚合模式对比
线下商户的复杂性使得线下扫码支付市场分化出直连和聚合两种模式

聚合支付产业链
收单外包机构与收单机构是聚合支付的主要参与者
聚合支付的主要参与者可以分为收单外包机构与收单机构两类。收单外包机构主要为商户提供多支付渠道融合、经营管理、营销与金融等综合解决方案,通常不具备银行卡收单业务许可和网络支付业务许可;收单机构又可以分为第三方收单机构与银行,二者均属于持牌机构,可额外为商户提供交易资金结算服务。

聚合支付的信息流与资金流
“禁止二清”后的聚合收单外包商只能进行信息聚合
“二清”模式主要指的是部分代理机构假借聚合支付的名义,在没有支付资质的情况下违规从事商户的资金清结算业务。2017年,随着“禁止二清”系列政策的颁布,聚合收单外包商陆续转变成只聚合信息,不聚合资金的合规模式。

聚合支付产品
不同类型的聚合支付产品为不同参与者带来的价值各异
聚合支付产品从用户主扫与被扫的角度来看可以分为两类,一类是以聚合收款码牌为主的用户付款扫码产品,另一类是以智能POS、扫码枪、扫码盒子等为主的商户收款产品。对于收单外包机构而言,聚合收款码牌所带来的用户主扫价值更高,以微信为例,在用户扫码完成消费行为后会默认勾选关注商家微信公众号,收单外包机构可借此积累粉丝从而营销变现。对于收单机构而言,商户收款类产品能为其减少不产生商业收益的扫码转账交易,促进扫码转账向扫码收单转化,同时可以规避静态条码支付的限额(单日累计限额500元)。

聚合支付的商户拓展方式
直营与外包并存
商户开户数和笔数是聚合支付业务的两大重要指标,两者的增加主要取决于聚合支付服务商的商户推广。目前聚合支付服务商拓展商户的方式有两种,一是公司内部自行组建直营团队,二是与渠道代理商合作。前者重点负责大中型客户BD工作,大中型客户通常能够贡献较高水平的交易流水;后者重点负责小微商户的拓展,推动聚合业务下沉到更广阔的三四线城市。

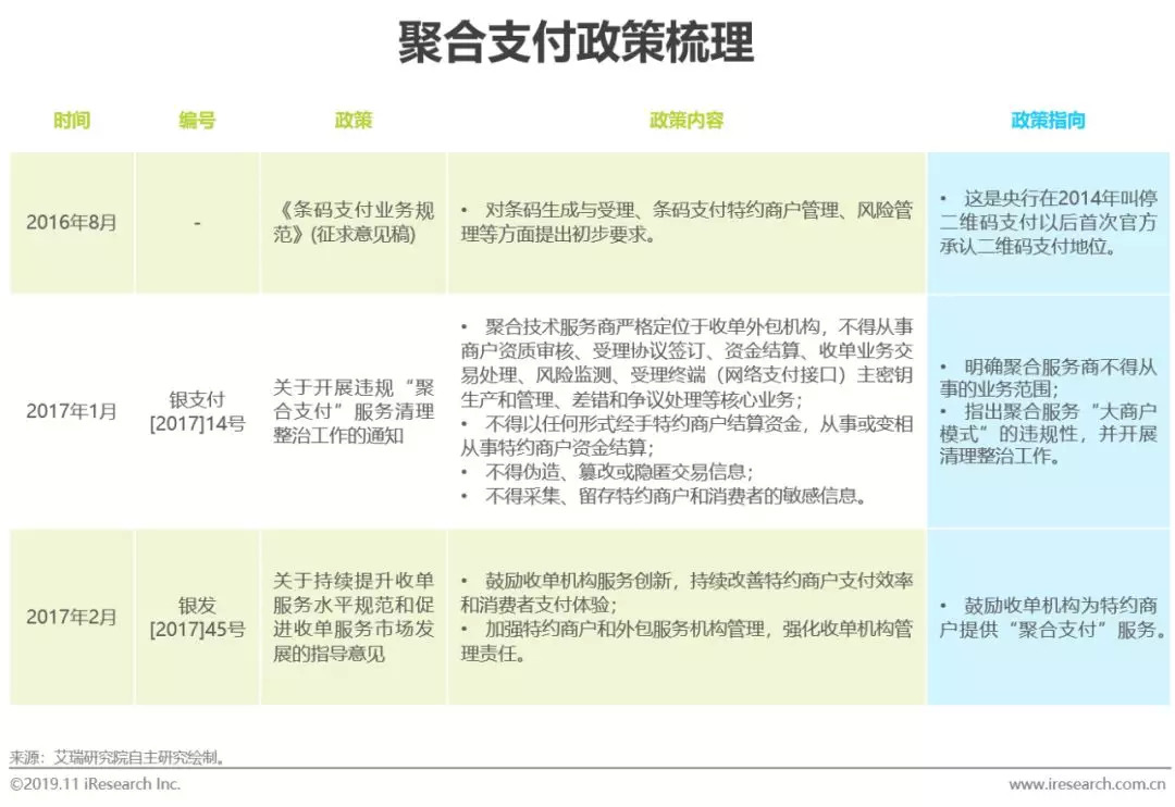
聚合支付政策梳理(1/2)
鼓励与规范并行期(2017年H1之前)

合支付政策梳理(2/2)
严监管期(2017年H2至今)

监管之下走向合规
各司其职,行业回归理性健康发展
2017年下半年以后,支付清算业务资质与聚合外包商的业务范围成为重点整顿方向,监管部门对“二清”等违规现象进行了严查。早先部分无收单资质违规从业的服务商在商户账户安全、支付安全、信息安全、涉嫌洗钱、涉嫌为黑产提供通道等方面存在隐患,蕴藏巨大的金融风险。随监管政策加码以及整改进程的推进,聚合支付行业迎来洗牌,违规行为逐渐被有效遏制,不合规服务商被严查肃清,聚合支付服务商业务开展的自律性显著提高,行业正在步入理性健康的发展轨道。

聚合支付行业发展现状
聚合支付市场规模
爆发式增长结束,市场进入稳定增长期
在经历了2016-2018年翻倍式的爆发增长以后,2019年聚合支付规模增速有所回落。艾瑞预计,2019年聚合支付市场交易规模约为8.8万亿元,同比增速为59.8%,未来该市场的增速将进一步回落,但仍能保持较稳定的同比增长。
2018年聚合支付交易规模约占线下扫码支付总规模的25.9%,以个人收钱码为代表的直连模式占据目前市场大部分份额。艾瑞认为,随着聚合支付服务的不断下沉,个人收钱码所占的份额将会被聚合支付模式逐渐转化,因此未来聚合支付交易规模在线下扫码支付总规模中的占比将会逐渐提升。


聚合支付覆盖的商户数量及渗透率
2019年聚合支付覆盖的商户数量为2307万家,商户渗透率达到46.1%
线下扫码支付方式的普及,一方面得益于支付宝、微信支付等头部支付企业对于用户扫码支付习惯的大力培养,另一方面也离不开聚合支付服务商对于线下商户的快速覆盖。我国聚合支付覆盖的商户数量从2016年的121.3万家增长到了2019年的2307万家,3年时间增长超过了18倍。2019年,我国支持移动支付的商户总数量在5000万左右,聚合支付覆盖的商户渗透率达到了46.1%。

聚合支付场景分布
餐饮与零售场景占比超八成,蓝海绿洲补贴行动下餐饮场景占比在2018年进一步增长
线下各场景商户端聚合支付的交易金额占比情况最终取决于用户端的使用情况。餐饮与零售场景具有日常、高频、覆盖全类型用户、O2O属性强4个特点,是聚合支付市场的核心竞争场景。因此,聚合支付各场景交易金额占比中,餐饮与零售场景成为绝对主力,占比超过八成。而2018年,由于支付宝和微信投入大量资源拓展线下餐饮商户,使得餐饮场景占比在18年进一步增长。

聚合支付从业机构数量
有自主产品技术研发能力的聚合支付机构不超过100家
线下商户拓展是劳动密集型行业,因此该行业存在门槛低、起步快、后期维护成本高、盈利性差4个特点。伴随扫码支付方式的普及,聚合支付市场从事线下商户拓展的机构数量在2016-2018年快速增长,但聚合支付市场真正具有自主产品技术研发能力的机构数量应该不超过100家。

聚合支付服务商不同发展阶段特点

聚合支付的行业价值和经济价值
聚合支付行业价值:为商户赋能
聚合支付最大的行业价值体现在为线下商户的赋能

聚合支付行业价值:助力互联互通
聚合支付拉平各电子钱包受理范围,助力行业实现互联互通
聚合支付服务商作为消费者、商家和各电子钱包之间的支付桥梁,助力各方之间实现互联互通。于消费者而言,聚合支付的普及使得消费者可以在不同消费场景根据个人喜好自由选择使用各种电子钱包;于商家而言,聚合支付为其一站式接入各种电子钱包,使其收银效率和收银体验都得到了提升;于各电子钱包而言,聚合支付拉平了各电子钱包的受理范围,实现了各钱包之间的互联互通。

聚合支付行业价值:优化收单服务
聚合收单外包商是收单机构线下战略布局的重要执行者
聚合收单外包商是第三方支付、银行等收单机构进行线下商户拓展不可或缺的一环。线下商户的拓展不是“一锤子”买卖,后期的商户运营及售后服务才是综合服务成本最高的部分。而我国线下商户的拓展又具有地域分布广、行业跨度大、支付需求差异性高等特点,因此收单机构很难完全依靠自身进行线下拓展,聚合收单外包商承担了收单机构线下商户拓展的部分责任,让收单服务更专业化、垂直化并且不断优化。

聚合支付经济价值:助力金融普惠
商户与城市下沉的加速推动支付普惠化进程
线下商户的拓展能力是聚合支付服务商的关键能力之一,地推需要从省到市再到县层层大量铺设人力,模式较重,人力成本较高,多数聚合服务商呈现区域优势,较少数聚合服务商方才具备全国范围均衡开展业务的能力,再加上大城市商户贡献的交易流水与笔数更多,因而在过去几年的发展过程中,聚合支付服务商们的业务重心主要集中在一二线城市。发展至今,随着一二线城市的服务空间趋于饱和,聚合支付正在向三四线城市渗透。三四线城市的移动支付习惯日渐养成,为聚合支付的业务开展提供良好基础,有助于聚合支付向着更加广阔、更加偏远的地区拓展;同时,伴随着地域覆盖,会有越来越多的经营规模小、店铺面积小或无固定店铺的个体工商户享受到聚合服务,从而转化为聚合支付的受众。聚合支付致力于基层商圈商户的挖掘,以支付为切入点不断地推动着金融的普惠化进程。

聚合支付经济价值:实现商户数字化转型
餐饮篇:从支付入手,依托交易数据连接前、后台
聚合支付服务商从支付入手,沉淀了餐饮商户的日常交易数据,成为餐饮商户的数据中台,连接其前、后台。在帮助餐饮商户完成数字化转型的过程中,聚合支付服务商除了为餐饮商户提供便捷的收银解决方案之外,还为餐饮商户提供了包含线上外卖、线下自助点餐、后厨管理等一整套的解决方案。

零售篇:打包上游供应商服务,助力商户“智慧门店”升级
聚合支付服务商助力零售商户“智慧门店”的升级,本质上是对零售商户“降本增效”的提升。对于零售行业来说,最重要的两个点就是效率和成本,因此是否能够做到数据驱动运营决策是零售商户升级“智慧门店”的关键。聚合支付服务商的核心优势在于能够获取到零售商户的交易数据,从而可以集合上游其他供应商服务为零售场景提供整体的数字化转型方案。

医疗篇:优化就医流程,解放医务人力,提高医疗体验
在医疗健康场景下,聚合支付帮助医院快速对接各个主流支付渠道,实现就医全流程的支付线上化,使患者能够在医院、官网、APP、公众号等不同渠道均拥有良好的订单支付体验,缩短挂号排队、缴费排队的时间。除此之外,部分聚合支付服务商还为医院提供定制化的平台管理服务,如查账对账、日常交易管理与分析等,为医院提供医疗运营方面的解决方案。聚合支付对医疗场景的改造,从支付接入入手,实现了就医流程的优化,解放医务人力,进一步提高医疗效率与就医体验。

聚合支付行业未来趋势
生态打造成为商户端服务重点
多元服务能力取代单一支付能力成为聚合支付核心竞争力
聚合支付的本职业务是基于二维码的支付,扫码日常高频的特征会使小问题快速放大,因而聚合服务商的首要任务是保证支付功能及支付衍生服务的质量,包括但不限于合作洽谈、物料与设备铺设、系统安装、机具设备维护、定期客户拜访等。2019年以来,基于对监管政策与上游支付机构抵制零费率维护服务商市场健康发展的响应,主要聚合支付服务商对支付渠道费率进行上调,费率的市场化回归标志聚合市场走向理性健康发展,同时也说明大规模的商户争夺暂时告一段落,市场教育基本完成。因此,基于支付服务与费率的支付能力对行业竞争的影响力将在一定程度被削弱,对于商户而言,其未来的核心关注点将转向精耕细作的全流程服务方案与变现,针对商户而提供的精准营销、店铺管理、活动规划、金融服务等将成为聚合支付服务商核心竞争力的体现。需注意的是,在公众号流量变现的过程中,聚合服务商应注重消费者敏感信息的保护,不进行非法存储或交易,维护用户隐私安全。



评论