文 | 政府采购信息报
2019年12月3日,国家发展改革委发布《关于<中华人民共和国招标投标法(修订草案公开征求意见稿)>公开征求意见的公告》,就《中华人民共和国招标投标法(修订草案公开征求意见稿)》公开征求意见。据了解,为深化招投标领域“放管服”改革、优化营商环境、解决招投标市场存在的突出问题、促进经济高质量发展,经过前期调研、专家论证、广泛征求意见,国家发展改革委牵头会同有关部门起草了《中华人民共和国招标投标法(修订草案公开征求意见稿)》。有关单位和社会各界人士可以在2020年1月1日前,登陆国家发展改革委门户网站(http://www.ndrc.gov.cn)首页“互动交流”板块,进入“意见征求”专栏,就《中华人民共和国招标投标法(修订草案公开征求意见稿)》提意见建议。
国家发展改革委在《起草说明》中介绍,修订的总体思路为:《征求意见稿》坚持以习近平新时代中国特色社会主义思想为指导,深入贯彻党的十九大和十九届二中、三中、四中全会精神,按照党中央、国务院深化“放管服”改革和优化营商环境的部署要求,着力完善招投标基本制度,助力经济高质量发展。
一是坚持问题导向。《招标投标法》涉及领域和行业广泛、利益主体多元、运行机制复杂、监管链条较长,社会各界高度关注。我们聚焦《招标投标法》实施以来招标人、投标人、招标代理机构以及行政监督部门反映强烈的突出问题,特别是排斥限制潜在投标人、围标串标、低质低价中标、评标质量不高、随意废标等,深入科学论证,提出制度化解决方案。
二是坚持处理好政府与市场的关系。厘清招投标活动各方职责定位,实现权责相匹配。切实转变政府职能,对应当由市场主体自主决策的,充分尊重市场主体权利,并明确相应的责任,减少对市场主体特别是民营企业招投标活动的干预;对属于政府职责范围的事项,创新监管机制,强化事中事后监管,提高监管能力和水平,切实管住管好。
三是坚持与时俱进。充分发挥招投标对深化供给侧结构性改革、促进经济高质量发展的政策功能,通过改革招标规则推动落实国家产业政策。适应信息化等发展趋势,积极推动招投标行业转型升级。在牢牢立足我国基本经济制度、市场发展阶段、现行法律框架以及监管实际需要的同时,借鉴国际有益经验。

据了解,修订内容主要涉及以下八个方面。
(一)推进招投标领域简政放权。进一步清晰界定了必须进行招标的项目范围,大幅放宽对民间投资项目的采购方式要求,激发民间投资活力。取消企业投资项目招标方案核准、自行招标备案等多项事前核准、备案事项,更多采用事中事后监管,降低制度性交易成本。
(二)提高招投标公开透明度和规范化水平。大幅增加招标公告、招标文件、中标公示等应当载明的事项范围。充分保障潜在投标人和投标人对资格预审、评标、定标结果的知情权。借鉴国际惯例首次对招标计划公开作出规定。大力推广使用标准招标文件。
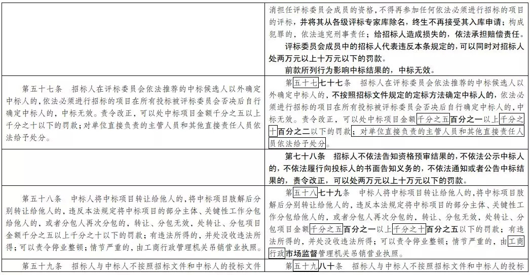
(三)落实招标人自主权。进一步明确招标人在选择代理机构、编制招标文件、选择资格审查方式、委派代表进入评标委员会、根据评标结果确定中标人等方面的自主权,同时强调招标人对招标过程和招标结果的主体责任,提高招投标质量。
(四)提高招投标效率。根据实践需要,有条件地缩短了招标时限要求,兼顾效率和公平。明确两次招标失败、中标人不符合中标条件、中标人不履行合同等情形下的解决方式,避免反复重新招标。
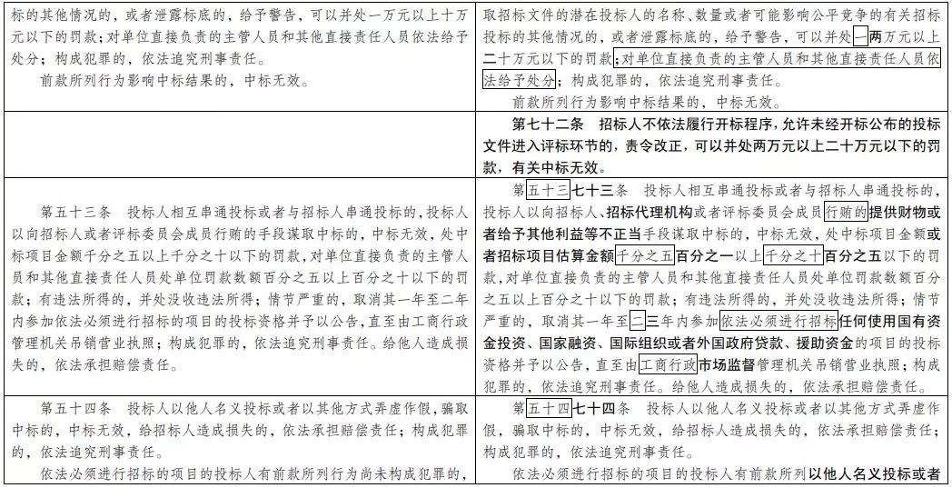
(五)解决低质低价中标问题。严格限定经评审的最低投标价法的适用范围。在评标环节引入异常低价投标处理程序,有效管控合同履行风险。鼓励在价格评审因素中引入全生命周期成本理念。
(六)充分发挥招投标促进高质量发展的政策功能。鼓励招标人合理设置科技创新、节约能源资源、生态环保等要求和条件,倡导绿色采购,禁止招标文件套用特定生产供应者的条件设定招标项目技术标准,为高质量、创新型产品进入市场营造良好环境。
(七)为招投标实践发展提供法治保障。明确总承包招标、集中招标、两阶段招标等招标组织形式的法律地位。积极促进电子招投标推广应用。明确政府和社会资本合作项目遴选社会资本方有关招标要求。扩大了允许自然人投标的项目范围。
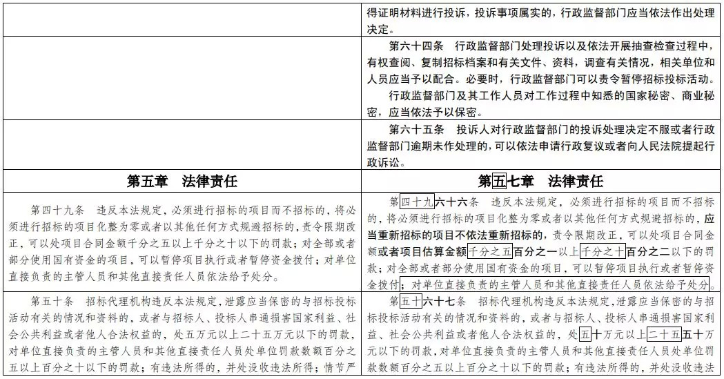
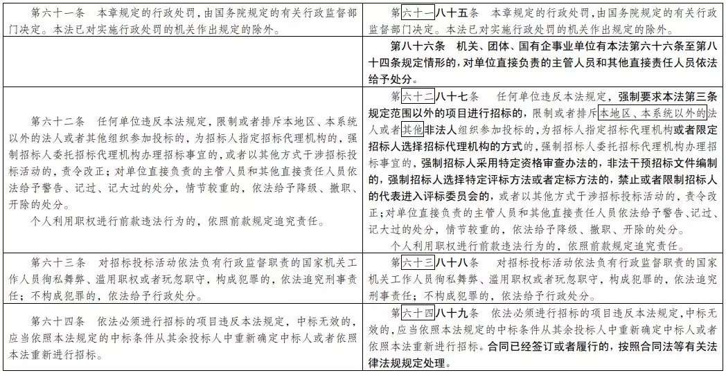
(八)加强和创新招投标监管。加强招投标领域信用体系建设。强化标后合同履行情况监管,解决招投标与合同履行脱节问 题。加强对招标代理行为和评标专家行为的监管。加大对围标串 标等违法行为惩戒力度。推动行政监督部门建立抽查检查机制。引入仲裁、调解等多元化纠纷解决方式。同时,对现行《招标投标法》未规定的招标终止、异议与投 诉处理程序、招标档案管理、投标担保和履约担保等基本制度作 了补充规定,对法律实施过程中有关方面理解和执行上存在疑问 的规定作了进一步明确。
中华人民共和国招标投标法(修订草案公开征求意见稿)
































评论