文|潘航 孙继文 赵悦彤
中国循环电商产业发展过程较短,2000年步入互联网时代,出现第一批单一品类的二手交易平台,2004年后涌现多品类交易平台,2014年移动端闲置交易飞速发展,随着5G时代的到来,顺应新零售及大数据的发展,二手行业将进行线上向线下的循环整合阶段。
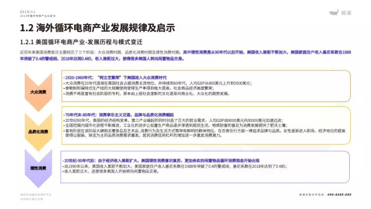
循环电商交易从B2C、C2C模式到C2B2C模式迅猛发展。在欧美发达国家,循环电商交易产业已发展地相对成熟,而中国与发达国家完善的信用体系不同,中国信用体系建立尚未完善,买卖双方信任关系的建立是交易过程中天然存在的弱势问题。现阶段中国循环电商产业中的企业服务主要以线上交易为主,但是未来驱动循环电商市场增长的将会是通过线上与线下结合的方式。
循环电商市场离不开解决“效率与信任”的问题。买卖双方都有一个交易的期望值,期望值与买卖双方的信任度及效率呈相辅相成的关系。对于闲置交易平台而言,满足客户的期望值,解决信任问题才能更好地吸纳流量和提升效率。C2B2C模式中平台介入交易,为交易物品提供检测评估报告,为消费者提供真实可靠的购买信息,也是在间接为买卖双方之间搭建信任关系。
在经济下行压力下,循环电商交易带来的“闲置经济”的作用更加凸显。中国在模式上必须根据社会信用体系的实际,自己探索出一条建立在买卖双方完善的信用体系之上的循环电商交易市场道路,最终让买卖双方以及交易平台“三赢”才是长远之道。
本报告从循环电商行业发展历史及发展现状入手,用海外市场发展状况与中国市场进行对比分析,阐释中国循环电商发展的独特性与发展驱动力,构建产业生态图谱。同时我们对行业内具有代表性的产业创新案例进行调研分析,并调研了相关市场用户群体,并在此基础上进行用户画像分析,使读者深入了解行业现状及运营模式。此外,基于对产业链和市场竞争格局的深度剖析,我们还总结了循环电商行业的发展趋势及未来展望。
鲸准研究院正式发布《2019年循环电商产业白皮书》,合计66页PPT。报告内容展示如下,获取完整报告方法见文末。


































































以上为鲸准研究院发布的《2019年循环电商产业白皮书》内容。
意见指导:潘航


评论