文|电影情报处 圈圈丸
在如今中国的大经济体系里,文化产业无疑是一块重地,这与2001年加入WTO时国家要求扶持文化经济密不可分。而随着文学、音乐等行业都进入发展瓶颈期,近5年文化产业里的经济增长重点无疑是电影行业。也正因如此,越来越多的电影公司也成为上市公司,将体量做大,项目做大,顺应经济需求。
而作为一家上市公司,内部需要控制的信息也就更复杂,存在的问题也会更多,经常会出现“牵一发而动全身”的状况。这也导致许多电影公司对于内部信息披露总是不完全,对于内部控制和风险管理总是不到位。内控为什么重要,重要在哪儿?它对电影投资到底起到什么作用?今天我们就来详细的说一说电影公司的内部控制信息。
即使是上市电影公司也缺乏防风险机制
尽管这几年整体电影市场处于增长状态,但落实到每一个公司的具体项目却总是起起落落。今年的第一个爆款电影《流浪地球》,总票房46.25亿。这是一个什么概念呢?46.25亿票房的分成,已经超过该片的投资方北京文化、上海电影、文投控股三家上市公司在2018年最后一个季度财务报表营业收入的总合,约1.55-1.65亿元之间之间。而作为发行方的中国电影,在影片下映后最终分到了2.7亿左右的票房收益,成为最大赢家。可以说,《流浪地球》的成功不仅刺激了电影市场,为2019年打响了开门红。它也同时让多家上市公司在短短的一个月内就完成了一个季度甚至是一年的财务报表营收目标。对于这类爆款电影,不管是市场还是公司,都非常迫切的想要遇上一个。

《流浪地球》,赚翻了
然而现实是爆款往往可遇不可求,大部分上市电影公司的项目依然是风险大于期待值。

这些成功与失败的个体案例不断地在解释着电影作为一个文化商品的特殊性,也解释为了为什么所有投资者都会说电影具备「轻资产」、「高风险」、「高收益」的特征。许多外行投资人,或者说想要进入电影行业的讨巧者,总是认为只要跟着上市电影公司的项目走就会很稳,但实际也并非如此。我们的上市电影公司对于内部控制信息也会出现偏差,他们对于风险识别、评价以及应对风险的策略也都不百分百“安全”。但也正因如此,我们的上市电影公司才更应该重视内部信息控制以及对外的披露,让电影投资的风险降到最低。
上市电影公司内部信息控制现状与问题
早在2008年的时候,国家五部委就出台了《企业内部信息控制基本法规》,并在接下来4年里陆续出台了配合该法规的六项指引。其目的只有一个,就是要求国内所有上市公司在披露自己年报的同时,也要披露内部控制的自评报告以及财务审计报告。这些信息披露从2014年开始就已经变成强制性,目的也是为了让上市企业更规范。
那么上市公司具体要披露哪些信息呢?法规将披露信息分为五要素:内部环境、风险评估、控制活动、信息与沟通、内部监督。其中尤其是「风险评估」这一块被进一步分为风险识别、风险分析、风险应对。由此可见,国家对于上市公司的风险评估极其重视。
但是对于一个公司来说,要把自己所有信息都披露确实也不太现实。尤其是电影公司,在风险评估这一块实在难以确定,如果都按照“最保险”的角度去评估那项目或许就没有投资价值了,毕竟这是一个“高风险”产品。于是,各个电影上市公司都会在法规范围内选择性的披露内部信息。

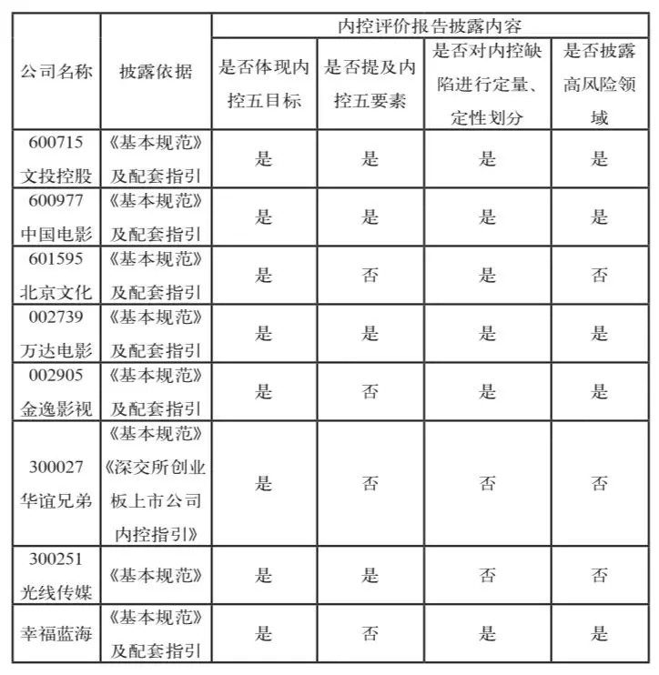
中国电影上市公司内部信息披露依据。来源:《电影市场》
有电影公司会详实的披露五要素的内部控制信息,比如中国电影和文投控股。有电影公司会参照五要素,然后结合自己的公司制度来进行披露,比如万达电影和光线传媒。也有公司不会参照五要素,仅仅在提及五要素后只按照自己的公司制度来披露,比如金逸影视。也有公司不参照五要素,也没有自己的制度,只是披露信息,比如华谊兄弟、北京文化、幸福蓝海。
从各个公司内部信息披露的不一致都能看出,其实电影上市公司对于披露内部控制信息的主动性还是不足的。这可以说明绝大部分电影上市公司现在都存在两个问题:一个是高层对企业内部控制的建设重视不够,另一个是企业没有选择成本较高对内部信息控制的审计业务,而是选择用报表整合审计或者保荐机构复核等方式来规避财务上可能存在的“重大缺陷”。
据《电影市场》统计,现在的市场里中国的电影上市公司只有半数会在内部控制信息的报告里提示高风险领域,而这半数提及的公司也只是提及一些风险类名词,并没有对风险进行分类和详细介绍,也没有风险控制的方法和手段。可以说电影上市公司的内部信息质量确实不高。
这种情况最吃亏的,无疑是想要进入电影业的新投资者,他们无法从公司的内部信息披露里看到任何来揣测风险的内容,这也造成了电影投资高风险的现状。而上市公司都已经如此,其它电影公司自然就更没法拿出有效的内部信息给予投资者。我们常说影视圈骗子横行、PPT骗钱,这里面其实与电影上市公司没有带好头起表率作用,没有按照国家政策披露内部信息有很大关系。
内部信息控制如何改善
现在政策利好越来越多,电影业的投融环境也越来越好。在这种情况下,电影上市公司更应该做好企业基础,建立完善的内部控制信息制度,提升行业的风险管理内控水平。不能总想着规避风险,当对风险学会了管理和控制,才能促成电影业的进步。具体应该如何落实呢?
首先电影行业的行政部门应该同政府的监管部门共同制定监管办法,为电影上市公司提供参考指引,共同对行业内部信息披露进行规范,供上市公司参考。
其次电影业的主管部门应该学会探索风险应对措施,包括规避、转嫁、分担、承担等应对风险的措施,建立风险事件数据库,细化风险管理和控制的方法,将整个电影行业的风险控制在可接受水平,这样才能此时电影产业持续发展。

一图看懂「风险分担」
另一方面,电影上市公司内部应该建立企业内部信息控制最终责任。内部信息控制是一个全员参加的大事,公司应该从董事会层面就建立内控责任主体,营造企业内控文化,促进全员重视内控,加强全员的风险意识。同时,管理层也应该重视内部信息披露,现在中国许多电影上市公司还没有意识到内部控制信息对企业在高风险环境下生存和发展的重要性,也没有意识到在资本市场向利益相关中充分披露内控信息是一份责无旁贷的责任。
还有一个需要调整的就是标准的定量。现在中国电影市场都还没有对「财务缺陷」有一个统一的定量标准,许多公司都是按照自己的制度来划分缺陷的定量,这也让其它投资者无法准确的辨别企业的财政状况。统一行业在财政方面的定量与定性标准也十分迫切。
电影产业是现在文化产业的“核心阵地”,也是近几年文化产业最重要的经济增长点。中国现在依然是全球最具电影发展潜力的国家。但无论从产业角度、企业角度还是市场角度,电影产业的发展依然不稳定,整个产业的潜力还没有完全被开发。这个时候如何建立完善的内部控制制度以及全面的风险管理都成为了电影行业进一步发展的内生新动力。
而我们的电影上市公司也需要起好带头作用,不断地完善内部控制和风险管理的能力,详实且准确的对外进行内部控制信息霹雳,把资本市场发展的基础工作做好。希望每一个电影上市公司,都能够成为中国电影产业持续发展的基石。


评论