11月,昆明有47项目获得61张预售证,新增预售面积约213万方,创下今年新高。与10月时44张预售证151万方的预售增量相比,11月发放的预售证数量增加了17张,新增预售面积上涨了41%。
过规审批方面,11月昆明共有12项目通过规划审批,过规总建面约210万方。与10月份288万方的过规增量相比,11月的过规增量下跌了近3成,而与去年同期相比则上涨了12%。
47项目拿证 新增预售面积约213万方
据昆明市房产信息网和呈贡区房产信息网发布的数据显示,11月昆明主城四区和呈贡共有47项目获得61张预售证,其中主城四区获证48张,呈贡获证13张。新增预售面积约213万方,超过8月份的209万方,刷新年内新高。

11月发放的预售证数量相比10月时增加了17张,新增预售面积环比10月份的151万方增加了62万方,涨幅为41%;与去年同期182万方的增量相比,也有17%的涨幅。
11月获预售证的47项目中,大华公园天下、保利天际、雨花玖悦、蓝光德商天域、滇池一英里、中骏天誉、锦麟峯荟均为纯新盘首次获证。
从预售证发放的情况来看,11月昆明主城四区共有36项目获得48张预售证,新增预售面积约175万方,环比10月时的127万方上涨了38%。呈贡有11项目获得13张预售证,新增预售面积约39万方,环比10月时的23万方上涨了70%。

具体到各区,官渡区有17项目获得18张预售证,新增预售面积约53万方,占新增预售面积的25%,环比10月时的55万方微跌了4%。其次是西山区,有8项目获得13张预售证,新增预售面积约49万方,占11月新增预售面积的23%,环比10月时的17万方上涨了近2倍。
盘龙区有6项目获得11张预售证,新增预售面积约45万方,占11月新增预售面积的21%;呈贡区有11项目获得13张预售证,新增预售面积约39万方,占11月新增预售面积的18%;五华区有5项目获得6张预售证,新增预售面积约27万方,占11月新增预售面积的13%。

雨花玖悦效果图
房企方面,融创有融创孔雀镇、昆明融创文旅城、雨花玖悦、君庭云邸、融创微风十里、融创春风十里6项目获得11张预售证,新增预售面积合计约41万方,占11月新增预售面积的19%;俊发有滇池俊府、俊发巅峰荟、俊发城3项目获得7张预售证,新增预售面积约30万方,占11月新增预售面积的14%;碧桂园虽仅有碧桂园东园和碧桂园龙腾世家2项目获得2张预售证,但新增预售面积却也达到了18万方,其中碧桂园龙腾世家贡献了约16万方。
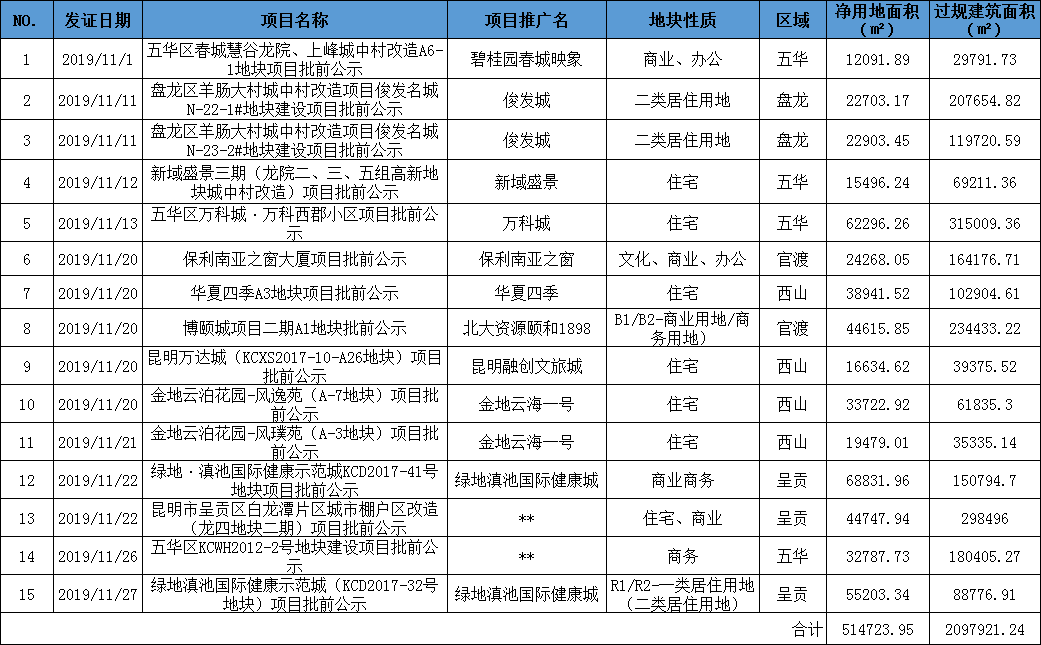
12项目过规 过规总建面约210万方
据昆明市规划局发布的信息显示,11月份昆明共有12项目通过15次规划审批,过规总建面约为210万方,环比10月份时的288万方减少了78万方,跌幅27%,与去年同期相比则上涨了12%。

过规的这12个项目,包含了住宅、商住混合、商务、商业商务性质用地。其中,纯住宅用地过规总建面约104万方,占11月过规总建面的50%;商住混合用地过规总建面约30万方,占11月过规总建面的14%;商务及商业商务用地过规总建面约76万方,占11月过规总建面的36%。
11月过规的12个项目分别位于官渡、五华、盘龙、西山、呈贡五区。其中,五华区是过规量最大的一个区域,有3项目过规,过规总建面约56万方,占11月过规总建面的27%。与之类似,西山区也有3项目过规,但过规总建面相比五华区少了30余万方。

呈贡区和官渡区均有2项目通过规划审批,但在过规增量方面,呈贡区的54万方明显领先于官渡区的40万方。盘龙区仅有1项目过规,但过规总建面也达到了33万方。
11月过规的这12个项目中,保利南亚之窗和呈贡区白龙潭片区城市棚户区改造项目均为首次过规,过规总建面约46万方。呈贡白龙潭片区城市棚户区改造项目过规总建面约30万方,规划有12栋居住建筑。

白龙潭片区城市棚户区改造(龙四地块二期)鸟瞰效果图
单个项目方面,11月过规体量较大的有俊发城、呈贡白龙潭片区城市棚户区改造项目、绿地滇池国际健康城等项目。其中,俊发城有2地块过规,过规总建面约33万方,规划有10栋高层住宅。绿地滇池国际健康城也有2地块过规,过规总建面约24万方,其中住宅地块规划有9栋多层住宅和15栋低层住宅。


评论