12月17日,58同城、安居客发布《2019年中国住房租赁报告》,对国内住房租赁政策进行全面梳理,解读当前租房市场的重要数据。数据显示,流动人口及高校毕业生为当前住房租赁市场主要需求群体,50㎡以下租赁房源占比超三成,超过半数租赁房源价格集中在租金3000元/月以下。

需求:流动人口&高校毕业生
作为租房需求第一大群体,流动人口总量已经连续第五年出现下降趋势,预计2019年全国流动人口总量将达到2.4亿人。根据《中国流动人口发展报告》数据显示,2017年流动人口总量为2.44亿人,其中新生代流动人口(1980年以后出生)所占比重为65.1%。
租赁需求另一重要群体——普通高校毕业生人数近十年来呈逐渐增长趋势,据估算2020年全国高校毕业生人数将达874万人,进而带来大量租房需求。
数据显示,3月返城季才是租房需求的高峰期,当月访问量相比于7月访问量要多将近15%。

供应:小户型受欢迎

从供应量来看,北京、上海、深圳租赁房源供应量依旧稳居全国前三,南京全年租房供应领先新一线城市。

从面积上看,2019年全国租赁房源主力供应面积集中在50㎡以下和70-90㎡两个区间,占比分别为33.3%和21.3%,小户型房源更受租房群体青睐。重点19城中1居室的租赁房源占比41.8%,2居室占比33.5%,4居室及以上大户型租赁房源不足5%。

与此同时,超过半数租赁房源价格集中在租金3000元/月以下,其中1001-2000元/月的房源占比最高,为26.4%;2001-3000元/月的房源占比也高于两成。
南京房屋租赁市场
01
政府监管
从2019年8月起,南京市住房保障和房产局联合公安、市场监管、地方金融监管等部门,在全市范围内开展专项整治行动,严查严整住房租赁市场,一旦发现问题企业就予以公示曝光。
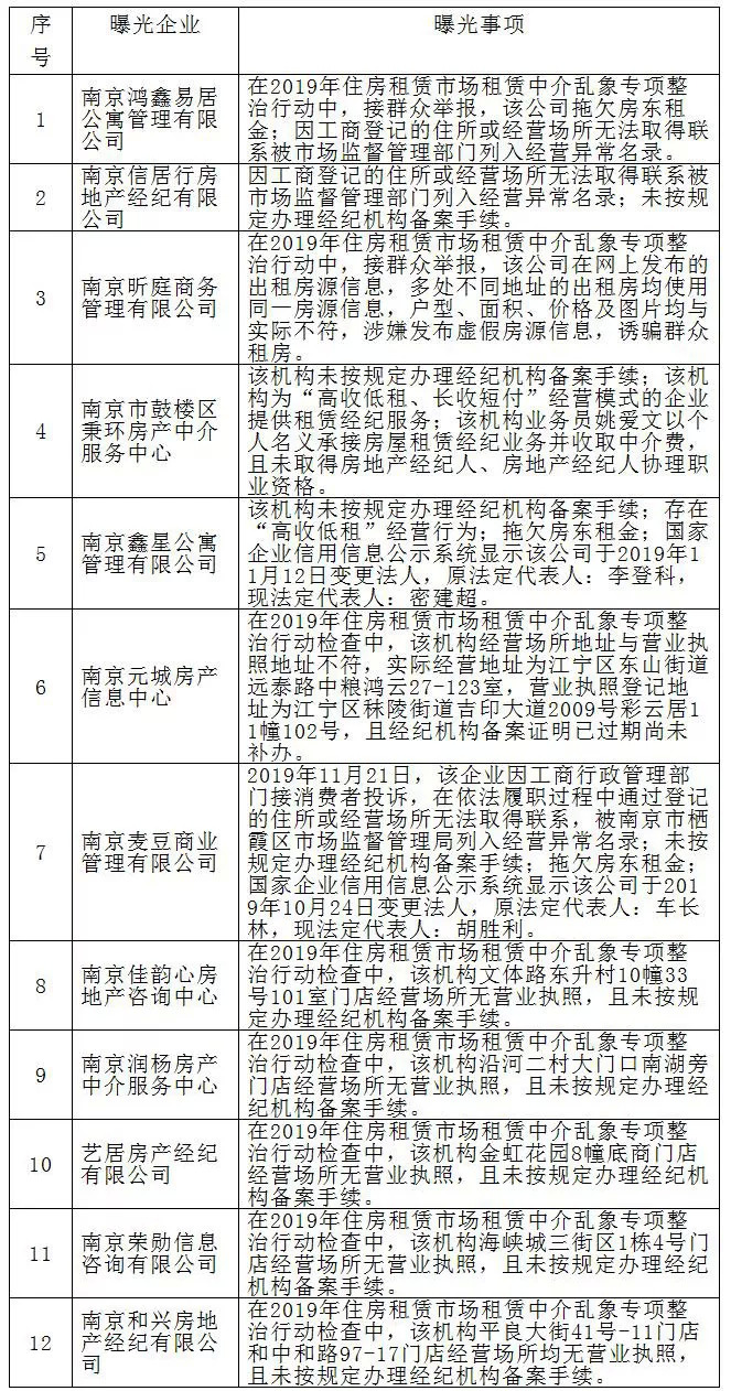
12月16日,南京市住房保障和房产局,根据市住房租赁中介乱象整治工作部署,曝光了第三批共12家存在违法违规行为的中介机构。

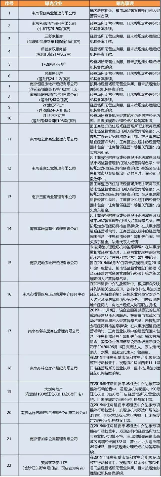
此前,房产部门已分两批曝光了南京22家中介机构。

02
新版合同
为进一步规范租赁市场,维护租赁双方的权益,由南京市住房保障和房产局与南京市市场监督管理局共同监制的南京市房屋租赁合同示范文本上线。
新推出的房屋租赁合同示范文本,在以往租赁合同示范文本的基础上,更加注重保障租赁双方权益,充分提示签约双方在签约前厘清签约有关事项,并注意防范市场和交易风险。在合同条款中,约定内容更为细致,尤其是租赁双方都关注的重点条款,如:房屋的基本状况、租金的支付方式、房屋维护和维修、登记备案、违约责任等。

03
出租登记
2019年11月26日,江苏省人民政府网站发布《江苏省租赁住房治安管理规定》,自2020年1月1日起施行。
管理规定明确,出租人应当自租赁合同订立之日起7日内,申报登记出租人和承租人的信息,未按规定申报、转报登记信息的,由公安机关责令改正,依法予以处罚、记入信用记录。

玄武区住房保障和房产局发布了一则《关于加强我区租赁房屋办理房屋租赁登记备案的通告》。其中提到,自2020年1月1日起,新签房屋租赁合同必须办理房屋租赁登记备案证明,并依法缴纳房屋租赁税款。

据通知内容提到:下一步,南京市玄武区住房保障和房产局房屋租赁办公室还将联合区发改委、区公安分局、区市场监管局、区位网信办、区地方金融监管局共同推进租赁市场乱象整治工作,对违规行为进行精准打击,联合惩戒,切实有效的解决群众反映强烈的住房租赁问题,净化我区房屋租赁市场环境。
目前南京对于出租住房月租金在10万元(不含增值税)以下的,按月租金收入(不含增值税)2.5%的综合征收率计算和缴纳税款。2.5%的综合征收率适用于代开增值税普通发票,增值税享受免征优惠的情况。
对于承租人需要增值税专用发票的,虽然月租金收入没超过10万元,在出租人向税务机关申请代开专用发票时,仍需要缴纳增值税。所以,在代开增值税专用发票的情况下,综合征收率为4%。
04
租房补贴
2019年5月,南京市发布《南京市企业博士安居工程实施办法》,对在宁企业工作的博士提供买房、租房等一系列安居政策。租赁人才公寓、公共租赁住房,享受3年租金全免 ;自行租房的,每月租赁补贴由每月1000元提升至每月2000元。

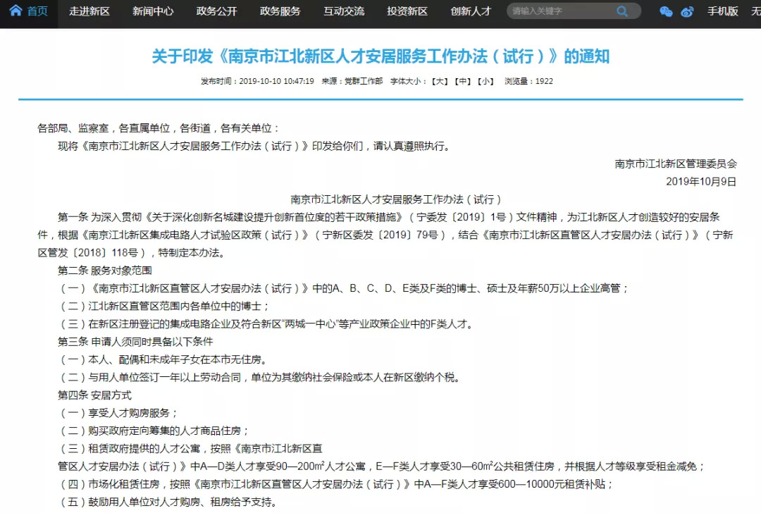
2019年10月,南京市江北新区管理委员会正式发布《南京市江北新区人才安居服务工作办法(试行)》,人才租房最高给予每月10000元租房补贴,提取住房公积金支付房租的标准放宽2倍。


免责声明:文章中数据来源58安居客房产研究院,如有侵权,请联系删除



评论