记者 | 赵阳戈
数月时间,*ST西发(000752.SZ)频起波澜。
*ST西发12月17日收到公司股东李敏的通知,李敏、马淑芬与西藏盛邦控股有限公司(下称西藏盛邦)于2019年12月17日签署了《股份转让意向性协议》,李敏、马淑芬拟以协议转让方式将所持公司3361.3192万股股份(占公司总股本的12.74%)转让给西藏盛邦,并按照签署的《表决权委托协议》的约定无条件及不可撤销地授权西藏盛邦作为其持有的*ST西发3361.3192万股股票的唯一、排他的代理人,按照公司章程和相关法律法规的规定,就授权股票全权代表行使表决权以及提名、提案权。
此前西藏盛邦并不持有*ST西发的股份,如此次股份转让最终实施完成,李敏、马淑芬将不再持有公司股份,西藏盛邦将成为公司第一大股东。
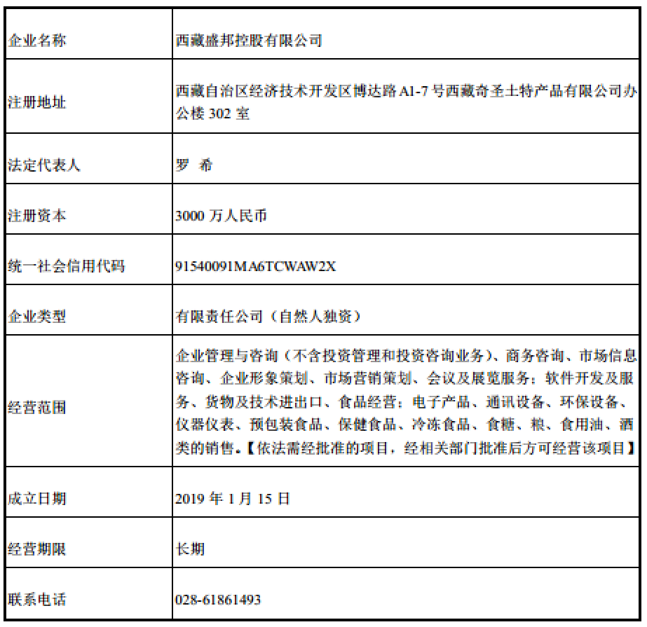
资料显示,西藏盛邦成立于2019年1月15日,注册资本3000万元,法定代表人罗希,罗希100%持股西藏盛邦。西藏盛邦主要业务为企业管理与咨询等,自设立以来除个别投资之外未开展实际经营活动(天眼查显示,其投资了西藏福地天然饮品包装有限责任公司10%股权)。另据悉,罗希1973年出生,2008年3月至2016年8月任四川省盛邦投资有限公司总经理;2014年3月至今任四川花间堂酒店投资管理有限公司总经理;2016年4月至今任西藏信息产业股份有限公司董事长;2017年8月至今任西藏投资控股集团股份有限公司监事;罗希现任西藏盛邦执行董事和总经理,另一位西藏盛邦的高管是监事臧险峰。


罗希控制的核心企业不少,包括四川省盛邦投资有限公司、西藏信息产业股份有限公司、西藏启迪信息技术有限公司、西藏商品交易中心有限公司、西藏明室文化传播有限公司。或许是受到新股东入驻的振奋,*ST西发12月18日直接一字涨停。

资料显示,李敏信用证券账户持有公司股票538.1762万股,普通证券账户持有公司股票185.5501万股,合计持有*ST西发723.7263万股,占公司总股本的2.74%,股东马淑芬信用证券账户持有*ST西发2637.5929万股,占公司总股本的10%,马淑芬与李敏为母女关系,为一致行动人关系,所以亦为公司的第一大股东。
马淑芬是在2016年一季报中首次亮相十大流通股东名单,在2016年年中时完成第一次和第二次举牌,这之后很长时间马淑芬的持股都没有变化。至于李敏则是2018年第三季度进入十大股东名单。从盘面来看,马淑芬集中举牌时,*ST西发的股价还在12元上下,而如今*ST西发的现价即便12月18日涨停,也只有4.2元,未来李敏等将以怎样的价位转让,仍是未知之数。
据知情人士称,西藏盛邦是主动找到李敏等的,目前也只是个意向性协议,后续还有很多事项待定。
评论