文 | 曹钰
元旦、新春将至,界面重庆从重庆市商务委获悉,重庆市政府将于2019年12月22日至2020年1月31日在主城九区有序投放5000吨储备冻猪肉。此外,还将安排6000吨政府储备冻猪肉保障远郊区县猪肉市场供应。

此次投放的储备冻猪肉品种为Ⅱ号肉(前腿精瘦肉)和Ⅳ号肉(后腿精瘦肉)。
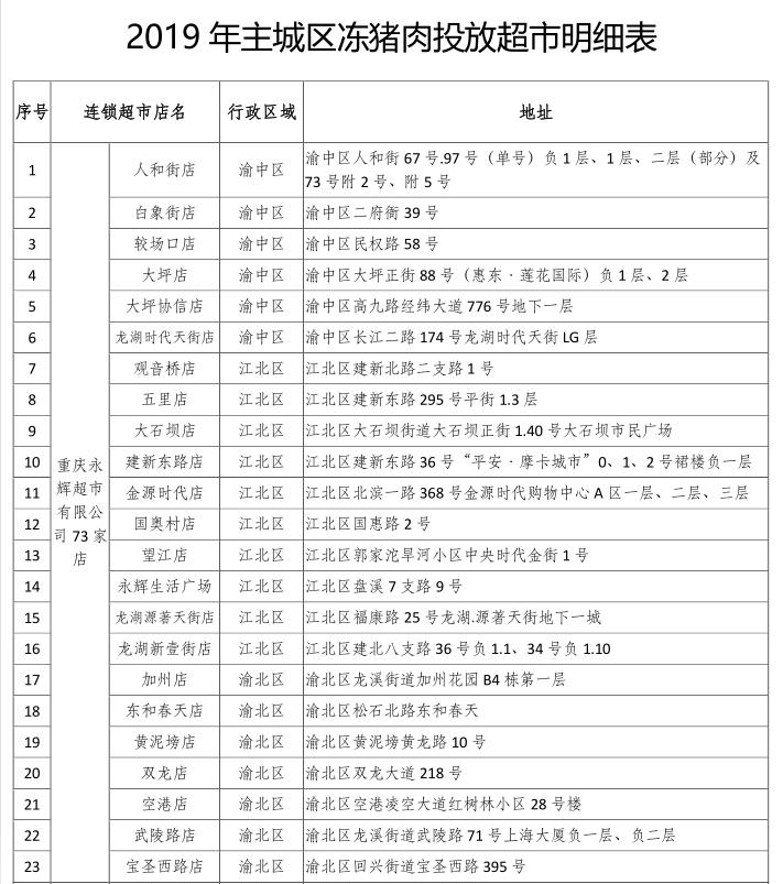
采取团体采购和市场零售两种方式,团体采购在指定承储企业购买,市场零售将在永辉、新世纪、重客隆和家乐福4家超市的109个门店设立“政府储备冻猪肉投放点”,团购价与零售价均为22元/斤。当市场精瘦肉零售价格涨跌超过20%,市政府将适当调整储备冻猪肉投放价格。
在投放期间,重庆市政府还将组织永辉、重百新世纪、家乐福、重客隆等大型超市加大牛肉、羊肉、鸡肉、鸭肉、兔肉、鱼类等替代品供应,满足市民多样化消费需求,减轻猪肉供应压力。


延伸阅读

什么是政府储备肉?
政府储备肉是指政府用于应对重大自然灾害、公共卫生事件、动物疫情或者其他突发事件引发市场异常波动和市场调控而储备的肉类产品。此次投放的储备冻猪肉检验结果均达到《GB/T9959.2—2008分割鲜、冻猪瘦肉》等国家标准。
热鲜肉、冷却肉、冷冻肉区别在哪?
在肉品生产中,把刚宰后不久体温还没有完全散失的肉称为“热鲜肉”;经过一段时间的冷处理,使肉保持低温而不冻结(- 1~4℃)的肉称为“冷却肉”;经低温冻结后的肉(中心温度≤ - 18℃)则称为“冷冻肉”。
肉的冷冻贮藏保鲜是现代原料肉贮藏的最佳方法之一,冷冻贮藏是指将肉置于低于-18℃的低温环境中冻结并保存的方法,这种方法能有效抑制微生物的生命活动,延缓由酶、氧以及热和光的作用而产生的化学和生物化学变化的过程,可以在较长时间内保持肉的食用品质。
中国农科院北京畜牧兽医研究所研究员、动物营养学国家重点实验室常务副主任张宏福介绍,储备肉与人们日常在超市所买的冷鲜肉并无二样。虽然在口感上会存在一些差别,但冷冻肉的安全性更高一些。




评论