文 | 财联社 李愿
建信信托、中信信托简直是一对“难兄难弟”。12月19日,北京银保监局处罚信息显示,建信信托、中信信托均因多项业务违规,被责令改正并被罚款90万元。财联社记者注意到,这是今年以来二者第三次同时被罚,前两次被罚信息公开时间分别为9月11日、10月8日。
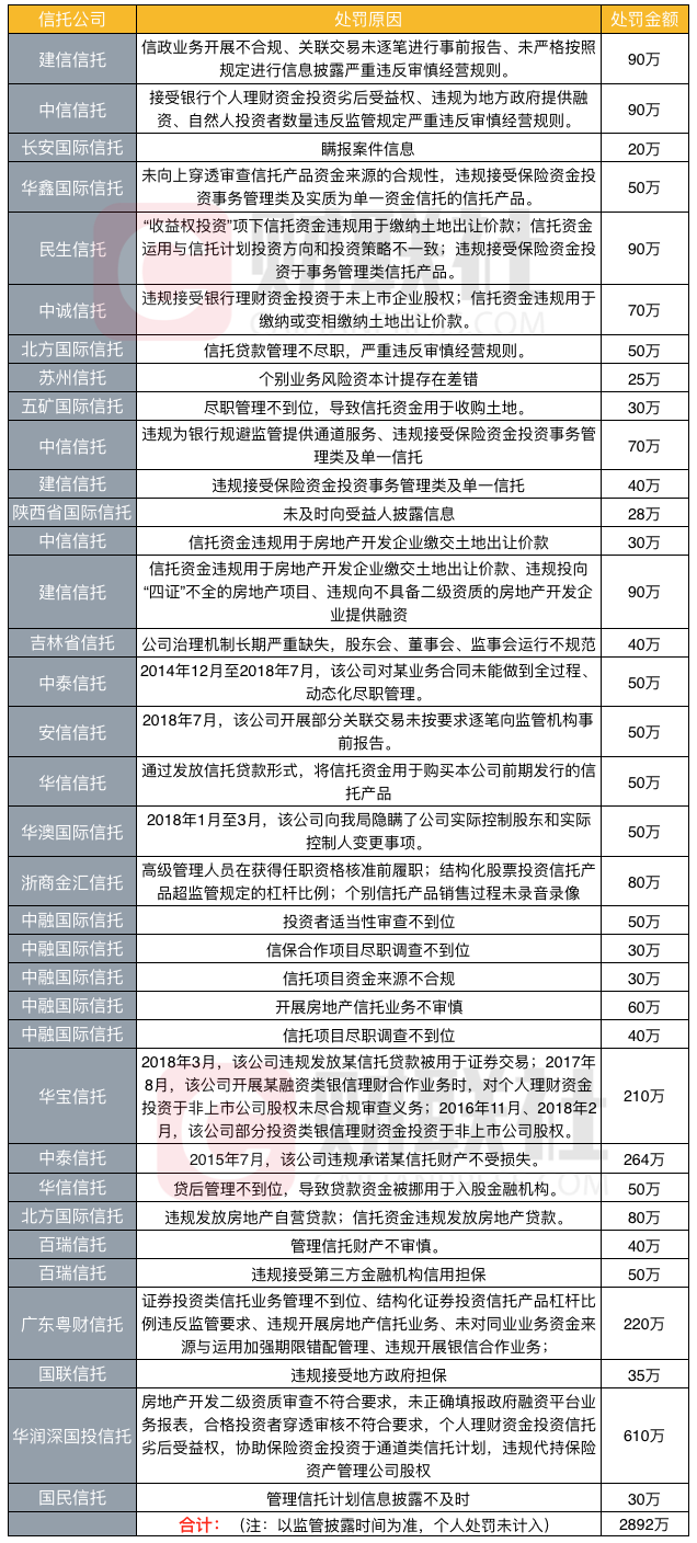
财联社记者据银保监会处罚信息统计,今年以来已有23家信托公司被罚,占全部信托公司数量的三分之一;罚单数量共计35张,超过去年总量,罚款总额近2900万元。
具体来看,华润深国投信托罚款金额最大,达610万元,其次是中泰信托,罚款共计290万元;罚款金额超过200万元的信托公司共6家,分别为华润深国投信托、中泰信托、中融国际信托、建信信托、华宝信托、广东粤财信托;中融国际信托罚单梳理最多(同一时间披露),为5张,罚金共计210万元。
从处罚原因来看,涉及房地产、银行理财、地方政府融资、信息披露、尽职调查等相关违规行为较多。如,华润深国投信托的处罚原因中涉及包括房地产、理财资金、地方政府融资三类;中融国际信托5张罚单中3张涉及尽职调查不到位。
“2017年以来,信托业积极开展金融供给侧结构性改革,大量压降通道类业务的规模,交叉嵌套、资金空转现象等通道乱象得到整治。”12月19日,中国信托业协会专职副会长(常务)漆艰明在银行业保险业例行新闻发布会介绍。
数据显示,截至今年3季度末,全国68家信托公司信托资产规模为21.99万亿元,同比下降4.94%,较2017年末历史最高点累计压降16.19%。其中,事务管理类信托资产规模11.60万亿元,较2017年末最高点累计压降25.84%。
漆艰明同时披露,截至3季度末,信托业风险项目1305个,风险资产规模为4611.35亿元,信托资产风险率为2.10%,风险水平总体可控。
“协会作为信托业自律组织,在防范化解金融风险方面多方面工作,”漆艰明介绍称,一是开展信托公司行业评级工作;二是组织制定《信托公司受托责任尽职指引》;三是设立会员权益保障工作小组;四是组织各类相关培训,开展投资者教育活动。
其中,培训方面包括协会定期组织信托公司高管、中层管理者及业务骨干、以及基层员工的多个层级培训,开展监管政策解读、行业自律规则要求的培训活动,提升信托从业者防范化解金融风险意识。

图注:近来信托业罚单,资料来源:银保监会


评论