记者 |
中国华能集团有限公司(下称华能集团)被推上了风口浪尖。
《财经》杂志12月20日报道,华能陕西靖边光伏项目因施工推平了毛乌素沙漠3280亩林草地,当地村民质疑该项目存在非法用地、侵害生态环境等问题。
据界面新闻梳理,在项目备案、用地审批和环评环节,华能靖边光伏项目相关文件完备,分别获得当地发改委、自然资源和规划局以及环保局的相关批复。
2017年7月,榆林市发改委发布《关于华能陕西靖边电力有限公司东坑伊当湾100兆瓦光伏电站项目备案的通知》(榆政发改发[2017]490号),同意该项目备案。
2019年1月,榆林市自然资源和规划局发布《关于华能靖边东坑伊当湾100MW光伏电站项目用地预审的复函》(榆政自然资规审函[2019]1号),原则同意项目升压站用地预审。

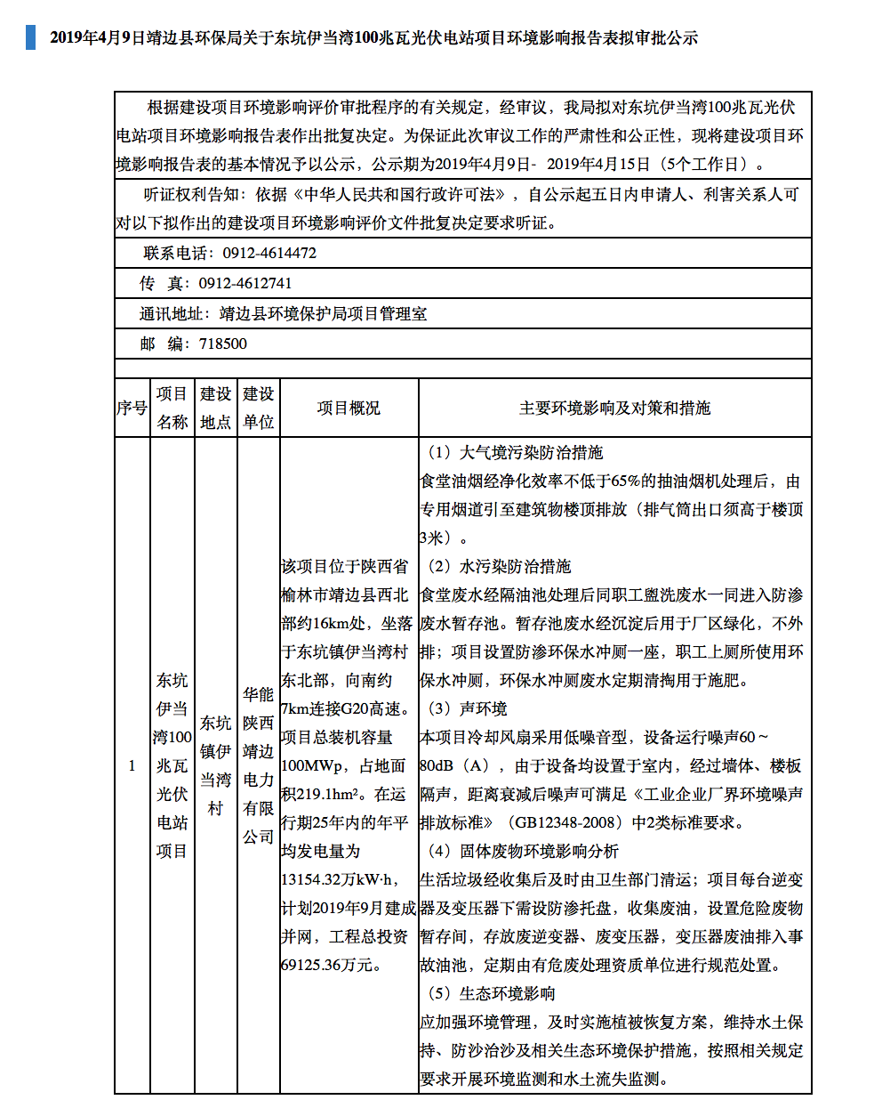
2019年4月,靖边县环境保护局发布《关于东坑伊当湾100兆瓦光伏电站项目环境影响报告表的批复》(靖环批复〔2019〕80号)。
华能陕西靖边光伏项目位于靖边县东坑伊当湾村,装机容量为100兆瓦,工程总投资6.9亿元,占地面积219.1公顷,原计划今年9月建成并网。
该项目实施单位为华能陕西靖边电力有限公司(下称靖边电力),注册于2010年8月,系华能集团全资子公司。
根据光伏用地政策,发电站项目用地中按农用地、未利用地管理的,除桩基用地外,不得硬化地面、破坏耕作层的部分,否则,应当依法办理建设用地审批手续,未办理审批手续的,按违法用地查处。
用地性质的界定,是该项目的争议之一。
根据靖边县自然资源和规划局、林业局下发的文件,双方观点不统一,前者界定项目大部分用地为未利用地,后者界定为牧草地。
靖边县地处毛乌素沙地和黄土高原过渡地带,风蚀沙化与水蚀交错并存,自然生态环境十分脆弱,是黄河中游地区水土流失最为严重的地区之一。
全国治沙劳模、东坑镇金鸡沙村村民牛玉琴接受《财经》杂志采访时表示,承包伊当湾村沙地,经过十几年绿化治理,植被覆盖率超过了80%,每亩约有杨树、樟子松、沙柳、柠条数百株。
《财经》杂志报道,靖边县林地保护利用规划(2010-2020)数据库查询显示地类为牧草地。
2017年发布的《榆林市投资项目选址“一张图”控制线检测报告》也指出,该项目用地与禁止建设区、II级保护林地的冲突面积约219公顷,即项目用地全部属于禁止建设区、II级保护林地,不符合现行土地利用总体规划,建议进一步核实地类,并与县区林业局确认地类。

2017年5月靖边县国土资源局(现自然资源和规划局)印发的文件显示,该光伏项目用地约3290亩,其中建设用地9.4亩,未利用地3280亩。
2017年5月,华能靖边光伏项目取得靖边县林政稽查大队关于《华能靖边东坑伊当湾100瓦光伏发电项目用地情况说明的函》则显示,经勘验人员在靖边县林地保护规划(2010-2020)数据库查询,项目地类为非林地,用地权属为东坑镇伊当湾村,符合相关文件要求。

靖边电力指出,该项目用地范围内不涉及耕地及基本农田,项目的建设有效提高了东坑镇伊当湾村的半荒漠土地,提高了土地利用价值。
今年2月,靖边电力编制了《华能陕西靖边电力有限公司东坑伊当湾100兆瓦光伏电站项目环境影响报告表》,评价单位为中冶节能环保有限责任公司。
根据环境影响报告表,华能靖边光伏项目施工期生态环境的影响主要表现为,场区开挖地基时将原有的植被铲除等,在施工完毕后及时种草进行恢复,一般完全恢复需要三年时间。
项目占地区域及周围300m范围内的植被属于项目主要环境保护目标,保护标准为“补偿、保护和恢复临时占地,不因工程的实施而影响区域现有生态环境”。

界面新闻查询获悉,2019年3月20日-4月2日,靖边县环保局曾针对东坑伊当湾建设项目环境影响评价文件进行了受理公示,公布了内含八项文件的项目报批稿。
4月,靖边县环保局针对上述环境影响报告表作出批复决定并予以公示。
根据公示中披露的相关审批文件,华能靖边光伏项目用地性质的最终定论相对清晰。
该项目区主要由光伏发电区和办公生活区两部分组成,前者占地面积218.4公顷,为非林地;后者占地面积0.62公顷,为建设用地。
一位光伏电站企业高管对界面新闻记者表示,由于国内土地管理制度较为特殊,不同政府部门对于同一块土地的性质认定不一致,并且用地的审批流程手续复杂、耗时长,为了赶工期,企业先建后补(手续)的现象非常普遍。
山东航禹能源有限公司执行董事丁文磊则对界面新闻记者表示,“对于华能这样的央企而言,既然开工,肯定是所有手续已经齐备”。
丁文磊分析称,临近项目完工的时间节点爆出此消息,可能涉及项目建设过程中,相关利益方存在利益分配不均的深层次问题。
他认为,该事件可能会导致土地主管部门今后全面收紧类似光伏电站项目的用地审批。“地方上会考虑在生态保护、土地性质方面存不存在问题,从而拉长光伏项目开发时间,流程也会更加严格。”丁文磊说。
华能靖边光伏项目采取EPC工程总承包模式,经公开招标选定建设方。EPC模式是指,业主委托公司,按照合同约定对工程建设项目的设计、采购、施工、试运行等实行全过程或若干阶段的承包。
根据公开招标信息,华能靖边光伏项目的总承包方为中国电建集团西北勘测设计研究院有限公司,投标报价为4.97亿元。
该项目的另一关键在于,项目用地转租方为陕西华益塑夏新能源电力有限公司(下称陕西华益)。《财经》杂志称,包括砍伐林木和土地施工,均由陕西华益实施。
陕西华益与华能集团无关联关系。
天眼查信息显示,陕西华益成立于2019年1月,注册资本300万元,注册地址为陕西省西安市高新区,由高荣荣、高宇两名自然人股东分别持股52%和48%。
据《财经》杂志报道,陕西华益与伊当湾村(西二组)签订了《土地承包合同》。双方约定,前者向后者承包约3000亩土地,30年总承包价为930万元。但伊当湾村村委会一位马姓主任表示,施工方从来没有跟村委会对接过土地承包事宜。
凤凰网报道称,一位村民称“项目用地的权属问题一直有争议,‘林权’属于国营冯家峁林场,而实际管护属于伊当湾村”。
目前,靖边县自然资源局已责令靖边电力暂停东坑伊当湾100兆瓦光伏项目施工。
华能集团12月21日表示,正复查该项目选址、用地、环评等核准文件和前期手续,并对原土地租用方、工程承包方进行合规审核。
陕西省靖边县委宣传部亦于同日通过官微发布声明称,针对靖边光伏项目可能存在的问题,该县高度重视,已召开专题会议并成立联合调查组。
丁文磊指出,此事件也给今后的光伏项目建设敲响了警钟,涉农、涉林用地该如何规避,在生态保护和项目开发建设方面如何达到高效、集约化利用是值得研究的新课题。
针对光伏项目施工是否会破坏生态的问题,有业内人士对界面新闻记者称,光伏项目与土地荒漠化防治并不是对立关系。
国内企业在“沙光互补”项目上早有尝试。
2011年,全国首个光伏沙漠示范项目,在中国第七大沙漠内蒙古库布其沙漠腹地开建,由内蒙古亿利资源集团和正泰集团牵头,2018年实现全部并网发电,生态恢复效果显著。
上述光伏电站企业高管对界面新闻记者表示,在沙漠化、荒漠化土地上建造光伏项目,其实有利于当地绿化。
“光伏发电板基桩本身是很好的固沙工程。发电板可为植物遮挡强光,减少水分蒸发,平时发电板的清洗又会为土壤提供水分,慢慢下面就会长出植被。”他说。
丁文磊认为,只要是在基本农田红线以外,无论是“农光互补”、“牧光互补”、“沙光互补”还是“渔光互补”,都是土地相对高效利用的实践。
界面新闻就此事件向华能集团发出采访函。截至发稿时,华能集团回复界面新闻称,“因相关调查还在进行中,本着认真负责的态度,请待调查工作完成后,我们将及时对外公布有关情况”。



评论