

扫一扫下载界面新闻APP
图解 | 发审委制度被取消,26年来它都做了什么?
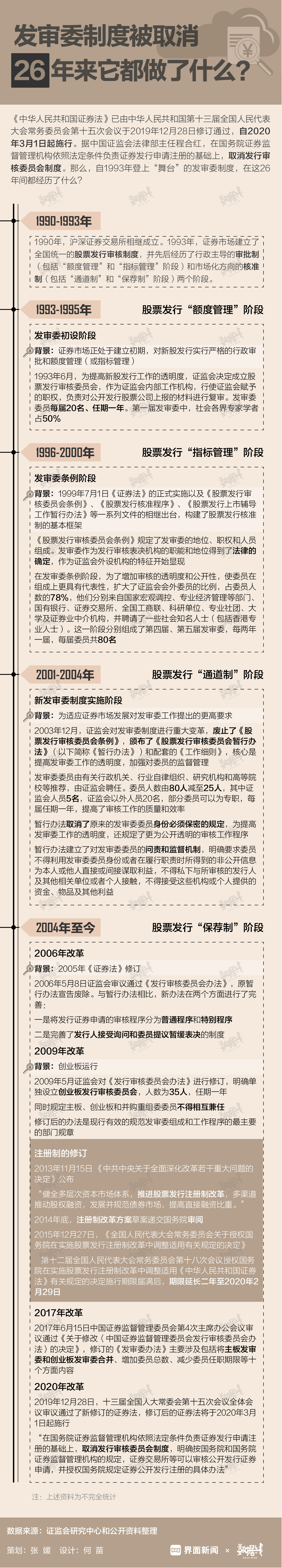
《中华人民共和国证券法》已由中华人民共和国第十三届全国人民代表大会常务委员会第十五次会议于2019年12月28日修订通过,自2020年3月1日起施行。据中国证监会法律部主任程合红,在国务院证券监督管理机构依照法定条件负责证券发行申请注册的基础上,取消发行审核委员会制度。那么,自1993年登上“舞台”的发审委制度,在这26年间都经历了什么?
来源:界面新闻
下载界面新闻

扫一扫下载界面新闻APP
《中华人民共和国证券法》已由中华人民共和国第十三届全国人民代表大会常务委员会第十五次会议于2019年12月28日修订通过,自2020年3月1日起施行。据中国证监会法律部主任程合红,在国务院证券监督管理机构依照法定条件负责证券发行申请注册的基础上,取消发行审核委员会制度。那么,自1993年登上“舞台”的发审委制度,在这26年间都经历了什么?
来源:界面新闻

下载界面新闻
《中华人民共和国证券法》已由中华人民共和国第十三届全国人民代表大会常务委员会第十五次会议于2019年12月28日修订通过,自2020年3月1日起施行。据中国证监会法律部主任程合红,在国务院证券监督管理机构依照法定条件负责证券发行申请注册的基础上,取消发行审核委员会制度。那么,自1993年登上“舞台”的发审委制度,在这26年间都经历了什么?
2019/12/28 17:35来源:界面新闻

评论