文|港股解码 黄玉婷
编辑|彭尚京
2018年下半年,带量采购犹如一颗深水炸弹,在医药行业掀起了轩然大波;其覆盖面之广、影响力之大,拉开了行业步入医改深水区的大幕。在经历了2018年下半年的调整后,医改政策落地、监管摸索矫正、企业调整布局,2019年医药行业涟漪效应显现。

截至今年12月,医药行业整体呈现先升后降再升后回落的走势。2019年6月,受财政部查账、2019医改重点任务、DRGs试点等事件影响,医药板块出现短期下挫;11月,受三季报影响板块上涨,并于11月下旬开始受2019年医保目录谈判、带量采购超预期等事件影响,板块涨幅明显回落。
细看收入端和利润端的变动情况,实际上也能反映出医药行业对政策事件的敏感性非常高。从试点城市扩围至全国,地方积极响应带量采购,药品价格水分被持续挤出,医药制造业的收入增速明显承压;但利润总额的增速提升。这一方面是因为政策引导下药企的销售和管理费用率有所下降,而医药板块前三季的业绩表现整体平稳;另一方面则是因为利空尽出,来自政策的不确定性以明显下降,行业竞争格局得以优化而造成的。
2019年回顾行业高敏性政策
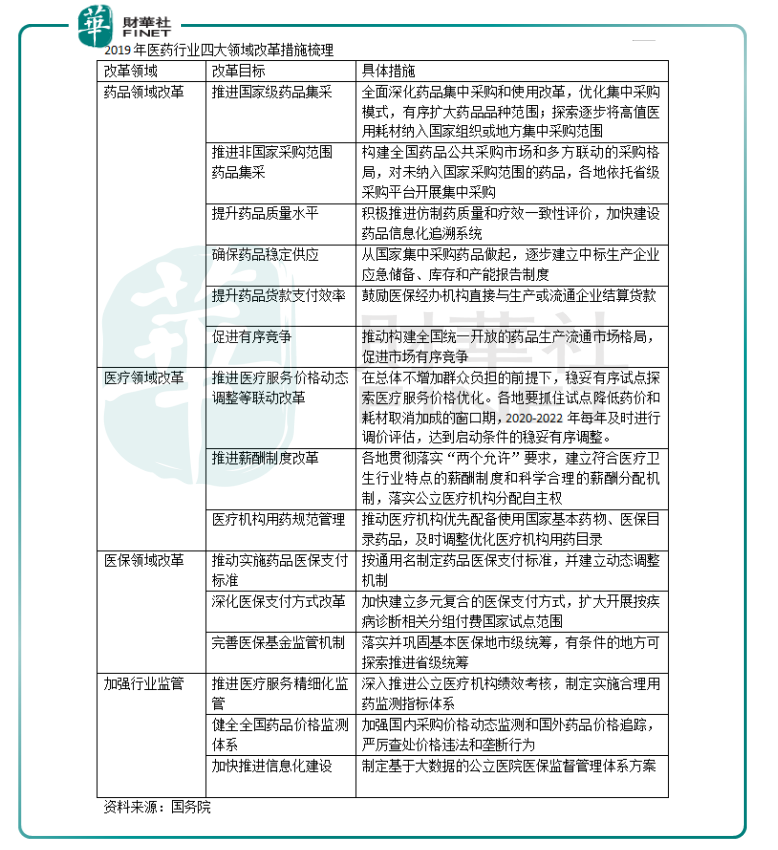
国务院深化医药卫生体制改革领导小组在11月29日发布的《以药品集中采购和使用为进一步深化医药卫生体制改革若干政策措施的通知》很好地概括了2019年全年及未来医药行业的政策方向。
从整体思路上,医改走到医保局挂牌(2018年),基本大局已定——以一致性评价为前提,带量采购为过程手段,为合理的医保支付标准打基础,从而挤压医药器械定价的水分来优化行业的结构是医改现阶段的目标;通过提高创新药械的比例、DRGs等手段引导优化支付环境是最终的目标,出发点是合理支配医保基金,用更少的钱买更好的药,治更多的人。
对比中美两国医药市场的相关数据(IQVIA),目前我国的医药支出有其不合理的地方:
一是用药的不合理——相对于主要治疗用药,临床路径中辅助用药的占比较大,2018年占比超过15%;其中传统中药的占比高达25%。
二是药价的不合理——2018年国内专利到期原研药的市场规模达到180亿美元,占整体市场的18%。
无论是用药还是药价的不合理,这两个痛点都不约而同地折射了我国本土药企的竞争力的窘迫。面对我国老龄化压力日渐增加、医保基金结余率下行的医疗状况,紧跟国际研发的步伐,优化终端药品消费的格局成了必行的一步。

基于此,医保局的主持下的医改全面围绕了药品领域改革、医疗领域改革、医保领域改革以及行业监管等四大领域,与此同时在产业的内部系统性展开:在供给端,一方面通过一致性评价和新版GMP认证来淘汰仿制药行业的落后产能,同时通过有线审评和MAH加快优质临床治疗品种的审评和上市进度。在流通端,通过两票制、药品集中采购净化商业流通环节,优化药企成本的把控能力。在消费端,通过限制药占比、限辅助用药、医保谈判和常规调整等医保支付改革提升医保支付的效率。
因此,2019年医药行业的政策梳理应从四大领域、三大端口的两大维度去看。站在上市公司,尤其是医药公司、医疗器械公司的角度,这些具有引导性左右的政策中对药品价格、竞争格局和治疗领域的用药结构变化带来的影响的那些,对上市公司的影响也最直接。
2020年看好创新药产业链和医药泛消费
在“以收定支”的原则下,医保基金必将更倾向于满足国民基本保障用药以及有明显临床价值的创新药,那么由此带来的腾笼换鸟的趋势又是怎样体现的呢?

根据IQVIA的数据显示,截至2019年前三季度,不同的治疗领域的药物市场增速出现明显的分化,其中抗肿瘤和免疫系统用药领域增长最为迅速,MAT同比增长率为22.2%,远高于增速排位第二的呼吸系统用药和血液及血液形成器官用药。
另据WIND数据显示,医药板块的各子版块种,医药商业、生物制品和中药板块在收入端增速位列前三,分别是18.95%、16.79%和15.21%(较2018年同期确是承压不少);但从利润端的横向对比看,2019年前三季度的生物制品和医疗器械的版块增速最高,中药板块反而较低。结合用药领域和各子版块的增速情况,不难看出抗肿瘤领域中的生物制品应是2019年的大热门。

从另一角度再去验证,则是2019年前三季的我国医药用药前十大品种中排头位的两款,即是MAT同比增长率分别高达97.9%和77.5%的赫赛汀 和安维汀 ,均是罗氏生产的,分别用于转移性乳腺癌的曲妥珠单抗和治疗转移性结肠癌的贝伐珠单抗。这两款药品因医保的关系市场放量明显,不过由此也可看出随着医改进入深水区之后行业结构出现的变化。
不难预料,明年医药行业将会延续今年结构性调整的节奏。随着12月29日第二批带量采购名单出炉,药品集采已经是箭在弦上的事件。经过了2019年的探索,未来全国性的带量采购推进速度回更快,覆盖面会更广,而且有从医保偏红扩散到非医保品种的迹象。其次,为保证集采药品的质量和供应,药品追溯系统、货款支付办法以及监督不合理用药的机制会更全面。
政策鼓励创新,药企创新热情高涨,受益政策的首先会是创新药及其相关产业链,包括创新药制造企业、创新医疗器械以及和新药研发息息相关的CRO/CMO企业。此外随着国民生活质量的改善和消费升级,医疗需求渐渐从治疗转向预防,因此疫苗、医疗器械、第三方检测等可选的医药泛消费将存在大量未被完全挖掘的市场。接下来,我们将会用分篇详细解码——加速的行业变化,医药这两大领域有何看点。


评论