文|小饭桌 史素云
少儿编程一直被寄予成为“下一个少儿英语”这样大赛道的厚望,从赛道爆发到如今三年的时间过去了,明星赛道少儿编程是否进化成了投资人和创业者预想中的样子?
时间拨回到2017年7月。
国务院发布《新一代人工智能发展规划》,提倡逐步推广编程教育,少儿编程一时炙手可热。
资本最先嗅到机会入场。2017年少儿编程赛道共有24个项目获得融资,这一数字到2018年增加至47个。投资人的逻辑主要是类比欧美国家20%的渗透率,按照中国约1亿小学生来计算,少儿编程会成长为千亿级市场。

但显然资本过于乐观了。2019年少儿编程的市场渗透率仍不足3%,根据灼识咨询发布的《中国少儿编程蓝皮书》,目前少儿编程市场规模还未破百亿。
主要原因在于,和少儿英语相比,少儿编程还不是刚需,教育用户是一场持久战,如果照搬少儿英语的扩张模式,大部分公司会“烧钱至死”。
2019年无论是一级市场妙小程暴雷,还是二级市场达内教育因童程童美面临退市风险,都表明市场正在对不健康的扩张模式做出反应。有声音认为少儿编程凛冬已至,不少投资方也表示还会持续观望,但出手的可能性极低。
可资本遇冷也让市场淘汰了劣币,逼着现有玩家重新沉淀下来梳理健康可发展的商业模式。小饭桌发现,赛道内几乎所有玩家都放弃了通过大规模投放来获客,而进校、布局加盟店等方案则陆续落地。备受关注的获客成本已经远低于年中媒体曝光的上万元,不少公司可以做到第一单收入与费用持平,走“AI+双师”模式的公司甚至能够稍有盈利。
如今市场上一个更明显的趋势是,各种模式开始融合:线上、线下两手抓,录播课和1V1、1V6打配合。
少儿编程赛道潮水退去之后哪些模式得以验证?各路玩家又有哪些新的方向尝试?为此小饭桌采访了:
傲梦编程创始人兼CEO 袁哲栋
小码王创始人兼CEO 王江有
核桃编程创始人兼CEO 曾鹏轩
编玩边学创始人兼CEO 郝祥林
和码编程创始人兼CEO 莫剑斌
WeCode创始人兼CEO 孙赫
微光创投合伙人 李镭
青松基金投资副总裁 孟德洋
讯飞创投副总裁 朱永
一起探讨赛道爆发前夜,玩家的试水之道以及摸索效果。
▌本文将围绕以下几个问题展开:
1. 现阶段市场中模式之争是否有新突破?
2. 对于获客、课研等棘手问题赛道中有哪些新尝试?
3. 资本还将看好哪些公司?

政策催生市场,供需双方闻风而动
中国少儿编程教育2010年后正式发展,一开始效仿国外以趣味性游戏作为载体。
与其他教育赛道不同,少儿编程赛道的发展逻辑是小众的供需+政策催化形成的风口。
目前市场上有大约159家少儿编程相关企业,大致分为巨头系、跨界类以及创业公司三大派系。其中巨头系旗下产品包含好未来收购的以色列少儿编程公司Codemonkey,达内教育的童程童美,网易的有道小图灵以及腾讯的腾讯扣叮;跨界系的典型代表是STEM玩家,尤其是机器人教育公司,比如乐博乐博;而最受资本青睐的则是创业公司编程猫、傲梦编程、核桃编程等。
1.“码农”父母催生少儿编程需求
我国人工智能人才目前缺口超过500万,供求比例严重失衡,成人IT培训很大程度缓解了人才焦虑,2014年达内教育在美国纳斯达克上市就是最好的印证。但这批家长对IT的焦虑自然蔓延至下一代:学编程要从娃娃抓起。
所以最开始为少儿编程买单的家长以精英与“码农”群体为主。所以少儿编程最初所走的路线并不是基础编程教育,而是以解决实务性问题为主。据傲梦编程创始人袁哲栋介绍,当时更多学生学习编程是为了留学与竞赛,机构需要提供个性化教学方案。
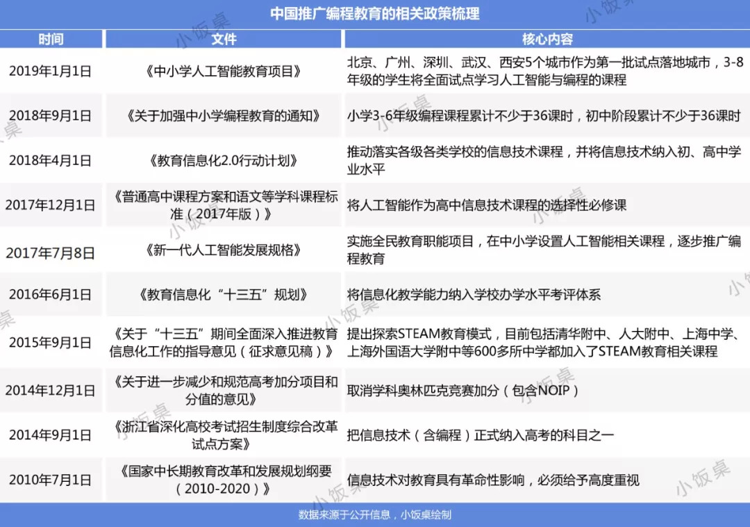
2.政策催化走向大众
真正让少儿编程走入寻常百姓家以及成为基础学科教育的是国家不间断推行的政策。其中尤以国务院印发的《新一代人工智能发展规划》功劳最大,规划中提到的“在中小学阶段设置人工智能相关课程,逐步推广编程教育”让公立学校的编程教育开始提上日程。

比如,山东省在新版的小学六年级信息技术课程的教材中,加入了Python相关的内容;重庆在2018年9月颁布规定,小学3-6年级的编程课时不少于36课时,初中阶段的编程课时累计不少于36课时。
有了政策导向,还需教育用户。所以资本入场之后,初创公司进行了大量市场投放,效果初显。
如今少儿编程在校内外的培训体系中同步成长:校内少儿编程应试属性逐渐加强,校外则是作为素质教育科目,但随着编程在校内应试色彩越来越浓厚,校外未来也会以应试辅导而存在。

单一模式难以跑通“融合”求生
少儿编程从一开始就没有固定的上课形态,线上与线下几乎同时起步。
最早一批入局的玩家中编程猫采用了线上1V1直播的打法,编玩边学选择了线上直播小班课的模式,小码王则只在线下开直营门店,傲梦编程2017年从线下直营门店转换至线上1V1直播模式。
也是从2017年开始,为解决行业内师资短缺问题,以核桃编程、西瓜创客为代表的公司引入了AI+双师录播课模式。
目前为止少儿编程赛道内已经存在的模式有线上1V1直播、线上直播小班课、线上直播大班课、AI+双师录播课、线下直营门店以及加盟门店。目前市场上线上+线下联动发展的模式已雏形初现,但每家公司因不同的基因在打法上也有差异化。
1.模式之争
玩家在进入赛道选择发展模式时一般与自己对教育的认知、市场需求以及获客等方面相关。
在线下玩家小码王的创始人王江有看来,少儿编程是培养人才的载体,最终应该以教育为落点,而非培训。教育的属性决定了线下人与人面对面相互学习是效率最高的场景。
而且在市场还未被充分教育时,线下直营门店凭借自身店面的附加值可以制定一个较高的客单价,线下交流也能极大提高试听课用户的转化率。
但直营是所有模式中最难做的,编程教育门槛较高,团队不仅要有非常充足的经验与资金,还要控制好扩张速度。
达内的童程童美就是典型的“反面教材”。达内未经审计的2018年财报显示,其2018年全年营收22.39亿,同比增长13.5%,净亏损5.98亿元,净资产收益率同比降低504.65%。达内在财报中表示,这是“战略性亏损”,主要由于公司对少儿编程的持续投入。
童程童美2018年年末学员数约为4.4万人,同比增长363%,直营的学习中心数量增加了118所,总数达148所,2018年全年业务收入占达内总收入的21%。
据王江有介绍,一般新开一家400平的标准校区需要几百万人民币。以此估算,童程童美在2018年因为开设校区就耗费了几个亿。
王江有在创立小码王之前有丰富的线下门店管理经验,据他透露,小码王的每个直营校区最快半年内即可回本。但对于并没有线下经验以及资金并不充裕的创始人来说,线上模式成了最热门的选择。
2015年左右,线上教育迎来爆发期,编程赛道内出现了线上1V1直播与小班课模式。
线上相对于线下最大的优势就是跑得快,在市场密度较为稀疏时,广告投放效率高,还省去了线下为获客需要精心挑选门店所耗费的精力。
但线上直播课的问题是获客精准度差,这直接导致了公司要想保证快速增长,必须要烧掉大量资金。2019年暑假,各大线上教育疯狂砸钱获客,获客成本一度达到上万元,少儿编程的获客成本也被推得水涨船高。
而且最大的矛盾点在于线上直播对于教师的需求量非常大,短时间内公司很难批量化复制一批教师。一般1V1直播一个教师可以服务20个学生,而1v6直播的师生比在1:120左右,但公司又难以对线上获客进行控制,所以经常会出现报名学生太多,教师根本无法服务完的情况,这会导致一部分客源流失,获客效率反而被拉低。
为了解决师资问题,行业内有玩家推出了“AI+双师”的录播课模式,在这种模式下,只需一名主讲教师负责录制授课教材,辅导教师进行课中辅导,一名辅导教师可以服务300-400名学生。
少儿编程人机交互的特性让这种模式得以跑通,学生学习过程更注重实操,教师的服务相对弱化。
2.“AI+双师”模式摸索
一开始少儿编程玩家大多选用了较重的模式,比如线上1V1直播以及线下直营门店等。但随着政策的不断推进,更多尝试型家长成为了潜在用户,1V1、小班课直播以及线下门店每年万元左右的高客单价成了阻碍用户付费的最大障碍。
所以“AI+双师”录播课以2000元左右的客单价迅速收割了一部分尝试型家长,而且其对供给端教师的依赖也有所降低。
选择这个模式的公司在过去一年都增长很快,据核桃编程创始人曾鹏轩介绍,2018年核桃编程的流水增长了100倍。
所以即便2019年资本对整个少儿编程赛道态度变冷,“AI+双师”模式的公司却依旧可以频频拿到钱,核桃编程一年连融两次,金额近5亿人民币。2019年才入局的WeCode也拿到了融资。

但“AI+双师”模式的弊端是,虽然成本可以降至最低,甚至可以无限规模化,但学生却会因体验过差不再续费,单一的录播课沦为一次性买卖。
为了强化服务,一些公司在录播课的基础上引入了辅导教师。由于只是辅导,这些教师并不需要具备与主讲教师相当的水平,大部分公司招聘的都是理工类专业的应届毕业生。
根据课程难度不一,部分公司对辅导教师进行了分类。以WeCode为例,其辅导教师分为班主任与正当合资教师两类。班主任负责辅导试听课阶段的学生,而正当合资教师则主要负责辅导后期正价课学生。两者的画像十分不同,前者更偏服务型,对学历没有过多要求;后者更偏知识型,必须是985、211等学校计算机专业毕业的学生。班主任与服务学生的比例为1:300,正当合资教师与服务学生的比例在1:100左右。
AI手段的提出主要是为了解决教师人效以及课研问题。在解决教师人效时,AI通过对所有上课学生数据的抓取,可以帮助教师生成一份“to do list”,比如哪个学生在哪个阶段遇到了问题,服务学生的排序问题(通过完课率测算出续费意愿,进而排序)。在课研上,AI以历史学生的课中学习表现为反馈,制作不同的学习片段,在学生上课时,通过其反应为其将不同的片段拼接,从而达到千人千面的效果。
3.“线上+线下”开始联动
尽管“AI+双师”模式解决了现阶段市场下存在的很多问题,但不少创业者认为,未来需求爆发时,教育还是应该回归服务本身。
而且AI的应用还需要长时间的打磨,“AI的门槛非常高,除非前期砸几个亿,否则很难做到真正的千人千面。”青松基金投资副总裁孟德洋告诉小饭桌记者。WeCode创始人兼CEO孙赫也提到现在主要将AI用于提高教师人效,而非用户体验。
2019年起,少儿编程赛道内其他模式的玩家开始尝试将各种模式做结合,“线上+线下”的联动模式成了主流发展趋势。
线下的公司主是通过录播课产品线上化,这一方面可以留住一批不愿支付高额学费的用户,另一方面也可以帮助品牌曝光。小码王如今的线上产品学员已有10万余人,是线下学员量的4-5倍。
不只是线下公司,几乎所有玩家产品中都加入了录播课。
而线上公司线下化则主要走加盟模式,2019年编程猫、傲梦编程、编玩边学都高举高打推出加盟策略。
通过加盟,这些公司第一可以获取一笔加盟费,第二可以在下沉市场打开知名度。现在大部分品牌的用户还集中在一二线城市,编玩边学与核桃编程在三线及以下城市的用户仅占30%。
加盟模式在这个时间点爆发有两个原因。
第一,经过几年的市场教育,二三线城市中已经有了一些做少儿编程的线下个体店,师资有了一定的积累。第二,“AI+双师”模式日趋成熟,线下缺失的高端师资可以借线上补足。
据郝祥林介绍,现在线下的师资最多可以覆盖较为简单的Scratch课程,像Python以及C++课程,还需要线上的教师配合。傲梦编程与线下加盟商合作也是通过提供线上课程与老师,让加盟商将服务成本降到最低。
但随着加盟模式的推进,其中的问题也开始逐渐显现。
加盟商究竟能不能赚到钱是行业内外最大疑问。很多人将这个模式定义为“割韭菜”,行业内也出现了大量的批评报道,为了打消这个顾虑,傲梦选择了由总部提供运营支持,帮加盟商长期盈利,最终与其共同分润。编玩边学则利用校内资源在加盟店开业之初帮其获客,并对加盟商长期有招生及运营培训,目前其所有店刚刚起步两三个月,成熟的门店学生数量已达百人。
线上机构抢自己加盟商的客源也是加盟模式被诟病的原因之一。编玩边学有专门的加盟商系统,如果有学员在加盟商店里报名之后又在总部报名,总部会询问原因并与加盟商沟通,最终如果学生依旧选择在总部学习,编玩边学会向加盟商提供一定金额的补偿。但据郝祥林介绍,由于现在总部的学生主要集中在一二线城市,而加盟商的学生则在三线及以下城市,所以这个问题出现的频次并不多。

棘手问题有了新探索
1. 获客:争夺校园市场
目前赛道内的获客方式主要有五种:投放,线上精准获客,加盟店打响品牌,自建地推团队以及进校。
前两年为了教育市场,各玩家都纷纷选择了大规模投放广告,线上获客成本越来越高。随着资本热情不再,各公司虽然还保有一定的日常投放,但对于主要获客方式的选择开始有了变化。
不同玩家根据自身特点对主要获客方式的选择不同。
傲梦编程与编玩边学主要是通过加盟代理模式来抓取线下流量红利。编玩边学目前在线上不做过多投放,获客成本控制在2000-4000元左右,每年流水可增长2-3倍,未来主力将置于B端业务。
新玩家WeCode几乎不做大的广告投放,主要选择一些精准渠道获客,比如各种垂直的妈妈亲选平台,其差异化的获客渠道是社交电商,未来还会布局快手直播以及短视频渠道。目前WeCode正价课获客成本在千元左右。
线下玩家小码王有一支地推团队,王江有将自己现在的获客比喻为农民耕地,要稳扎稳打一个一个去影响。对于感兴趣的家长,小码王会为其做一个详细的讲座,学生体验之后,还会针对学生学习效果做1-3小时的咨询。所以小码王的学生数量一直处于平稳增长,还未有过批量增长。其一个校区所需地推人员在10-30人左右。
虽然每个玩家在获客上都有所侧重,但有一个很大的相同点是,几乎所有玩家都选择了进校获客。
这其中有一个重要的契机是2019年国家对于进校产品的品类监管加严,以前的校园代理商在寻找新产品,而各个地方政府对于编程又都非常鼓励,这加快了编程产品进校园的速度。
学校中都是精准的目标用户,有巨大的流量红利。不过由于学校缺乏专业的少儿编程教师,目前大部分公司进校园还是采用做公益的方式,比如免费给学校一些录播课程以及安排少许教师授课,收费的模式现在在校园内还无法跑通,
编玩边学在进校上主要依托其投资方科大讯飞。科大讯飞有一个智慧课堂方案,编玩边学的课程作为信息技术加入到整体的智慧课堂课程中,学校会向科大讯飞付费,科大讯飞再与编玩边学分润。
“编程学科还需要时间将渗透率不断做大,进校是更加有效的方式。”孙赫告诉小饭桌记者,接下来有一场持久战,校园是所有人都不会放过的阵地。2019年WeCode仅用一个月就从学校中引入了两万多个体验课付费用户。
2. 课研:Scratch引流,Python打出壁垒
目前国内少儿编程课程并没有一套标准化的课程,大部分玩家依赖国外的编程工具Scratch、Python、Blockly以及C++等进行课程设计。
在基础工具上,编程猫与其他各家有明显不同,其自主开发了编程图形化工具Kitten、代码岛BOX以及手机端编程工具NEMO。
现在赛道中主流的课程是Scratch与Python体系。
Scratch的外显效果是非常好,适合较为较为低龄的学生以及非刚需的市场。在这种课程下学生可以通过拖拽迅速形成可玩性的小游戏。
目前赛道中Scratch的用户多于Python用户,一方面本身小学生的人群基数大,另一方面中学生学习任务重,留给编程的时间较少。
但Scratch课程用户的生命周期一般在1年左右,学生学习半年后,开课率便只剩15%,其只能作为引流产品,而Python课程的用户生命周期在5年左右,未来各公司营收的增量将主要集中在Python课程上。
据郝祥林透露,目前编玩边学有一部分Python课程的学员是来自其他录播课玩家,在未来比较难的课程将对应较重的授课模式,孙赫也认为未来如果引入C++课程,“AI+双师”模式或许将不再适配。
但由于Python一节课用很多代码只能完成极少的事情,学习效果外化效果不明显,所以从Scratch到Python学生的学习乐趣会陡然降低,未来怎样将Python课程做成像Scratch一样具备趣味性极其关键。
在微光创投合伙人李镭看来,Scratch只是入门课程,并不足以支撑一个单独的学科,玩家们面临的挑战是如何能把Python、C++等严肃实用的语言转化成孩子可以听懂的语言,这需要区别于成人的教研体系以及可视化的产品交互研发。
现在很多公司都在将课程IP化、故事化。编玩边学专门针对女孩推出了艺术课程,学生可以利用代码操控一些实物,比如会发光的衣服。
和码编程选择了“编程+数学”的打法。区别于其他玩家宣传的编程思维与数学的结合,和码编程课程研发团队将每个年级的数学知识点全部抽离出并与编程做了融合。
即便将Python课程研发好,但学生是否会从Scratch阶段继续转化到Python阶段也是玩家普遍面临的问题。Scratch课程简单,一部分学生在学习了几节正价课后很可能会丧失兴趣,这部分学生在课程到期后续费Python的概率极低。WeCode制定了实时转化策略,即在学生对Scratch丧失兴趣后,会将其课程剩余Scratch课程兑换为Python课程。作为一个新品牌,WeCode的续费率已达80%。

未来两年将定格竞争格局,一批玩家会死掉
不管是创业者还是投资人都达成共识的是,人工智能的趋势不可逆,少儿编程是一个值得坚持的正确赛道,但现在需求还未全面爆发,政策也只是在部分省市具体推进。
这种背景下,需求与供给的比例成为部分投资人最为担忧的问题。在讯飞创投副总裁朱永看来,少儿编程现在赛道竞争过于激烈,资本投入的钱大都被各玩家用在竞争获客上,课研以及师资等方面的投入被严重挤压,这种打法回本遥遥无期。
所以2019年市场出现了第一次洗牌,面对资本的冷静,各玩家不得不放弃温室生活,考虑如何自力更生,其中大部分“被迫”实现了盈亏平衡。
在各玩家不断向下沉市场以及校内延伸时,市场被深度挖掘,未来只差政策的临门一脚,就可以触动整个赛道的大爆发。
“但我认为到了现在的阶段,新公司很难再跑出来。”孟德洋表示,将会持续关注少儿编程赛道,但新玩家成功的可能性极低。
李镭则认为,虽然现在行业内竞争格局已非常明朗,但对在课研或产品研发上足够新颖的初创公司还是会有机会,前提是这个公司不能单纯依赖资本,要有一套经济模型,能够支撑其活到市场被教育好。
总体来看,资本最为看好的还是头部公司。编程猫凭借多元化打法,目前暂时处于领跑位置,第二梯队的公司数量较多,流水在几千万左右。袁哲栋认为,一到两年左右,市场上将会出现两个既具口碑又能够规模化的品牌。
“但在这段时间内,会有一大批公司死掉”朱永告诉小饭桌记者。
而各玩家将会一同推进的是校内少儿编程的发展。在曾鹏轩看来,未来少儿编程普及的主要阵地还是在校内,编程猫CEO也曾在分享中提到,少儿编程教育的天花板决定于校内编程教育普及率,校内编程教育普及率越高市场的发展才会越好。


评论