高玮铎|财联社

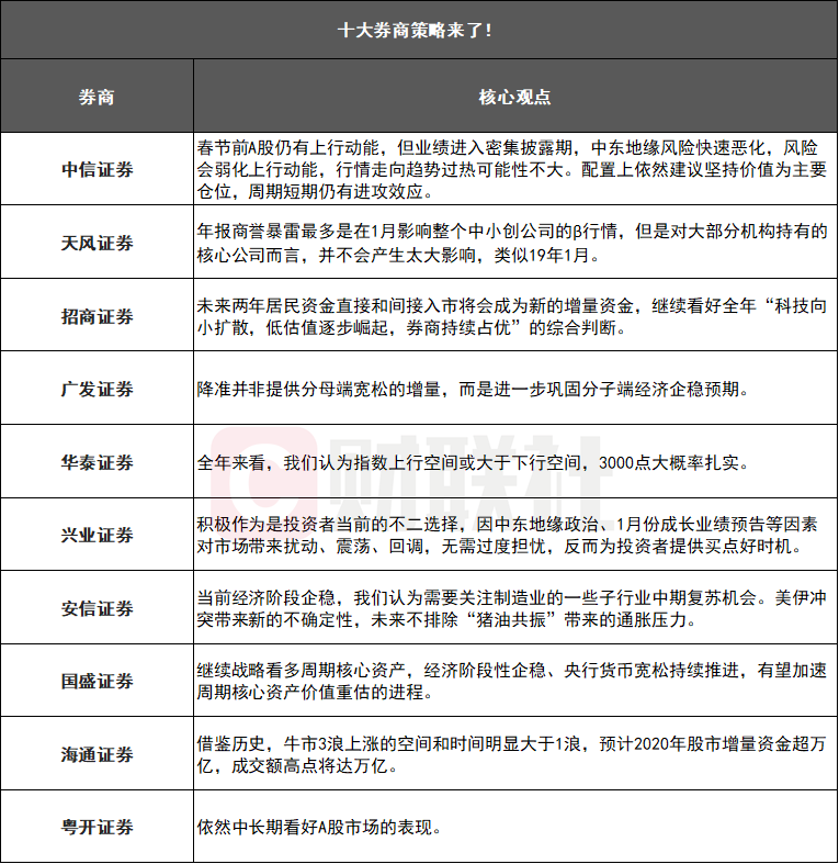
中信证券:风险弱化上行动能 价值板块更受资金青睐
“小康牛”预演继续,春节前A股仍有上行动能,各类资金快速接力下板块轮动提速。业绩进入密集披露期,中东地缘风险快速恶化,风险会弱化上行动能,行情走向趋势过热可能性不大。结构上,成长板块即将进入严格的业绩检验期,周期板块的逻辑短期无法证伪,而价值板块更受各类资金青睐。综合考虑估值、风险和资金偏好,最终资金共识和市场风格会落在价值上。配置上依然建议坚持价值为主要仓位,周期短期仍有进攻效应,具体推荐地产、保险、家电、汽车及零部件、重卡、水泥、工程机械等。
天风证券:商誉暴雷最多在1月影响中小创的β行情
对于春季躁动而言,年报商誉暴雷最多是在1月影响整个中小创公司的β行情,但是对大部分机构持有的核心公司而言,并不会产生太大影响,类似19年1月。同时,即便有核心公司出现暴雷,也大概率是靴子落地,在5G科技产业周期逐步兑现的过程中,未来业绩趋势性改善的可能性更高。
春季躁动的前半场依然更看好大金融(券商>地产银行>保险)。科技股虽然短期有分歧,但仍然是全年获得超额收益的主战场。
招商证券:未来两年居民资金直接和间接入市将会成为新的增量资金
A股受到诸多因素影响,增量资金来源和资金性质对于市场走势和风格有着重要影响。2016-2019年属于居民资金逐渐离场、重要股东减持,外资大举流入,存量资金与增量外资抱团龙头的大格局。于是市场风格逐渐体现为龙头占优,在2019年演绎到极致。
然而 2019年四季度起,居民资金开始逐渐加速入市,未来两年居民资金直接和间接入市将会成为新的增量资金,这使得市场风格逐渐发生变化,这种环境下,低市值低估值低股价三低风格,成为选择行业和个股的重要考量依据。从这个逻辑看我们继续看好全年“科技向小扩散,低估值逐步崛起,券商持续占优”的综合判断。
广发证券:降准并非提供分母端宽松的增量,而是进一步巩固分子端经济企稳预期
19年初A股估值处于历史低点而DDM驱动力在于分母端,股债双牛,配置贴现率下行受益高弹性品种;而当前A股估值修复靠近中位数且DDM驱动力在于分子端,股强债弱,经济企稳预期指向配置盈利线索。依然是“补库预期增强+宽松幅度有限”带来的“冬日暖煦”,降准并非提供分母端宽松的增量,而是进一步巩固分子端经济企稳预期。
回顾19年“春季躁动”被破坏源自中国金融条件边际收紧乃至之后的中美贸易谈判预期逆转,目前都还看不到逆转的风险,而分子端春节前淡季处于不可证伪期,维持“冬日暖煦”。继续推荐顺逆周期品种差异收敛的深度价值机会:(1)低估值的地产链龙头“三剑客”(重卡/水泥/工程机械);(2)贸易环境改善加持全球主动补库存周期开启,A股领先的“补库存先驱”(工业金属/玻璃/橡胶)。
华泰证券:全年来看,指数上行空间或大于下行空间,3000点大概率扎实
从日历效应和宏观数据空窗期的角度考虑,我们认为“红包行情”或会延续至春节前,全年来看,我们认为指数上行空间或大于下行空间,3000点大概率扎实;节奏上,我们建议继续把握春节前红包行情,但需注意短期地缘政治问题发酵的风险以及节后2月份的三点压力(股票供给压力、提前发酵的经济改善预期的靴子落地、中美后续谈判的门槛上升)。
配置上,短期成交额放量、流动性充裕之下,景气+低估值策略共振,但中期仍是景气更优,继续关注建材(玻璃性价比较高)/家电(小家电性价比较高)/汽车/建筑等行业性机会+电新/机械的个股精选,相机继续布局明年一季度结构性通胀减压后三个“大年”(电动车上中游、电子、云计算)的机会。
兴业证券:行情有基本面预期的催化+流动性和市场情绪的推动 积极作为是投资者当前的不二选择
展望1月,市场仍将继续处于战略进攻期。降准后市场整体流动性处于宽松区间,稳增长政策措施+2020首批专项债发放800余亿元使得投资者经济基本面预期在数据空窗期可持续发酵。行情有基本面预期的催化+流动性和市场情绪的积极推动,“挺进大别山”由防御到进攻,利刃出鞘,积极作为是投资者当前的不二选择。在此过程,因中东地缘政治、1月份成长业绩预告等因素对市场带来扰动、震荡、回调,无需过度担忧,反而为投资者提供买点好时机。
板块配置“两头走”,一头是“核心资产”中低估值价值龙头,如金融、地产、周期等方向。另一头是“大创新”中的5G泛化(包括游戏、网络经济等)、新能源车链条、中国制造高端化等新兴成长方向。
安信证券:经济企稳关注制造业,美伊冲突引发变化
我们认为,当前经济阶段企稳,我们认为需要关注制造业的一些子行业中期复苏机会,当关注营业收入持续改善且库存偏低的化工、机械和电气设备相关细分行业。本周央行宣布降准提振市场信心,留意央行后续操作节奏是否灵活调整。本周,中东发生重要地缘政治事件,美伊冲突带来新的不确定性,油价上涨预期升温,短期对于化工及商品价格预期带来提振,未来不排除“猪油共振”带来的通胀压力。另外,本周发生的一件重要产业事件是国产特斯拉Model3降价,我们认为这是国产新能源汽车产业的标志性事件。我们认为需要积极关注特斯拉产业链公司在2020年及未来数年基本面上行机会。
近期行业重点关注:新能源汽车、军工、石油化工、农林牧渔、黄金、传媒、券商、建材、银行、家电等,主题建议关注特斯拉产业链等。
国盛证券:继续战略看多周期核心资产
内部组合偏暖带动市场情绪修复、风险偏好提升,做多窗口继续:1、12月PMI继续维持在枯荣线上,进一步验证我们此前“经济阶段性企稳”的判断;2、猪价近期走势平稳,此前市场对滞涨的担忧也逐渐缓解;3、央行在此前连续调降政策利率的基础上,近期再度宣布降准,显示宽松的货币环境仍在持续。总结而言,内部经济企稳+货币宽松+滞涨缓解的组合下,内部环境整体偏暖,做多窗口继续。不确定性主要来自外部:美国空袭伊朗事件已对美股及油价等形成冲击,后续需观察中东局势是否发酵升级。
继续战略看多周期核心资产,经济阶段性企稳、央行货币宽松持续推进,有望加速周期核心资产价值重估的进程。
海通证券:预计2020年股市增量资金超万亿 成交额高点将达万亿
①借鉴历史,牛市3浪上涨的空间和时间明显大于1浪,预计2020年股市增量资金超万亿,成交额高点将达万亿。②牛市中春季行情的压力位是牛市启动前熊市最后一跌前的高点,未来演变为牛市3浪的动力:企业利润同比回升和资产配置偏向股市。③春季行情阶段低估值高股息的银行地产及有弹性的券商占优,着眼20年全年,利润增速更快的科技和券商更好。
粤开证券:依然中长期看好A股市场的表现
市场连涨后需要一定时间的消化,顺势借助外部因素的扰动,A股短期出现一定的波动也在情理之中。此外,京沪高铁300亿周一打新或对市场心理层面或造成扰动。但考虑到稳增长政策托底+基本面好转的预期,我们依然中长期看好A股市场的表现。
来源:财联社


评论