文|股权道
最近竹子在准备《创始人控制公司的股权设计》的课程,在每个课程前都放了一组免费测试题,看到有人得分不高,想到:得分事小,但如果象比特大陆那样,大股东被二股东T出局就悲催了。想到这去查比特大陆两位创始人争夺控制权的进展,没想到事情发生了重要转折,实在太意外了。
在2019年10月比特大陆两位创始人吴忌寒和詹克团公开决裂,二股东吴忌寒抢走了北京公司法定代表人和执行董事的位置。
虽然如此,但在最顶层的开曼公司,詹克团还是有60%表决权的大股东,二股东+其他人的投票权加起来也才40%,二股东就算联合股东也很难从根本上动摇大股东的控制权。
但最近的消息是,二股东吴忌寒在2019年11月组织开股东大会,竟然取消了詹克团的10倍表决权。
没有10倍表决权之后,詹克团只剩下持股36%,吴忌寒联合其他股东的持股可以达到64%,完全有机会超越詹克团哦。
怎么能够发生这样的事情?谁会成为最后的赢家?下面详细分解。
一、比特大陆的概要
比特大陆在2013年成立,成立才4年,到2017年时比特大陆的矿机已占全球3/4的市场份额了,2017年收入25.1亿美元,年利润9.5亿美元。
虽然大疆也占全球3/4的市场份额,但大疆用的时间要长得多哦。
比特大陆2018年9月在香港提交上市申请,6个月的有效期到2019年3月并没有获准上市,下面分析的主要依据来源于比特大陆申请上市披露的招股书。
比特大陆成立多年以来,詹克团和吴忌寒两位作为联合创始人,都是任联席CEO、联席董事会主席,这种情况在其他公司也挺少见的吧。
2019年1月,由王海超接任比特大陆CEO,结束多年来由两位创始人任联席CEO的状态,但两人还是任联席董事长。
网上有些传言说,吴忌寒曾短暂妥协退让,但这个我们无法查实。
下图是比特大陆招股书披露的公司架构:

我们整理成下图:

最上层是开曼公司,开曼公司之前实行AB股的双层股权结构,詹克团和吴忌寒两位持有10倍投票权的B股,其他股东持有1倍投票权的A股。
詹克团持股36%,有59.6%的投票权;吴忌寒持股20.25%,有33.5%的投票权。
詹克团一个人有接近60%的投票权,吴忌寒就算联合其他人最多也只有40%的投票权,在开曼公司层面,詹克团有绝对优势。
开曼公司100%持股香港公司,香港公司再100%持股北京公司,而北京公司是比特大陆的主要经营实体,北京公司的唯一股东是香港公司。
企查查的资料显示,在2018年11月之前,北京公司设董事会,共有5位董事,由创始团队詹克团、吴忌寒、赵肇丰、周锋、葛越晟5人任董事。
2018年11月之后,北京公司取消董事会,只设执行董事,在发生控制权争夺之前,执行董事、总经理和法定代表人都是由詹克团担任,吴忌寒退任监事。
当时为什么有这样的变化?难道是传说的吴忌寒曾经妥协退让么?

二、两位创始人争夺公司控制权的四局之争
2.1第一局,二股东抢走北京公司控制权
2019年10月28日,在大股东詹克团率队参展深圳安博会时,二股东吴忌寒拿着香港公司的公章,把北京公司的执行董事、法定代表人由詹克团变更为吴忌寒。
因为北京公司的唯一股东是香港公司,香港公司作为持股100%的股东,可以直接决定更换北京公司的执行董事、修改公司章程、变更法定代表人等,吴忌寒拿了香港公司的公章就可以代表香港公司做出决定。
办完工商变更的第二天,吴忌寒向员工发通知称:解除詹克团在比特大陆的一切职务,任何员工不得再执行詹克团的指令….传说詹克团还被禁止进入办公室了。
这家曾占全球3/4市场份额的公司,两位创始人就这样公开决裂了。

当时吴忌寒只是抢走了北京公司的执行董事和法定代表人2个职位,詹克团还是北京公司的总经理。
2019年11月5日,詹克团的总经理之位也被撤,北京公司的总经理变成了吴忌寒。
到这时,北京公司的执行董事、总经理、法定代表人3个重要职位,都已变成由吴忌寒担任,詹克团已经完全从比特大陆北京公司出局。
詹克团说:一直埋头做业务,没想到出个差就已经发生巨变,被一起奋斗的兄弟捅刀,要开始学习用法律思维来思考。

吴忌寒说:双方的公司治理律师正在境内外较劲,比特大陆注定成为商业史上公司控制权争夺的经典案例。

虽然吴忌寒抢走了北京公司的控制权,先赢一局。
但当时詹克团还是顶层开曼公司持股36%、有60%投票权的大股东,如果詹克团方操作得当,还是有可能反转的。假设香港的规定和国内一样,可以通过上层公司操作+重新刻章,抢回北京公司的控制权。
但能不能真正抢回控制权,与开曼的公司章程+当地法律规定,香港的公司章程+当地法律规定有关,也与詹克团他们采取的策略有关,在“股权道”之前的文章有过分析。
现在的结果就是:詹克团并没有抢回北京公司的控制权,是规则不利吗?还是操作不当呢?
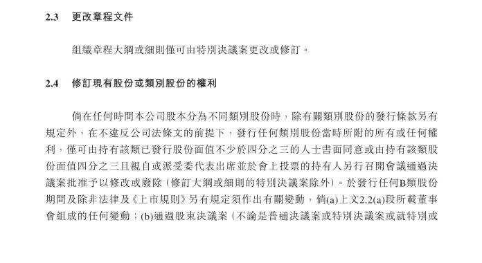
2.2第二局,取消詹克团的10倍表决权
据彭博社消息,2019年11月,吴忌寒组织召开特别股东大会,取消了詹克团的10倍表决权,改为1股1票,而詹克团在2019年12月向法院起诉要求取消这次股东大会表决结果。
在2019年11月的股东大会之前,詹克团持股36%,有接近60%的投票权,吴忌寒就算联合其他所有股东加起来也只有40%的投票权,是没办法从根本上动摇詹克团的控制权的。
11月的股东大会成为两方争夺公司控制权最关键的一步,取消了10表投票权之后,詹克团只剩下持股36%,而吴忌寒联合其他股东的持股可以达到64%,完全有机会超越詹克团了。
既然詹克团之前有60%的投票权,吴忌寒和其他所有股东加起来只有40%的投票权,为什么能够通过取消10倍投票权的股东大会决议呢?
为了弄清楚这个问题,竹子决定花时间重新研究比特大陆438页的招股书。
香港的文字太绕了,为了弄清楚其中的意思要死很多脑细胞,不保证理解一定准确,附上原图供你自己判断哦。之前的文章没有花那么多力气研究,以这次文章的内容为准。
股权道注:下面的分析是假设比特大陆还是使用申请上市时的公司章程,并没有新的修改,但实际上有没有新的修改我们不知道哦。
比特大陆开曼公司章程规定:
取消10倍投票权需要经75%以上B类股东同意或者按修改后的公司章程规定操作。


通俗理解,取消10倍表决权的办法有两种,可以二选其一:
第一种办法:得到有10倍表决权的75%的B类股东同意。
当时持有10倍投票权B类股票的是詹克团和吴忌寒两个人,詹克团持股36%,吴忌寒持股20.25%,两人的比例是64:36,詹克团或吴忌寒任何一个都无法满足75%的条件,所以这条路走不通。
第二种办法:按新修改的公司章程规定。
按上面的规则没办法取消詹克团的10倍表决权,怎么办呢?
办法就是:修改公司章程,重新设计规则。
可修改公司章程又需要什么条件呢?
按原公司章程的规定,修改公司章程需要获得出席股东大会75%以上表决权的股东同意,而且,修改公司章程只能使用1股1票,不能使用10倍投票权。
詹克团持股36%,其他股东加起来一共持股64%,如果詹克团不同意还是不够票数哦。
吴忌寒又是怎么能够操作成功,取消了詹克团的10倍表决权呢?


提醒注意:这里规定是获得出席股东大会75%以上表决权的股东同意哦,如果詹克团不参加会议,他的票数就不会计入分母,就有可能获得出席会议100%的股东同意,更不要说75%了。
詹克团会不会没有参加那次决定命运的股东大会呢?如果换了是你,你会不会觉得是吴忌寒通知的开会,根本不理他,反正你有60%的表决权,他能咬你吃么?然后你就不去开会了呢?
如果你真的不去开那次决定命运的会议或者你因其他原因错过了会议,命运就此逆转哦。
如果是国内的公司,公司法规定有两种公司,两种公司的法律规定是不一样的:
一种是有限责任公司,大部分公司都是这种,有限责任公司一般都按表决权计算,不管股东有没有参加会议都要计入分母。
一般在准备上A股前改制为下面第二种:股份有限公司。
二种是股份有限公司,A股上市公司都是这种,股份有限公司大部分都按出席会议计算票数,不出席会议就不计入分母。
“股权道”有个免费的《股权设计基础》课程里有相关介绍。
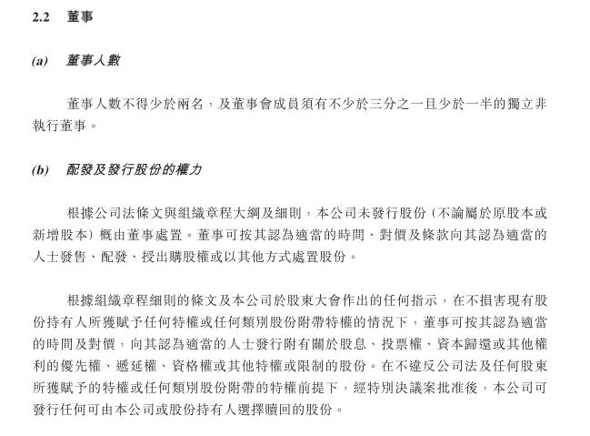
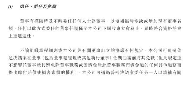
2.3第三局,詹克团要求改组董事会
2019年12月9日,詹克团组织召开股东大会,要求罢免现有董事,选择他为唯一董事,但没有获得通过。这会涉及到三个问题:
第一,原公司章程规定,董事人数不得少于2人,现在改为1个董事,就是要修改公司章程。
前面说过了,修改公司章程需要75%的票数通过,詹克团已经被取消10倍表决权,持股36%远远达不到票数要求。

第二,罢免所有董事,包括独立非执行董事。
按公司章程的规定,罢免董事需要1/2以上票数通过,而且罢免独立非执行董事不能使用10倍投票权,只能1股1票。
申请香港上市时,比特大陆的董事会有七名董事,包括:
三位独立非执行董事:搜狐的王小川,前去哪儿网总裁孙含晖,北极光创投创始人邓锋。
四位执行董事为:詹克团、吴忌寒、葛越晟、刘路遥。


在没取消10倍投票权之前,詹克团有60%的投票权,有足够的票数可以罢免吴忌寒、葛越晟、刘路遥三位董事,不足以罢免王小川、孙含晖、邓锋三位独立非执行董事,但詹克团在取消10倍投票权之前并没有进行这一步操作。
在取消10倍投票权之后,詹克团只持股36%,完全无法达到1/2以上的票数要求。
员工持股平台的持股是18.5%,如果詹克团能控制员工持股平台,也是有机会达到1/2以上票数要求的,但这次会议并没成功,就是说詹克团并不能控制员工持股平台咯?是不是说,吴忌寒又抢了先机拿到员工持股平台的控制权呢?
第三,选詹克团作为唯一的董事。
詹克团原来已经是董事了,如果没被罢免的话并不需要重新选;如果被罢免的话,在取消10倍投票权之后,詹克团持股36%也达不到1/2的票数要求哦。
所以,第三局还是二股东吴忌寒胜出,吴忌寒已经连赢三局了。
2.4第四局,詹克团再反击
2019年12月16日,北京比特大陆公司在福建湛华智能科技有限公司36%的股权被冻结。吴说区块链的文章说,詹克团已聘请北京和香港两地律师组织反击,冻结下属公司的股权是反击措施之一。
其实,吴忌寒只是抢控制权,并不是抢詹克团的股权,就是抢权不是抢钱,冻结股权有意义么?
2019年12月,詹克团向法院起诉,要求取消11月那次取消他的10倍表决权的股东大会决议,各方报道说,詹克团已聘请北京、香港、开曼等多地律师参与诉讼。
詹克团还能挽回吗?要看开曼公司的法律+比特大陆最新版公司章程+当时开会的具体操作,因为不了解这些,所以无法作出判断。
但是,如果前面的假设成立,大概率都已经无法挽回了,除非出现奇迹了。
注:本文的分析是基于比特大陆申请香港上市时披露的公司章程和相关资料,如果比特大陆的公司章程后来做了修改,这些分析就可能不成立哦。
2.5最新情况
“股权道”还查到,詹克团目前还是福建公司和另外4家下属子公司的法定代表人,执行董事和总经理。
不过,这些并不影响大局,因为那些都是北京公司100%持股的子公司,吴忌寒只要掌握了最上层开曼公司和北京公司的控制权,下面公司的控制权都是可以一步步抢过来的。
2020年1月2日,比特大陆北京公司再发生变更,吴忌寒不再担任总经理和法定代表人,改由刘路遥担任总经理和法定代表人。
刘路遥在2018年7月加入比特大陆,之前任开曼公司的执行董事兼首席财务官。
其实这个变化并不重要,因为可以修改北京公司章程规定:由执行董事决定总经理和法定代表人,而吴忌寒是北京公司的执行董事,他就可以决定谁做总经理和法定代表人,都不需要拿香港公司的公章就能实现了,所以这些都在吴忌寒的控制范围之内。
詹克团作为大股东、曾有60%的投票权,为什么一步步走到现在的局面?
三、创始人掌握公司控制权的3种策略
有句话说:一流企业定标准、二流企业做品牌、三流企业做产品。
对于想掌握公司控制权的创始人,套用同样的逻辑可以是:一流的策略是主动设计规则,二流的策略是合理利用规则,三流的策略是打官司、到打官司为时晚已。
3.1上上策是设计规则
前面分析一直强调公司章程的规定,因为公司章程的一丁点差别都是可能决定命运的,公司章程是掌握公司控制权最重要的工具,没有之一。
公司有股东、管理层、员工三类人,股东在最上层,公司章程最主要的功能就是设计股东之间的分权规则。很多人重视产品设计、员工管理,却不重视公司章程的设计,总是想找免费的版本来用,会不会把自己埋进大坑里哦。
在竹子写的《公司控制权.用小股权控制公司的九种模式》的书里有多个案例,有人持股1%控制公司,也有人持股90%没有控制权,他们靠的是公司章程而不是股权比例。
比如马云可以持股5%而控制阿里巴巴,靠的是写入公司章程的阿里合伙人制度,而不是靠的股权。
阿里巴巴的合伙人制度,是在蔡崇信的主导下设计出来的,你们公司是谁设计的呢?
阿里的合伙人制度,试运行了3年才正式推出,为了坚持阿里合伙人制度,当年不惜和港交所硬抗到底,为此放弃香港改道美国上市,马云为了保护公司控制权愿意付出这么大的代价,你愿意么?
如果想掌握公司控制权,需要先设计规则把权力装到你手上,再做全方位的防御设计,否则任何一处有缺口都是可能被别人攻破的,比如詹克团作为大股东有60%的投票权,也被二股东一步步挤出局。
“股权道”《创始人控制公司的股权设计》的课程,就是从纵向的6个层面、横向的4个维度、立体的3种工具进行全方位的公司控制权设计。
纵向包括:股权、股东会、董事长、董事会、法定代表人、管理层6个层面。
横向包括:层级的划分、各层级间的权力分配、每层级内部的权力分配、各层级内部的表决规则4个维度。
立体层面:通过公司章程、股东协议、股东会会议和董事会会议3个工具去落实。
通过这样的设计,创始人就算持股1%也能有控制权,也能让别人持股90%没有控制权。

3.2中策是利用规则
在詹克团作为第一大股东,持股36%、有60%投票权的情况下,原本处于劣势的二股东吴忌寒,却可以一步步利用规则把大股东挤出局。
吴忌寒先是利用保管香港公司公章的机会抢到北京公司的控制权,这一步本来是威胁不到詹克团的根基的,可是这么长时间詹克团方都没有更有成效的操作。
吴忌寒再利用开曼公司的规则取消了詹克团的10倍表决权,形势就完全逆转了。
所以,如果已经错过了设计规则的机会,也是有可能利用规则抢到控制权的,前提是你的水平比对手高哦。
原本,詹克团是比吴忌寒更有优势抢到控制权的:
比如比特大陆的公司章程规定,担任董事是有10倍投票权的必要条件,如果不再担任董事就自动取消他的10倍投票权。公司章程还规定,罢免董事需要1/2以上票数通过。
在取消10倍投票权之前詹克团有60%的投票权,他一个人就可以决定罢免吴忌寒的董事职务。
如果吴忌寒不再是公司的董事,他的10倍投票权就会自动取消,而詹克团的10倍投票权还继续保留。就会变成:詹克团一个人有84.9%的投票权,吴忌寒的投票权是4.8%。
可惜,当时詹克团并没有这么操作,有些事情错过了就是错过了,没机会后悔哦。

前面有好机会没有利用,后面没了10倍投票权却要求罢免全体董事,选他一个人作为唯一的董事。
有股东评论说:不明白他什么要召开这样的股东大会,自取其辱。
他们不知道这样操作不仅没有用、还会树敌更多么?是詹克团的主意么?还是军师的主意呢?
当年万宝之争时,宝能提出罢免万科的全体董事和监事,结果只是招来更多人的反对,并没带来任何好处,这种操作有意思么?
3.3打官司是下下策
打官司是下下策,但有人却把下策当成上策。
吴忌寒能抢到控制权,是利用了法律+公司章程+开会操作,并不是靠打官司。
詹克团想通过打官司抢回控制权,能成功吗?
如果前面的操作没有问题的话,吴忌寒就妥妥的抢权成功了。
当然了,前面的分析是基于假设,如果假设不成立的话,詹克团也是有可能挽回的。
詹克团为什么从大股东到一步步占下风?
在这种战争状态下想保住控制权,要不自己水平够高,要不就找高水平的人。
在否决权杀死ofo的纷争时,欢聚时代董事长李学凌转别人的观点说:国内的律师事务所都不专业。
其实,法律是分国界的,每国的法律规定不同,差一丁点都可能是毁灭性的。
就算你认为国内的律师都不专业,如果你去找个国外的律师来处理国内问题,可能是更大的坑哦。
而且,有的人营销水平高,有的人专业水平高不擅长营销。有人擅长打官司,有人擅长非诉讼,比如救火和防火,思维方式和所需要的技能都不同。
是国内的律师都不专业吗?还是你没找到那个专业的人呢?
判断律师是否专业,也是需要自己有一定专业知识哦。比如很多人说持股67%有绝对控制权,但在《公司控制权.用小股权控制公司的九种模式》的书里,有多个经法院判决的案例,有的股东持股90%也没有控制权,如果你相信了持股67%有绝对控制权的传说,还能找到那个专业的人么?
比特大陆两位创始人公开决裂时詹克团还在出差,如果以前不关注这方面,突然间去哪里找到专业的人呢?
吴忌寒是有备而来,詹克团是被动应对,病急乱投医的后果可想而知。
如果不想踩别人踩过的坑,要不学习专业知识提高自己的水平,要不提高识别专家的能力,找到专业的人。


评论