文|艾瑞咨询
核心摘要:
伴随我国经济发展从投资驱动向消费驱动转型,经济环境与技术的演变迭代,“新钱商”时代来临。传统的“钱商”衡量的是通过金钱实现人生目标的能力,多用于衡量投资和理财的效率,“新钱商”更加看重消费对个人、家庭财富积累带来的影响。
在线生活服务平台为广大消费者的“新钱商”消费提供了有效的帮助,在搜索与商情浏览、优惠与团购活动、到店体验与消费、发布评价与分享等环节起到了积极的推动作用。
追求“新钱商”的生活是不同年龄段、不同家庭阶段消费者的共性追求——Z世代、银发族、新中产等人群对待理性消费的态度各有侧重,但精打细算地追求生活品质的目标高度一致。
广大商家要拥抱“新钱商”时代。在活动策划、营销推广等层面区分不同类型消费者的“新钱商”思维模式,跳出单维的优惠活动运营思路,更好地满足消费者到店前后的多元化需求,提升消费体验。
大势:“新钱商”时代全面来临,“新钱商”时代,理性消费更受重视
从宏观经济发展到微观财富积累,“钱商”不再仅是衡量投资理财能力的概念,更是衡量合理消费能力的标尺
“钱商”简称MQ(Money Quotient),是家庭、个人通过金钱实现人生目标的能力总和,按金钱的使用途径分包括储蓄、投资、消费的效用与合理性。在过去,人们用“钱商”的概念衡量企业、家庭或个人的投资理财能力、风险控制能力和投资决策的理性程度。
伴随我国经济发展从投资向消费重心过渡,“新钱商”在“钱商”的基础上更加关注消费的理性,旧“钱商”看重的是“开源”,而在“新钱商”的理念中,“节流”的价值与“开源”同样重要。

消费分级:消费者需求本质的回归
消费者告别品牌溢价,回归需求本质;看似“消费降级”的背后,是对品质和消费体验更加客观的“分级”
价廉物美、高品质、不花哨的产品及其倡导的生活方式受到消费者的广泛支持。当前的消费者正在逐渐告别为品牌溢价买单的时代。所谓“消费降级”,降的是价格而非品质,实际上也是消费成熟的表现——“消费分级”将理性消费推上了新的台阶。
大多数成熟的消费者的消费理念从“消费主义”向“本真主义”过渡,从“以消费为目的”到“通过消费过更好的生活”——从商品到生活服务均呈现出对于品质与价格合理性的重视。

消费工具:在线生活服务平台的普及
生活服务类平台对于消费者而言,不再是优惠、团购的载体,而是品质生活与理性购买决策的好帮手
生活服务类平台从传统的团购优惠模式向提升商家经营效率、优化用户购买决策的2B+2C模式过渡——对于用户而言,使用生活服务类平台的初衷也不再只是为了便宜实惠,而是为了充分、全面地比较商家信息。

消费观念:对理性消费的倡导
多数消费者认为,理性消费对于财富积累的重要性不亚于投资理财,收入提高不会减少自己对优惠活动的关注
传统的消费者眼中,所谓“理性消费”,是指收入限制与消费能力低导致的对消费内容的妥协,是在高品质和低价格商品之间的被动取舍;在“新钱商”时代,理性消费是一种主动的价值主张,与收入无关;甚至对于一部分消费者而言,在追求“享受型”消费的同时,也可以追求理性和简约的消费观念——享受型消费同样可以精打细算,普通人也可以通过优惠券、团购活动实惠地购买。


格局:生活服务类消费备受重视
线下体验与生活品质成为广泛的追求
“断舍离”让消费者更关注围绕自身的消费,除商品购买外,消费者开始重视对自身体验与生活品质的提升
线上调研显示,98.35%的消费者了解且使用在线生活服务平台,且超过半数消费者经常使用;绝大多数消费者在到店消费前有通过在线生活服务平台搜索浏览商家信息的经历——多数消费者认为省钱、帮助自己做选择,是线上消费平台的主要价值体现。根据2019-2020年美团点评数据显示,“到店”业务消费频次年度同比上涨超过1/3。



生活服务品类更多元,新场景浮现
传统的生活服务消费重点仍然是餐饮和酒店/民宿类消费,与之相比,宠物、教育、生活服务的增速更为显著
根据美团点评数据,2019年宠物和教育培训的月均订单量增速排名最高,分别为95.2%和85%;从评价的增速看,教育培训、生活服务、家居装修的增长率更高——在量级上,餐饮、酒店/民宿仍然占据主导地位。


优惠力度与品质成为主要消费考量
消费者在生活服务平台搜索时的主要关注点是优惠活动和服务/商品品质,优惠活动是消费者比较商品时的主要因素
在浏览商家信息的过程中,传统消费者常关注的定价并非主要考量因素,取而代之的是在原定价上的优惠折扣力度——消费者更关注因为优惠省掉的钱。与此同时,服务/产品品质的重要性仅次于优惠活动力度。
传统意义上的性价比不再适用,消费者更关注消费对生活带来的改变,以及该次优惠消费节省的具体金额。

对于多数消费者而言,有无优惠并不是决定“买不买”的影响因素,更大程度上决定了“何时买”与“买哪家”。
——在商品和服务品质相同的前提下,优先选择在有优惠的时间段、在提供优惠的商家购买;因为没有优惠放弃购买,或因为优惠力度而改变购买数量的情形相对少见。

放松自我、陪伴家人是主要消费目标
自己与家人生活品质的提升是多数消费者线上购买生活服务的目标,体验人群多数为家庭、亲友
从消费目的看,“个人放松解压”、“提升家人生活品质”的目的更为集中;仅2.0%的消费者选择了个人能力素质提升——可见围绕线下教育培训的在线平台消费习惯仍在形成中,多数消费者在生活服务平台的消费习惯还停留在餐饮和玩乐等传统服务内容。

实现到店消费的主要群体中,家人占45.50%;而独自一人(“自己”)占22.1%。自娱自乐与陪伴家人,始终是生活服务的两大主题。而在为家人的消费内容中,美食、电影/舞台表演、亲子/乐园等老少皆宜的家庭活动是购买频率最高的服务和产品。

消费频率越高,“新钱商”特征更显著
各到店消费品类中,餐饮美食消费更为高频,在“新钱商”作用下,也是最受优惠活动影响的品类
线上消费平台的品类中,餐饮美食、电影演出、酒店民宿的占比更高;多数消费者认为,这些品类受到优惠、团购活动的影响也更大。对于超过半数(62.5%)的消费者而言,商家有无优惠活动对消费者的购买选择将造成直接影响;而汽车服务、结婚等相对低频的消费受到优惠的影响则极低(均在5%左右),对于教育培训等类型的消费更加注重服务品质,受优惠活动的影响也不高(8.1%)。


消费频率越高,省钱与收入关联越小
对于餐饮美食、电影演出、酒店民宿等中高频消费的品类,多数消费者对待优惠购买的倾向不会受到自身收入的影响
多数消费者认为即使收入提高,也不会降低对餐饮美食、电影演出和酒店民俗等日常生活消费的优惠券和团购活动的关注,其中,认同餐饮消费不受影响的人群比例高达48%。80.15%的消费者表示,优惠券和团购是一种乐趣和习惯,与收入无关,可见精打细算是大部分收入阶层人群的共同特征。


消费水平越高的区域越具备“新钱商”
消费水平较高的省份“新钱商”特征尤为明显——广东线上生活消费频次领先,但江浙沪的单笔节省金额更高
从美团点评2019-2020年的数据分布看,广东、江苏、北京、浙江、山东位列“到店”业务消费订单量的前5名;而从优惠券、团购活动实现的省钱数量看,江浙沪人民在省钱的金额上遥遥领先。
越是经济发达、消费水平高的省份,人们的消费决策和对省钱的热衷程度越高。


“新钱商”是对传统消费观念的颠覆
在需求的基础上谋划消费行为,无论收入水平高低均保持消费的理性,将合理消费视为提升生活品质的重要途径

洞察:“新钱商”理念老少皆宜
“新钱商”特征的表达因人而异
“新钱商”消费理念:精打细算地寻求精致的生活,消费价值的判断不受收入水平影响的理性消费
“新钱商”人群对待消费的态度始终保持理性,热衷于生活服务平台的优惠和团购的消费,在追求精致、高品质生活的同时,追求性价比和可持续的高水平消费——理性消费成为整个消费市场的共性特征,不再局限于某一类消费者。
各类人群均通过不同侧面体现出了“新钱商”的特征,无论老少、无论家庭阶段都体现出了理性消费的倾向。

养生帝、小鲜肉们的特立独行
95后在休闲养生、医美医疗内容的平台使用频率甚至高于前辈,兴趣类消费中旅游和健身占比更高
95后消费者为兴趣娱乐付费的意愿更高,且追求健康、积极的生活,在生活服务类平台中消费频率最高的是旅游(56.19%)和运动健身(54.85%)两大类。95后对休闲养生、医美医疗的关注度显著高于其他年龄段的人群,且对优惠、团购的热衷程度丝毫不亚于中年和85后人群——Z时代在精打细算方面,同样展现出很高的敏感度。


省钱是为了让消费生活更加多彩
95后比其他人群更看重生活服务平台的省钱功能,经济实力有限但渴望改变,在可控范围内追逐时尚与设计感
在消费目的方面,近三分之一的95后消费者以放松解压(33.78%)、增进亲朋好友关系(32.44%)为目的进行生活服务的购买,日益丰富的亚文化赋予了95后更多的线下消费方式,也让Z世代的消费方向更多丰富多彩。
43.14%的95后人群认为在线平台的最大价值是帮助用户省钱,且有15.38%将生活服务平台视作优惠和追求时尚一种方式。

狂热与理性的矛盾体
95后对待理性消费的态度迥异,理性消费究竟是一种妥协还是积极理念?或许每一个95后都有自己的答案
在面对理性消费的话题时,95后分裂出两种占比相当的对立观点。一部分人认为理性消费本身就是收入限制导致的,且收入的提高会全面降低对优惠、团购活动的关注度;另一部分人认为理性消费和投资理财一样,是一种围绕金钱的决策,且收入的提高只会部分降低对优惠活动的关注程度——两类人群占比高度类似。



“老谋深算”的“年轻”力量
作为生活服务平台的“尝鲜者”,55岁以上的中老年人群对于核心的餐饮美食模块的关注度显著高于其他消费类型
55岁以上的中老年平台用户接触在线生活服务平台的时间并不长,76.92%的中老年用户表示常使用餐饮美食的优惠券和团购活动,74.73%则表示优惠活动会对他们餐饮美食方面的消费带来直接影响。


家人的生活品质远高于一切
中老年人多数为家庭生活品质的提升进行线上搜索与购买,平台的作用多数为省钱和辅助选择
老年人相较其他群体对价格更加敏感,更注重节俭——从消费目的看,家庭生活是老年人的生活重心,37.36%的中老年用户为了提升家人生活品质选择线上生活平台进行消费,49.45%的中老年用户表示团购和优惠券是他们考虑的重要因素。
儿女、子孙的生活品质和教育培训是多数中老年人的关注点,“投资自己”和独自到店体验的消费行为极其少见。

一茶一饭,精打细算的践行者
中老年人是理性消费的坚定拥护者,“开源节流”是可持续、美好生活的基础,更是遵循半生的“钱商”智慧
与其他人群相比,认为“理性消费是消费能力和收入限制的妥协”比例最低,而选择“收入的提升不会降低对优惠券、团购活动的关注度”占比更高——二者体现了中老年人理性而保守的消费观念:“钱要用在刀刃上”,平时能省则省。
平台商家的优惠力度,对中老年人消费决策的影响更为显著。


美好生活,无非是美景搭配佳肴
新中产追求的是单位时间内生活品质的提升,在星级美食餐厅和旅游的投入显著高于其他的兴趣类消费
对于新中产而言,如何在有限的时间内享受品质生活是他们关注的焦点,餐饮美食、电影演出和酒店民宿等休闲生活消费成为生活平台消费的宠儿。他们热衷于为兴趣爱好付费且都有在相关领域使用优惠券的经历,其中星级美食、旅游和健身占据榜单前三,是新中产人群热衷的消费内容。


围绕时间进行合理的消费选择
与其他人群相比,新中产更重视生活服务平台节约时间、辅助决策的功能,且借助平台投资自己的意识明显更强
线上生活平台提供的信息帮助新中产选择更优质的产品和服务。51.2%的85后新中产群体表示在线平台的用户点评和推荐等模块能帮助他们更快、更好地做出消费决策——在所有细分人群中,选择生活服务平台的“帮我投资自己”价值的占比更高(5.42%)——由此可见,新中产的“新钱商”更多地体现在物有所值,围绕时间消费的理念更强。

养家带娃,忙里偷闲的张弛生活
餐饮、电影是宝爸、宝妈更关注的消费品类,旅游、健身是普遍的兴趣爱好——其中亲子行、亲子餐的消费空间巨大
对于宝爸、宝妈来说,如何在工作和带娃之余见缝插针休闲放松?艾瑞发现,餐饮美食、电影演出和酒店民宿是25-35岁新晋父母的首选项目。此外,年轻爸妈对兴趣爱好的热忱不减,新晋父母群体中有59.93%热爱旅行,52.40%喜爱运动健身——但无论选择如何多样,家庭活动始终是初为父母的人们绕不开的生活主题。


潮爸潮妈普遍,时间精力更显珍贵
“追求时尚”的消费诉求较无子女人群明显提高,对于生活服务平台的价值判断越发重视时间的节约
家庭在新晋父母的生活中占据越来越重要的地位,分别有27.57%和25.68%的人群表示线上生活平台消费是为了提升家庭品质、维系亲朋关系。家庭和工作占据了他们的大量的精力和时间,部分新晋父母( 25.51%)认为在线平台的提前预约排队等功能够帮自己节省时间。与未婚和无子女的同龄人相比,新晋父母更加热衷于时尚和精致的消费体验,“潮爸潮妈”越来越普遍。

上有老、下有小,顶梁柱的坚守
青壮年人群承载着整个家庭的消费需求,在围绕家庭的消费中,餐饮、电影和亲子乐园是占比更高的消费内容
在家庭中坚人群的消费背后,体现的是整个家庭的消费需求。餐饮美食与电影/演出的消费频率更高;在亲子/乐园和学习培训上的投入同样占据较大比例。对于家庭中坚而言,增进亲人之间的感情、子女的教育与能力提升、父母的身体健康都是消费的重要目标,与之相比,围绕自身兴趣爱好的消费金额则较低。


家庭生活与压力缓解是主要需求
从平台价值角度看,青中年人群在时间、金钱和选择合理性上都较为看重,对于生活服务平台的需求更加综合
面对来自事业、家人、人际关系的一系列压力,青中年人群的消费目的集中在家人的生活品质提升上;同时调节自身、缓解压力也成为更加集中的需求。与其他人群明显不同的是,家庭中坚以“增进亲朋好友关系”为目标的消费较低——社交需求在青中年阶段有一定的下降,家庭和亲密关系在个体生活中占据重要位置。

刚需与多样性需求更需要“新钱商”
对于中青年人群,影响生活服务类消费的要素很多,且多数为高频刚需,更需要精打细算地做好金钱的规划
只有少数家庭中坚人群认为“理性消费是收入限制和消费能力导致的对消费内容的妥协”,多数人则将理性消费看做与理财同样重要的决策——对于家庭财富的管理远比个人管理对“新钱商”的要求高。



策略:商家与平台实现合作共赢
“新钱商”本质:让金钱效用最大化
然而每类人群都有自己的效用评价标准,平台商家应结合消费特征和诉求进行针对性的优惠与营销活动

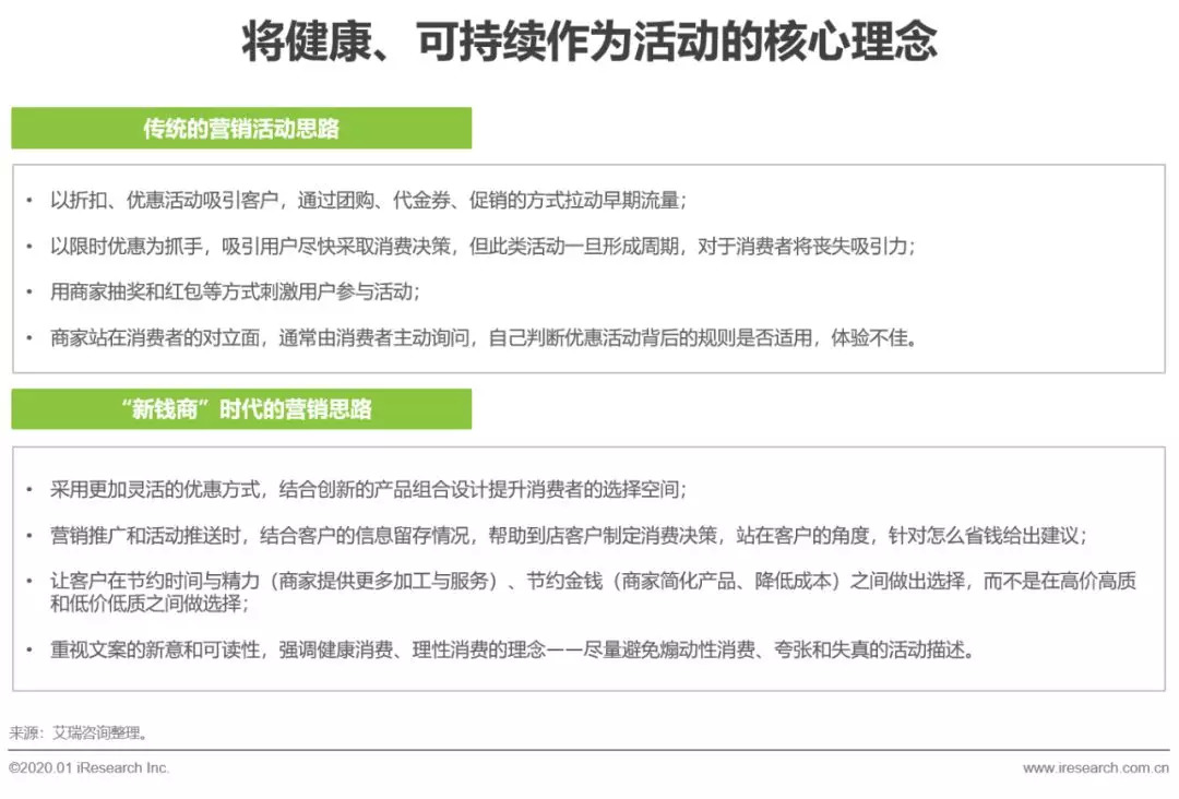
将健康、可持续作为活动的核心理念
面向“新钱商”人群,尤其是Z世代和新中产等追求品质和个性的消费者时,商家应转变思路,强调健康积极的消费理念

重视平台各环节的引流与运营
商家可在生活服务平台的各个环节中,对促进用户向到店消费和分享关键节点上的引流环节进行全面、系统规划

通过会员运营,帮助客户更好地决策
与在线生活服务平台联动,以会员运营的方式管理客户信息,帮助客户更好地实现“新钱商”理念下的消费决策



评论