文|GPLP 夏天
审校|周鹤翔
新年伊始,暴雷的上市公司接二连三。
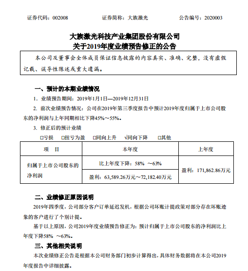
1月8日晚间,大族激光(002008.SZ)发布公告,下修2019年业绩预期,预计全年实现净利润6.4亿-7.2亿元,同比下降58%-63%。
大族激光2019年三季报中预计,2019年预计盈利下降45%-55%。

对于业绩进一步下滑的原因,大族激光解释称,2019年四季度,该公司部分客户订单延迟发机,对部分存在坏账迹象的客户进行了个别计提。
2019年可以说是大族激光的“多事之年”。2019年8月,大族激光董事长高云峰怒怼投资者引发公众热议,其焦点就在于大族激光在欧洲研发运营中心项目备受多方质疑。
而此事件也成为了导火索,背后牵扯出来了许多问题,包括大族激光高管抛售、业绩不断下滑以及欧洲研发中心的投入暴涨等。
“高云峰事件”后,大族激光在资本市场的生态环境也随之改变。据2019年半年报显示,大族激光第一大股东为香港中央结算有限公司,持有大族激光16.48%的股份。而到了2019年9月末,第一大股东则变成了大族控股集团有限公司,香港中央结算有限公司对大族激光的持股比例已经下降至5.18%。
诡异的是,就在2019年大族激光负面缠身时,一批看好大族激光业绩强复苏的卖方报告开始批量出现。
这从股东数量的快速减少可见端倪。截至2019年三季度末,大族激光的普通股股东总数下降至8.6万户,而在2019年6月末,其普通股股东的总数为10.89万户,三个月的时间减少了2.29万户。
股东数的减少伴随着公募基金持股比例的上升。根据大族激光披露的报告,2019年6月底,持有大族激光股份最多的两只基金,仅持有960万股,占流通市值比例合计为0.9%。三季度末,这两只基金的持股比例合计为2.9%,持股数量合计3100万股。
大族激光下修业绩预期,很显然,公募基金“翻车”了。


评论