文|科技金融在线
1月16日,深圳人民检察院对外披露,万盈金融袁宇泽等人涉嫌集资诈骗、陈杨等人涉嫌非法吸收公众存款一案(万盈金融案) 已于近日由深圳市公安局南山分局报送该院审查起诉。初步审计万盈金融未结清投资人有15560人,未结清总额为13.7亿余元。
经侦查认定,犯罪嫌疑人袁宇泽于2015年搭建万盈平台。万盈平台未经有关部门依法批准,向社会公众公开发布融资标的,对外宣称年化利率在12%-15%不等,以此吸收社会上不特定人的资金。

另外,袁宇泽等人还通过万盈平台发布假标进行自融。经初步审计,万盈平台自2016年3月至2018年12月期间,平台参与充值提现的投资人有75151人,充值总额为45.5亿余元;未结清的投资人有15560人,未结清总额13.7亿余元。
袁宇泽作为万盈公司实际控制人,负责公司决策及平台资金使用。陈杨作为万盈公司总裁,协助袁宇泽管理公司。姚冬娜作为运营部负责人,负责对外宣传、推广业务。
此外,李笋作为业务部负责人,负责审核借款方有无偿还能力。杨啸风作为业务二部负责人兼风控经理,负责对接借款方。占一淳听从袁宇泽指示进行转账,管理万盈平台银行账户。
蒋一兵为业务二部负责人兼风控负责人(杨啸风离职后接替)。何文良作为技术总监,负责开发、维护万盈网站及万盈APP。
万盈金融股权罗生门
企查查显示,深圳万盈互联网金融服务有限公司大股东为国药集团宜宾制药有限责任公司,持股比例为80%。而宜宾制药的两大股东分别为中国医药工业研究总院和四川省宜宾五粮液集团有限公司,分别持股51%和49%。从股权关系上看,万盈金融是具有国企背景的P2P平台。

2018年8月底,万盈金融被曝出现逾期的消息。
随后有投资人通过深交所互动易平台向上市公司五粮液提问,五粮液回应称“万盈金融事项与上市公司没有关系”。随后有网友提及五粮液副董事长出现在2018年10月万盈金融涉及18亿代偿的谈判会议上,五粮液再次声明与该事项没有关系。
万盈金融大股东宜宾制药同样发出公告澄清。
宜宾制药指出,此前上海富田股权投资基金管理有限公司对本公司有债务问题,向本公司转让万盈金融80%股份只是为了提供担保。据协议约定,在提供担保期间,上海富田是万盈金融的实际拥有者,对平台产生的一切债务问题负责,这与宜宾制药无关。
企查查显示,2016年6月16日,万盈金融股权进行了变更,上海富田退出,而国药集团宜宾制药有限责任公司接手了其持有的80%股权。
万盈金融官网资料显示,2016年9月,时任宜宾制药董事长助理程斌曾前往万盈金融考察。程斌表示:“万盈金融要秉承宜宾制药低调做人、踏实做事的原则,承担起应有的社会责任,扎扎实实、稳健经营。”
但是,上海富田并不认可宜宾制药的说法。2018年6月,万盈金融发布了由宜宾制药当年5月出具的《关于控股股东签署合规经营承诺书的公告》,其中也明确宜宾制药是大股东。万盈金融官网曾发布《关于上海富田公司与宜宾制药公司之间股权转让纠纷进展的补充公告》,公告显示,为了明确宜宾制药与万盈金融的股权关系,上海富田已按照原股权转让合同约定向深圳仲裁委提起仲裁,要求确认股权转让有效。此后万盈金融补充披露的公告显示,深圳仲裁委员下达了案件受理通知书,该案件的仲裁费用(预收)已缴纳。
2018年6月,万盈金融发布了由宜宾制药当年5月出具的《关于控股股东签署合规经营承诺书的公告》,其中明确宜宾制药是大股东。据中国经营报之前报道,广东华商律师事务所曾受万盈金融委托,为其提供网贷平台整改验收法律意见书。宜宾制药向该律所出具了《股东承诺函》。记者获得的《股东承诺函》显示,宜宾制药承诺,公司作为股东,出资资金来源合法,属于自有资金,股权是真实的,不存在替他人代持股权的任何情形。
在万盈金融逾期后,出借人曾寻求宜宾制药担责。2018年8月8日,宜宾制药出具了一份《关于国药宜宾控股万盈金融的公告》,称众多出借人的来电来访已严重影响公司日常运营情况。对于出借人要求公司协调万盈金融提前赎回出借资金,或要求公司给予承诺等非本公司业务范围的情况,公司一概不回复、不受理。
宜宾制药回应出借人称,“已采取以下措施追查万盈金融平台的资金去向:一是委托专业机构对万盈金融平台进行审计;二是请求公安机关介入,追查资金的去向,查明事实真相,尽可能地帮助万盈金融平台出借人挽回损失,维护出借人的合法权益。”
不明真相的美女高管
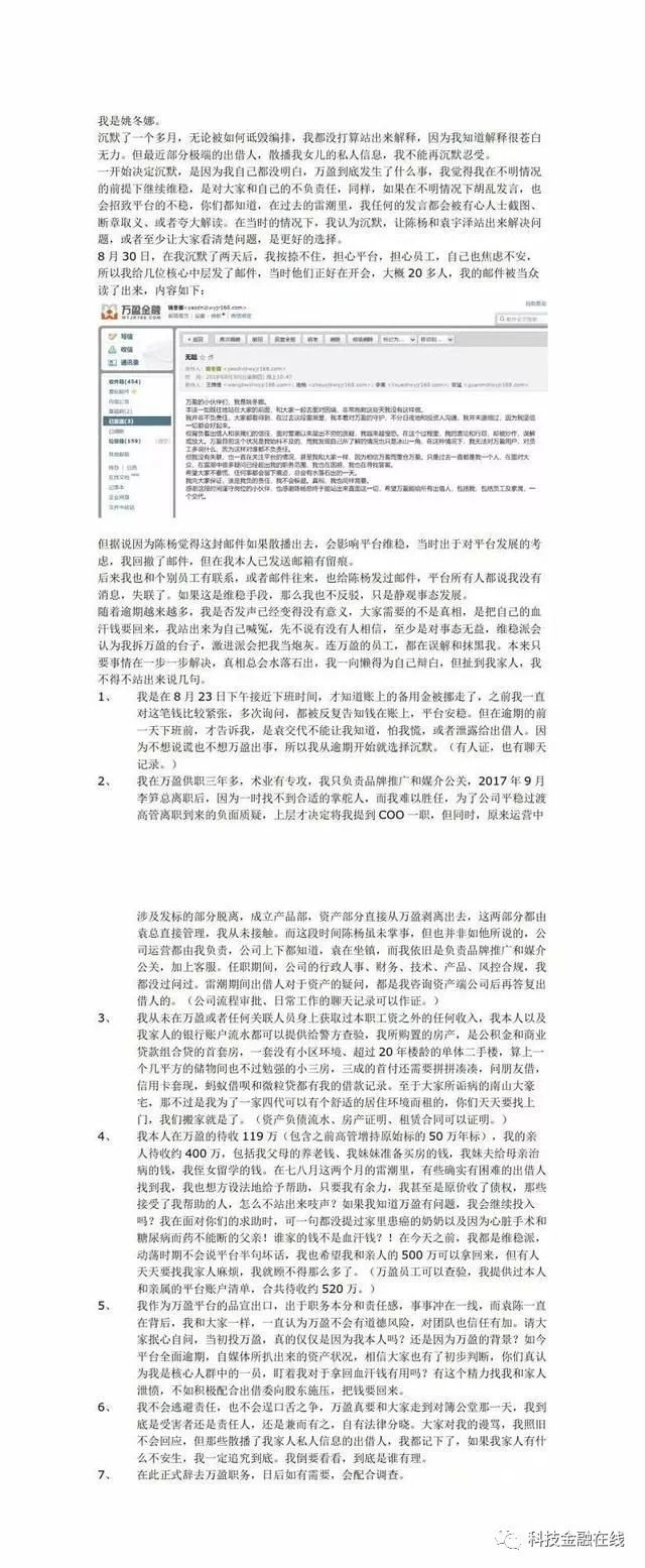
万盈金融首席运营官(COO)姚东娜也曾经发布一封公开信,称自己也是不明真相的高管。

万盈金融COO姚东娜
公开信称,2017年9月,万盈金融原CEO李笋离职后为公司平稳过渡,姚东娜开始担任COO一职。任职期间,行政人事,财务,技术,产品,风控,自己从未过问。姚东娜称逾期事件发生过后自己并未失联,之所以此前保持沉默,是因为自己都不知道万盈金融到底发生了什么。姚东娜说明,账上的备用金被挪走,也是在8月23日(备注:指2018年8月23日)下午接近下班时才知晓,且是袁宇泽交代不能告知自己。不但如此,姚东娜表示自己及亲人在万盈金融也有共519万的待收。

2019年4月,万盈金融宣布拟引入深圳市国厚资产管理有限公司(“深圳国厚”)建立国厚联合工作组,正式开始清产核资工作。深圳国厚大股东是国厚资产管理有限公司。官网介绍,国厚资产是经安徽省人民政府批准设立,并经中国银监会核准公布和财政部备案的国内首批具有金融不良资产批量收购处置业务资质的地方资产管理公司(地方AMC)。公司成立于2014年4月,注册资本为人民币263436.6925万元,由中国东方资产全资子公司上海东兴投资控股发展有限公司牵头并联合优势资源企业共同设立。不过网传由于万盈金融袁宇泽不配合同时宜宾制药也对股权不认可,国厚介入后各项工作推进困难重重,最后退出了万盈的清退工作。
2019年7月11日,深圳南山公安发布了“关于万盈金融平台案件的情况通报”。通报显示,深圳万盈互联网金融服务有限公司(下称“万盈金融”)在政府引导良性退出过程中,不积极主动配合清退,隐瞒资金去向和资产状况,导致清退工作无法继续进行。为惩治犯罪,保护投资人合法权益,2019年7月10日,南山公安分局依法对万盈金融以涉嫌集资诈骗罪立案侦查。


评论