文|华夏基石e洞察 程绍珊
非常高兴在这里见到大家,我今天带给大家的话题是“面向零售,经营客户”,主要谈一谈在场景化的新商业时代,做好用户运营的新思维与策略创新。
大家知道,几乎所有的企业营销现在都变成了一项旨在如何去获取流量的活动,包括从抢占终端好位置到网红带货、从广告轰炸到内容传播等,其实大家追求的都是流量。但我们发现,在媒体与渠道等碎片化的当下,客户流量越来越贵,而且转化率越来越低,如像在京东、天猫这样的传统电商平台上,有时其顾客导流转化的成本甚至高过实体商业了。
进入用户经营的时代:从捞鱼走向养鱼
既然捞鱼贵且难,我们何不自己养鱼呢?现在很多头部企业就把营销目标转向了“自己养鱼”,使自己的品牌变成自带流量!正所谓,你若自带流量,就会人人想拉你入群;你若没有流量,混在群里也会被人踢出来。如自带流量的火锅品牌海底捞,它去很多地方开门店,不但有好位置,甚至还有人提出帮它装修好。很多企业“傍故宫、找李佳琦”,不都是冲着其流量去的吗?
我们已经到了一个“用户为王”的营销时代!

以前要我们“养鱼”不知道该怎么养,但现在有了大数据、5G和AI,万物可以互联,再加上商业组织的扁平化、以新零售为核心的全渠道运作,而且企业市场推广方式也改变了,以前是谁的声量大,谁能被更多的人听到,现在你要有内容,要有与消费者很好的互动和连接。这样一些变化已然为我们创造了一个非常成熟的条件,我们可以多快好省地做好用户经营了!
有个母婴零售服务的头部品牌企业“孩子王”,已经彻底转型用户经营了。它把所有的广告宣传和市场推广费用都砍掉,转向增加对客户的服务费用,保证位每个用户每年投入150块钱的服务费。在现在这个新技术时代,经营用户的成本已经远远低于你去忽悠客户的成本了。因此,企业营销的重心逐步转向了“用户经营”——有别于互联网企业的用户运营,我们认为,它应该是以下一系列活动:以用户为中心,基于企业整体战略而制定经营目标与策略组合,同时配合相应的运营模式与规则,以组织化的方式进行运营维护。
传统企业如何做好用户经营?

传统企业做好用户经营,主要是四个动作:连接-获客-互动-转介。这些都是知识性的内容,我就不展开讲了,大家可以自己看,在网上和微信里也能搜索到一些我的相关文章。
一般互联网企业的用户运营实际上是数字运营,不管是天猫、淘宝,还是各种游戏平台,主要不是靠人来做营销,而是借助IT技术、大数据,用算法去模拟和锁定特定的场景,进而“快、准、狠”地进行推广和促销,一句话,就是客户简化成了字节和流量。
与互联网企业简单的“一夜情”不一样,传统企业是与用户真正谈恋爱的,直面消费者,去提供个性化的产品组合和专业化的增值服务,另外还有情感交流与互动。比如前面提到的母婴零售企业“孩子王”,它面对的是三千万用户粉丝,而且主要是头胎妈妈,她们不知道怎么带孩子,也没有学会“教子相夫”,所以她们不仅要给孩子买奶粉、纸尿裤,更多地还希望学习和交流如何带宝宝、如何处理好家庭成员的关系,这样的情感交流和学习需求,不是简单的流量获取能够概括的。
孩子王的商业模式就是建立在其顾客关系经营基础上的。下图是孩子王的商业模式,大家可以看到,它向下锁定消费者,向上锁定服务商和供应商,建立了以“成长”为主题、经营顾客关系为核心诉求的顾客聚合、商家聚合的全方位交互平台,孩子王与合作伙伴一同推动成长理念的进化与生活方式的改变。

那么,传统企业如何做好用户经营呢?这是一个新且难的问题!传统企业在用户经营中的主要问题表现为:
缺乏用户思维,用户经营意识和观念滞后,没有在战略层面上进行与时俱进的及时调整,还是惯性地在价格战、促销战的传统营销困境中挣扎。
针对性的用户经营策略创新不足,精准度差,导致投入产出不成比例。★ 传统企业的用户连接与互动处于被动应对的状态,仅仅靠传统的广告和促销方式砸钱,对客户的态度一般都是你不来找我,我也不主动找你,因此用户价值少,关系难以持续发展。
缺失专业的用户运营管理部门,或定位模糊,用户运营管理职能缺失与错位。传统企业中用户运营的功能不能说没有,但散落在各个职能部门里面。
各部门各自为政,用户界面繁杂,导致用户体验差,如此,则无法形成统一的良好客户体验。
专业管理规范与业务流程建设滞后,同时数字化经营技术手段落后,难以支撑高效的用户经营需要。
用户经营的专业管理人员缺少,加上缺乏相应的培训与赋能平台支持,导致新团队成员成长缓慢,成为企业用户经营中的关键性瓶颈。
传统企业要做好用户经营,首先要在思维导向上进行转变和更新,主要抓住以下几个方面:

首先,我们经营好客户就要把顾客当作我们的朋友、闺蜜,真正理解和关心他们,为他们创造价值,赢得顾客的认同和信赖。孩子王明确提出从经营商品到经营顾客,从提供客户对需求的满足到创造需求、满足新的需求。

其次,要从一味折价促销转变到推高卖新,使自身产品和服务本身能增值,紧跟用户的消费升级,强调技术创新与品质为王。我们看到近期的小米也开始逐步摆脱原来的产品形象,转型为强化技术创新,主推精品了。再次,要从一般性促销和推广转变到贴近顾客进行互动,如像孩子王那样做,取消传统的广告宣传费用,把费用投入到用户服务上。
最后从卖产品到卖解决方案。卖用户真正需要的东西,而不仅仅是你想卖的东西。针对用户典型场景的痛点与刚需,针对目标消费群的个性化需求,进行产品组合和服务内容的调整。孩子王卖奶粉、纸尿裤挣来三分之一的钱,卖孩子的各种培训课程、妈妈服务等挣另外三分之一的钱,还有三分之一的钱来自卖理财和保险。孩子王和妈妈顾客们成为朋友、闺蜜之后,就有了卖保险的市场了,因为中国家庭基本上都是女性理财,从这个角度可以说中国是一个母系社会。

各位同学、同仁有没有这样的体会呢?你跟老婆谈恋爱的时候,她温柔如猫,一结婚,你就发现这只猫的声音大了很多,等生完孩子,你会发现猫的基因都变了,变成了河东吼狮,她的权力感倍增了。中国家庭的财产大多是女人在打理,一旦你通过母婴产品把中国家庭里的妈妈抓住了以后,这个家庭的财产配置权等于你就捡到了。在孩子王的妈妈客户中,每两人就有一人向他们买了理财或保险产品。
用户运营策略的五大要点
在具体的用户经营策略方面,我们建议传统企业要在以下五个方面进行有效创新:

第一个方面,以用户的典型场景来定义产品和服务。现代消费者实际上是在为不同的场景买单,在不同场景中,消费者各自的痛点和爽点在哪里?痛点和爽点就是令他们买单的地方。因此,任何一个产品和服务的定位,都要在一个场景中去连接消费者。
孩子王的用户关系经营战略,其实就是一种场景战略。它聚焦于为头胎妈妈提供服务,对生二胎的妈妈就没有黏度了。为什么?因为老话说得好,“一胎看书养,二胎当猪养”,所以对于二胎妈妈,你的服务就没什么价值了,只有在“看书养”的时候,才是你服务价值的最大化体现。
如果你的产品卖点不能结合顾客的爽点和痛点来做的话,那么你的经营是不会成功的。比如我待会儿要去坐飞机,每次坐飞机时会想,从北京飞到长沙花一千五,其中两百块钱买美女的服务,我往那儿一坐,安全带一扣,动都动不了,走来走去的美女们的颜值对我有什么用呢?我很想跟航空公司商量下,能不能换成大嫂服务员,机票给我便宜两百块行不?坐飞机又不是社交的场景,乘客需要美女干什么?
第二个方面,以服务来增加价值。市场上的产品越来越同质化,你如何在产品之外来增加产品的情感价值、服务价值、体验价值?这样才能持续黏住客户,产生重复购买、相关购买和推荐购买。我以前给一个地毯企业做营销咨询服务,就推出终生给用户做清洗服务的举措,这样一来,通过售后服务与用户进行互动连接,客户过了三年又来买你新的地毯,如果没有售后的连接,客户五年都不会想到再来找你买地毯。
像一些五星级宾馆用的地毯,门口、过道、台阶等处容易磨损,它终生免费帮你维修。有人说,这样卖地毯还不得赔死呀?怎么会赔呢,“从南京到北京,买的没有卖的精”,过道的地毯容易脏,地毯厂家给你免费清洗,洗了两三回以后一看,颜色不一样了,换不换?要换的话,不能只换门口和过道吧?这不是就多了一单生意吗,所以做好服务,连接好顾客,这是用户运营最好的办法。
另外,有一个规律:消费越高端的人群,对产品和服务的转介绍率越高。有一个做床的品牌叫“慕思”,它的顾客转介绍率达最高达到60%。顾家家居的高档沙发也是这种做法,越高端的沙发转介绍率越高,有的区域达到了35%以上。
第三个方面,以用户体验扩大产品与服务的差异。任何一个产品的特色如果不能被用户体验,都是没用的。记得我前年在这里讲课,讲过一个老板牌大吸力油烟机的故事,它的吸力大到连木板都能吸起来,大家还记得吗?当时我们的竞争对手帅康也出过一个新品,产品口号是“不伤脸的油烟机”,意思是油烟对脸部皮肤有刺激,女孩子在厨房炒菜,炒着炒着,容易变成黄脸婆。从逻辑上来讲,好像有些道理,但女孩子因为做饭做成了黄脸婆,恐怕需要十几年的功夫,炒一个菜、做几天饭,是不会发生这种巨变的,那么,“不伤脸”的产品承诺或新品卖点,实际上是不可能让客户在短时间内能获得体验的。
因此,对吸烟机而言,“不伤脸”的口号比不上“大吸力”的卖点,后者可以直接感知、立刻体验到。所以我们说,产品的任何一个卖点如果不能让顾客体验到,不能现场展示出来,在营销角度看,都是没有用的。加上现在的消费者对产品信息的接受就是快餐消费的心态,能看视频的,他绝对不看图片,能看图片的,他绝对不看文字。你在网上发一篇文章,如果刷了五个屏还读不完,这篇文章在普通读者中就火不起来,无法成为大众热文。正因如此,产品的场景化演示和互动体验就更加关键了。
第四个方面,以互动深化客户关系。传统企业要逐步强化小而美的用户互动活动,来精准地深化与客户的关系,而不是粗放的广告投入。

如孩子王拥有三千万个妈妈会员,每年还新拉进来五百万个妈妈,依靠的不是广告,而是平日里各种小而美、贴心的顾客互动活动来实现的。以下图示就是它的各种亲子互动活动:

第五个方面,以系统提高运营效率。传统企业要逐步变革营销组织架构,要基于用户运营管理模式创新,坚持用户价值经营的组织导向,统一全员认识,调动全员参与用户运营。同时,建立以用户为中心的专业运营部门,以扁平化的组织结构直接面向用户,进而打造专业职能的平台化,赋能一线团队,再以强大的大数据、云、AI和生物识别等技术支持,有效赋能各级营销和服务团队。
下图是孩子王的一些具体做法:

孩子王这家公司很神奇,它找了一帮大嫂、大姐,服务了中国三千万个中产阶级妈妈。就是用相对中低端水平的人力资源,通过赋能平台和数字化经技术把他们的能力放大了,去服务中高端人群。孩子王的具体做法是,找结过婚、生过孩子、会教子相夫的大嫂、大姐,她们尽管大部分都是初高中毕业,但经过公司一系列的培训和赋能,她们就是育婴师、营养师、心理咨询师,再加上大数据赋能支持平台,她们很快就能为高学历的中产阶级妈妈们服务了。不仅能卖纸尿裤,还能卖理财产品。
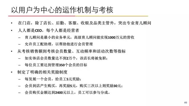
此外,孩子王还在组织架构、部门设置、运行机制和制度流程等方面做了很好的探索,取得了成功的经验。下图就是其运行机制设计的一些有效做法:

关于用户运营的新思维与策略创新,我就概要地介绍到这里,有关具体进行用户经营的策略、步骤和方法,因时间关系,我无法展开与大家沟通。做营销咨询服务二十多年,我发现越是具体操作的方法,越有技术含量。现在只能卖个关子,请大家且听下回分解了!谢谢大家的聆听,下次年会再见!
作者系营销实战专家,华夏基石集团业务副总裁、高级合伙人


评论