文|丁香医生
责编|feidi
随着新型冠状病毒确诊的病例越来越多,个人防护也受到了前所未有的关注。除了戴口罩、勤洗手外,消毒也成为了人们关注的话题。
冠状病毒属于有包膜的亲脂类病毒。就目前的认知来说,它也是最容易杀灭的微生物。
用什么能杀灭病毒?「含氯消毒剂」都有什么?往身上喷酒精可以消毒吗?……
今天,丁香医生帮你好理一理。你要的答案,这篇文章全都有。
不是所有的消毒液都有用:要选对成分,注意浓度

我们把这类使用医用酒精、消毒剂的方法称为化学消毒法。不过对于这次新型冠状病毒来说,并不是所有的化学消毒法都可以杀死它。
有效:医用酒精
使用时要注意:75% 浓度的效果最佳。不要把酒精大量喷洒在婴幼儿和成人身体上,防止酒精过敏;注意明火,防止火灾。
70~75% 浓度的酒精棉片或酒精,不但可以杀死病毒,而且还便宜。
酒精浓度为 70% 的酒精棉片
▼

图片来源:网络
如果酒精浓度过高(例如 90%),需要在使用前稀释至 75% 左右,否则无法有效杀灭病毒。
操作方法:直接使用。手机、遥控器、电脑键盘和各种电器开关、按钮都可以用它来消毒。
有人问了:如果买不到怎么办?
这里提供一个应急办法:75% 以上浓度的白酒也可以用作物体表面的消毒,但效果肯定没有医用酒精好。
强调一下:这是应急的一招,不可长期使用。
有效:含氯消毒剂
注意,不是名字里含有「氯」字,就是含氯消毒消毒剂。
含氯消毒剂指的是溶于水能产生次氯酸钠的消毒剂。但「氯二甲酚」「对氯间二甲苯酚」虽然名字里都有氯,但其实属于酚类消毒液。
在日常生活中, 84 消毒液、漂白粉、含氯消毒粉或含氯泡腾片等都属于含氯消毒剂。直接稀释后装在塑料容器里就可以在进行消毒杀菌。
在购买的时候,一定要仔细看看商品包装和有效成分。
名字里有「氯」,但它不是含氯消毒剂
▼

图片来源:网络
虽然含氯消毒剂的杀菌灭病毒能力强,但刺激性也强。
在使用时,一定要注意避开皮肤和口鼻。请遵守以下步骤:
佩戴口罩、乳胶手套和防水围裙。同时建议佩戴护目镜防止溶液溅入眼内造成伤害;
应在通风良好的区域配置和使用漂白剂溶液;
应有冷水配置漂白剂,热水会影响杀菌效果;
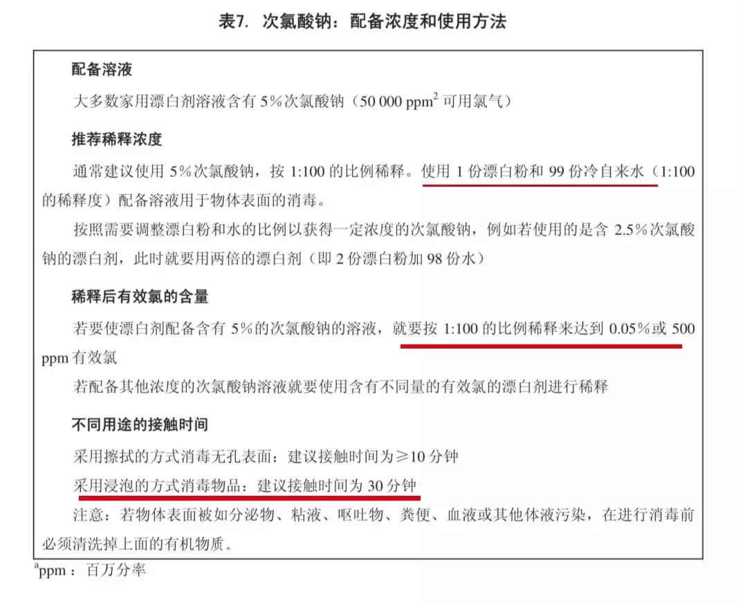
含有 5% 的次氯酸钠漂白剂,其稀释步骤如下图:

图片来源:卫生保健中易发生流行及大流行的急性呼吸道疾病感染预防与控制世卫组织临时指南
最后再提醒一下:
含氯消毒剂不能和洁厕灵同时使用,容易产生有毒气体;也不推荐和酒精同时使用,消毒效果可能减弱甚至可能产生有毒气体;储存应在低温、阴凉处和儿童触摸不到的地方;如有必要,要先使用清洁剂,然后在使用漂白剂消毒之前应对其彻底冲洗。
有效:过氧化物类消毒剂
过氧化物类消毒剂适用范围比较广,其中二氧化氯、过氧化氢、过氧乙酸这三类是代表物质。一定要在稀释后使用。
二氧化氯:适用于一般物体、以及环境表面的消毒、餐饮具、医疗防疫等。
过氧化氢:物体表面消毒:用原液 (按厂家说明) 喷洒,擦拭或浸泡物体表面,作用 20 分钟。
过氧乙酸:一般不推荐家庭使用。
过氧化物类消毒剂杀毒效果好,是一类安全、绿色环保型消毒剂。
不过大多数过氧化物类消毒剂不稳定,长期使用对人和动物眼睛、呼吸黏膜等会有损伤。如果使用,最好选择商业配置的消毒剂。

图片来源:网络
没用:酚类消毒剂和季铵盐类消毒剂
这两类比较常见的是氯二甲酚(PCMX)、苯扎氯铵(BZK)。
根据 UTD 资料显示:已表明医院以及家庭中常用的一些抗菌/消毒溶液对冠状病毒无效,包括氯二甲酚、苯扎氯铵以及西曲溴铵/氯己定等。
注意,虽然名字里有「氯」,但它们真的不是「含氯消毒剂」啊。

图片来源:UpToDate 临床顾问
再次提醒,购买的时候一定要看清楚商品包装上的有效成分!
加热和紫外线消毒,哪个更靠谱?
这两种方法属于物理消毒法,但紫外线消毒并不靠谱。
加热,有效
对于耐热物品,比如餐具、玩具、奶瓶等小物件,煮沸超过 30分钟或蒸汽蒸 5 分钟就可以达到消毒的目的。
紫外线消毒,有效但不推荐
天然的紫外线是太阳光,但由于太阳的照射温度不能达到 56 ℃ ,且日照紫外线的强度达不到紫外线灯的强度,所以晒太阳不能杀灭病毒。
但晒晒被子、晒晒衣服还是推荐的,因为紫外线会让病毒存活时间更短、更脆弱。
有人说了,紫外线灯可以吗?
强度足够的紫外线强度是可以杀灭病毒的,但操作时请注意安全,严格遵守产品说明书;开放紫外线灯时,人与宠物需回避,以免眼睛和皮肤受伤;
在紫外线消毒会存在死角,购买产品时可以选择多灯管的产品,以减少死角。
紫外线照射时,也可能产生臭氧,因此事后需要适当通风,散去臭氧。
新型冠状病毒期间,家里如何做好消毒防护?
如果家里和小区没有确诊的人,不用在家居消毒上特别费心。
因为目前尚无病毒可以随空气远距离传播的确切证据。
换句话说,确诊病患不太可能将病毒传播到很远的地方。因此,对于独门独院的房屋,只要做到人员进出时做好病毒防控,即可有效防控此次疫情。
另外注意如果拿外卖收快递,可能发生接触传播,可以简单对快递和外卖的包装做一下消毒,喷点酒精就好。
如果家里有居家隔离的人或曾接触过疑似患者,就需要严格消毒。
消毒前需要做好基础的清洁工作,然后准备好:
消毒工具:拖把、脸盆、干净抹布、喷雾瓶、胶手套、口罩;
消毒产品:医用酒精、二氧化氯泡腾片或 84 消毒液、酒精棉片。
* 所有消毒用品都需要远离小朋友。
具体可以采取这些措施:
推荐使用含氯消毒剂和过氧乙酸消毒剂,每天清洁、消毒家庭成员经常触碰的物品,如床头柜、床架以及其他卧室家具;
至少每天清洁、消毒浴室和厕所表面一次;
用洗衣机常规洗涤衣物,最好能将水温设定为 60 ~ 90 摄氏度,然后晾干或高温烘干;
戴好一次性医用手套再去清洁和触碰被密切接触者的人体分泌物污染的物体表面、衣物和床品。戴手套前,脱手套后要进行双手的清洁和消毒;
可以对床头柜、门把手、浴室、洗手间、洗手池、桌子等地方进行消毒。
目前,广州市疾控中心在疫情监测中发现:一名确诊患者家中门把手发现了新型冠状病毒的核酸,这是广州首次在外环境中发现。
在这里,丁香医生还是要啰嗦一句:要注意手卫生,一定要认真洗手,做好日常清洁。
期待有一天,疫情患者的数字都将化为零,每个人的生活与前路,也会再次洒满阳光。
愿这一天早点到来。

本文经由 第三军医大学呼吸学硕士 蒋永源、剑桥大学病毒学助理研究员 韩越、上海市公共卫生临床中心医师 林逸骁审核
— 参考文献 —
[1]张文福; 何俊美; 帖金凤; 苏裕心; 任哲冠状病毒的抵抗力与消毒
中国消毒学杂志[M]2020.1.30
[2]Wood A, Payne D. The action of three antiseptics/disinfectants against enveloped and non-enveloped viruses. J Hosp Infect. 1998;38(4):283.
[3]中国疾病预防控制中心, 中国疾控中心提示:病例密切接触者的居家医学观察怎么做?(居家观察篇), 2020-01-25,
[4]科学面对非典——正确使用过氧乙酸消毒液https://www.cctv.com/lm/511/52/83965.htm
[5]张文福;何俊美;帖金凤;苏裕心;任哲冠状病毒的抵抗力与消毒中国消毒学杂志[M]2020-01-30
[6]Version:0.9 StartHTML:0000000105 EndHTML:0000000512 StartFragment:0000000141 EndFragment:0000000472 卫生保健中易发生流行及大流行的急性呼吸道疾病感染预防与控制 世卫组织临时指南
[7]消毒剂那些你不知道的常识https://mp.weixin.qq.com/s/VyMZl79174sXIxoSNN9Ciw
[8]国家卫健委,新型冠状病毒感染的肺炎诊疗方案(试行第四版),2020-01-28,
http://www.nhc.gov.cn/xcs/zhengcwj/202001/4294563ed35b43209b31739bd0785e67.shtml
[9]WHO, Infection prevention andcontrol during health care when novel coronavirus (nCoV) infection issuspected, 2020-01-25,策划 Ant、奥利宝、孙亚飞




评论