文|差评
这周五,差评君正宅在家里喝奶茶,突然看见小黑胖在工作群里发了几条脉脉职言的截图。
点击图片可以看大图▼

大概意思是说,蛋壳公寓资金链断裂,自己员工工资都发不出来了,还裁掉了一批员工。在这几条帖子下面,不少加了 V 的蛋壳公寓员工表示是真事。
在没有确切消息之前,差评君先不带着大家瞎猜蛋壳会不会暴雷了;不过有一说一,差评君估摸着蛋壳的现金流应该是剩的不多了。
这不,这几天蛋壳居然开始借着肺炎疫情的由头,一边收着租客的钱,一边让房东免租,空手套差价。
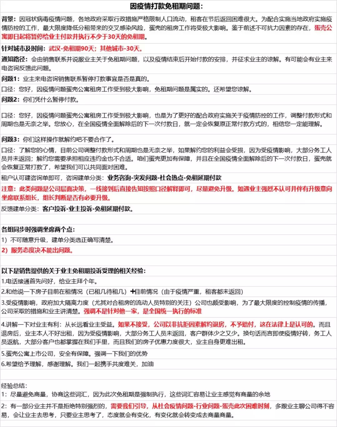
事情是这样的:前几天的时候,陆续有房主接到蛋壳公寓的通知,表示为了配合政府防控肺炎疫情,需要执行不少于 30 天的「 免租期 」。
差评君从相关人士处拿到了一份针对房东的话术,武汉房东的免租期甚至长达三个月点击看大图▼

蛋壳的模式实际就是把房子从原房主那租过来,重新改造装修,之后再按房间分别租给每个房客。所以蛋壳相当于左手拿了房客的钱,右手再交给房东,自己赚个差价。
以往蛋壳都能给房主如约打款,但这回蛋壳直接一通电话甩给了房主:「 为了帮助阻止疫情,我们损失了不少钱,所以这个月就不给你们房租了!」,一点儿商量的余地都没有。

这就有意思了,由于蛋壳公寓和金融机构有合作,有时候分期月付的房租能比正常月付便宜近万元,相当一部分房客都会选择分期月付的付款方式。
但实际上,蛋壳公寓早就从金融机构拿到了一整年的房租,房客每月支付的只是金融机构的贷款而已。


一年的房租早就到手了,蛋壳公寓又因为肺炎疫情损失了什么呢?咱就算是甩锅,也得讲究个基本法吧。。。
这不,愤怒的蛋壳房主们把事捅到了微博上。

顺着这几个在微博上爆料的房主,差评君也加了几个房主的维权群,想看看房主们有什么说法。

和房主们聊了会儿之后,差评君发现,少数有房贷要还的房主情绪比较激动 —— 蛋壳要是这个月不给他们打房费,他们给银行的还款也可能兑不上。
其余的大部分房主也表示不太能理解蛋壳的做法:要真是公司经营有难处,可以和房主们好好商量获得谅解,直接单方面执行算怎么回事,这不是违反合同法吗。
要放在平时,蛋壳当然不敢这么干 —— 可是大家别忘了,一般情况下合同里都会有一条「 不可抗力 」,规定了遭遇不可抗力的情况下,合同可以免责解除。

房主和蛋壳公寓签订的合同里,自然也有这么一条。
然而你说巧不巧,肺炎疫情还真可能算是一种不可抗力!
浙江湖州已经开了头,估计各地也会陆续跟进▼

如果蛋壳也拿到了这个不可抗力证明,不交房租自然就不违法了:房主要是不接受蛋壳的方案,大家解约就好了。
到时候蛋壳非但不用出违约金,房主还得自行负担数万元的房屋装修和折旧成本。
而且蛋壳这次不单单是借着疫情的由头薅房东的羊毛,房客的羊毛也照薅不落—— 蛋壳左手不给房主交房租,右手房客的房租却照收不误!

左手卡着,右手却揽着,据说蛋壳公寓这次沟通了 7 万套房源的房主,只占蛋壳 40 万套房源总量的 17.5% 。
但要是按每套房子月租4000 元算的话,蛋壳相当于一下子截留出了 2.8 个亿的可用现金!
这么大的诱惑下,也难怪蛋壳会搞这么个损招了。

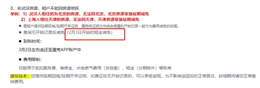
但就在差评君以为这就是全部情况的时候,蛋壳公寓的相关人士又给差评君发了另外一份材料。
原来房客是有补贴的啊。。。
点击看大图▼

按照这份文件里的说法,只要房客晚于 2 月 3 日回到工作地,就好比说 2 月 9 日返回工作地,那么房客就可以拿到总共 6 天时间的房租返现。
差评君的同事询问了一下自己的蛋壳管家,也证实了文件里的说法。

更有意思的是,按照管家的解释,大概前几天的时候他们就收到针对租客的处理方案了,和蛋壳公寓开始大批量通知房东的时间差不多。
然而同事们却纷纷表示没有收到领取补贴的通知,差评君要不是调查了一下这件事,根本不知道还有这项补贴的存在,更别提其他千千万万受此影响的房客了。
相反,有同事前几天还如期收到了金融机构的扣款提醒。

蛋壳有时间给 7 万名房主打电话,却没有时间给房客们群发几条提醒短信?
而且即使补贴了房客,也是卡着房客没回公寓的天数进行补贴,春节没回家的房客们照样没补贴拿;可蛋壳却打算从房主那头直接薅走一个月的房租!
补贴了房客,蛋壳公寓赚小差价;不补贴房客,蛋壳公寓赚大差价。里外都是个赚,简直妙不可言。
是谁想出这么个主意的,我真想给他颁块小奖状。

其实最近一段时间,长租公寓都不太好过。蛋壳公寓也是步子迈太大,一不小心扯着了,和我们前一阵聊过的韦博英语(传送门)情况差不多。
蛋壳公寓5 年时间里疯狂扩张了 13 个城市( 来源:蛋壳公寓 )▼

甚至光是去年前三个季度,蛋壳公寓就亏损了整整 25 个亿,搞得不得不靠赴美上市来回血!上市之后又遭遇了破发,情况的确是不太好。
蛋壳公寓母公司上市即破发▼

而蛋壳这次的「疫情免租 」也被郑州一家长租公寓「 米兜 」学了过去,而且米兜直接把免租期定成了「疫情期间」,也不知道到底想赖到什么时候。
比蛋壳玩的还狠▼

不过你渡过难关,也不是这么个渡法。人家个体房东都知道,要在疫情期间对房客进行补贴,怎么到了这些大的租房平台上,钱全都进到了自己的口袋?

差评君在房主群里待了大概有几个小时,在这段时间里,不少情绪激动的房主都亲自上阵,联系物业给自己的房子断水断电,以此要挟蛋壳方面进行交涉。
拿了房东钱的是蛋壳,但最后遭罪的确是老老实实付了房费的房客,这叫什么事。
好在,差评君快写完这篇文章的时候收到了一些房主的消息:蛋壳迫于网上舆论的压力联系了部分房主,表示可以把免租期从一个月减少到半个月或者更短,一切都好商量。
差评君从房主手里拿到的通话录音▼

蛋壳也对外发布了声明,表示会对武汉房客进行补贴,会和房主再次协商。

合着只要会喊会闹,就不用被克扣房租;合着事情闹上了微博,主动对武汉的房客进行补偿。
所以那些心思善良,早前答应了你们免租要求的房主怎么办?那些不在武汉,也没有刷到微博的那些房客怎么办?
免租期本来就不合理,别说从一个月减少到半个月了,就是减少到一天都不合理!这种特殊时期趁火打劫的行为,还是收手吧。
不说别的,房主们的房贷,你蛋壳公寓能商量银行免了吗?
图片、资料来源:
羊迪,《 我进入了蛋壳业主维权群,信息量好大 》
东方财富网,《9 个月亏损 25 亿,蛋壳公寓租金贷占比超红线 》
三言财经,《自如蛋壳青客集体逼房东降价,还得赔 3 万装修费,长租公寓怎么了?》
部分图片来自网络



评论