文|黑板洞察
教育部2018年统计显示,我国2018年学前教育入园儿童1863.91万人,义务教育阶段招生3469.89万人,而学龄前、小学、中学三部分人群恰好构成了目前少儿编程教育课程的核心用户。
潜在的庞大用户的基数与政策及资本支持都在预示着的少儿编程赛道正在面临一场前所未有的机遇与变革。黑板洞察通过收集整理了整个行业210个少儿编程项目资料以及近10年来的国家政策和行业资料想通过这份报告解答几个问题:
少儿编程如何定义,有何起源?
行业发展现状如何?哪些因素影响了行业发展?
业务如何分类?行业标准如何构建?
赛道未来有何展望?
01、少儿编程定义
少儿编程一般针对的是小学及以下幼儿设计的编程模式,把原来复杂的英文代码编程语言转换成图形化的语言,以指令化,模块化方式让游戏,情景动画,积木构件的形式呈现。旨在孩子九大能力的培养:观察力,想象力,创造力,逻辑思维力,问题解决,空间思维,判断性思维,序列与条件,调试操作能力。
02、少儿编程起源
广义上来讲,少儿编程真正的起源来自于Logo语言之父、构造主义(Constructionism)学习理论的提出者——西蒙·派珀特(Seymour Papert)教授。
派珀特教授专门为孩子发明了LOGO语言,1967年从LISP语言的基础上发明。
与一般的计算机语言不同的是,LOGO语言输出的结果是几何图形。应用到教育领域后,孩子就可以通过编程的方式让计算机程序变得看得见,摸得着,拥有图形化的展现。派普特也由此被称为“少儿编程之父”。
之后美国麻省理工学院的米切尔·瑞思尼克把派珀特教授的LOGO语言改良,在LOGO语言的基础上推出了以图形化为主的新一代少儿编程语言,这种语言就是现在最主流的语言——Scratch编程语言。这个语言解决了很多人想要学习编程但是却无从下手的问题,积木式和图形化的编程方式更加容易让人理解,让少儿参与编程变为了真正的可能。
国内引进少儿编程这一概念初期一直处于不温不火的状态,整个行业也在寻找自己的定位和市场,但在2017年经历了一大波资本爆发后,国内的少儿编程企业也随之兴起……
03、为什么少儿编程开始蓬勃发展
科技和人工智能的发展,编程是人类与人工智能对话的语言,未来少儿成长的过程中离不开编程。
细化编程课程分类让用户有了更多选择
少儿编程囊括了编程游戏启蒙、可视化图形编程等一系列的早期编程思维引导课程。
目前市面上能符合这一条件的主流编程类课程可谓是数不胜数。而普遍不了解少儿编程课程内容的家长也很容易将少儿编程和小孩子写代码划等号。这也在一定程度上反映了少儿编程目前的市场仍处于待开发状态,暗示了行业巨大的潜力。
通过定义我们得到少儿编程课程的范畴划分,目前市面上通常将乐高、Scratch、python、C++奥赛课程统称为少儿编程课程,狭义上更多的少儿编程教育将Scratch编程作为主要的编程教学目标,不少以应试教育为核心目的的机构将C++奥赛课程作为学习重点。
四类少儿编程课程分别应对了少儿编程课程C端的四类需求,乐高教育侧重兴趣培养,孩子可以先从不能动的乐高积木搭建开始逐步接触乐高机器人编程。
Scratch则侧重孩子编程思维的养成,也是目前市面上应用最广泛的少儿编程软件,采用了图形化的编程模块,将编程语言进行具象化处理,让孩子们更轻松的理解编程的表层含义。
Python作为Scratch与C++的过渡语言相对适合中学教育阶段的孩子进行学习,也常作为Scratch学习有所收获的孩子进行进阶的学习语言。
政策扶持成了产业第一生产力
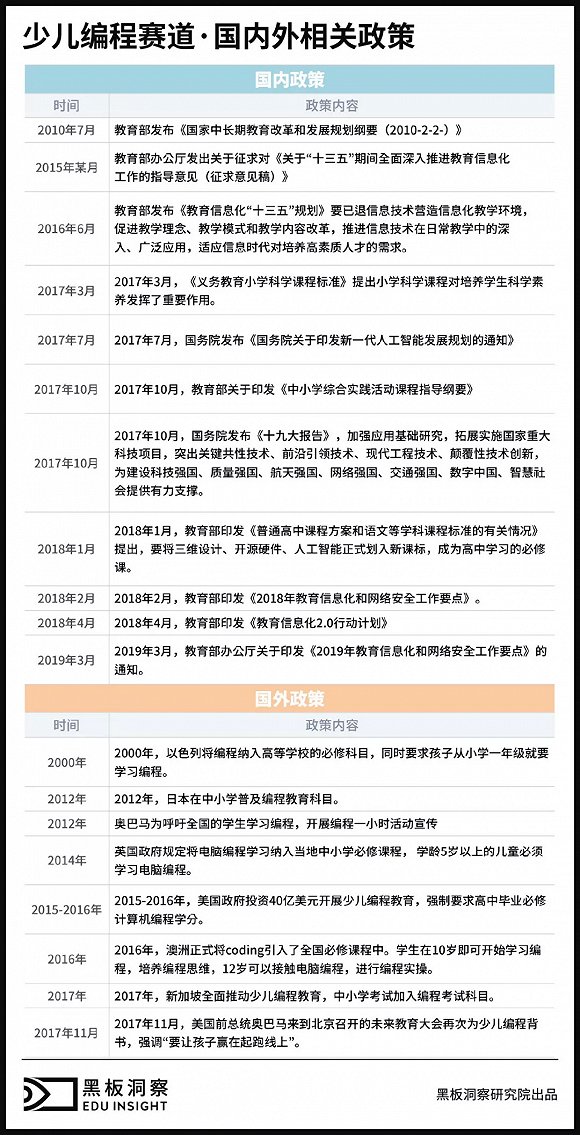
作为社会建设的基础行业,教育一向深深受到政策调整的影响。拥有编程信息技术扶持政策的省份,其信息技术发展也会显著快于其他省市地区。少儿编程之所以能够在今天的教育行业中受到重视,离不开政策的支撑扶持。

从政策不难看出,今天的人工智能发展对于数字人才的需求与日俱增,而当前的教学模式在高新技术产业的发展与人才培养上很难达到时代的要求。新技术,新人才面临刚出高校门就与当前社会脱节。随着目前技术趋势与产业机构的调整,培养全新的信息科技技术人才势在必行。
消费环境升级
随着80后、90后人群步入结婚生子的阶段,这两代人已经成为儿童消费的重要推动力,新生代妈妈的超强消费意愿和较高文化程度,使得他们对于儿童教育培训也更为重视。儿童消费也正在升级,可支配收入的增加,使得新生代父母能够负担高价、高质的产品。另外新生代父母育儿观念的国际化,更容易接受新鲜事物,这对于少儿编程的发展也是一个利好。
资本注入,产业焕发生命力
据黑板洞察统计,截止2019年年末,已有70项少儿编程项目完成了不同程度的投融资或上市。其中不乏核桃编程、极客晨星、编程猫等一众少儿编程项目,在行业赛道上策马扬鞭。



04、少儿编程机遇之外的挑战
1. “减负”下的政策压力
教育部等八部门关于印发《综合防控儿童青少年近视实施方案》的通知下发,要求:控制电子产品使用。家长陪伴孩子时应尽量减少使用电子产品。有意识地控制孩子特别是学龄前儿童使用电子产品,非学习目的的电子产品使用单次不宜超过15分钟,每天累计不宜超过1小时,使用电子产品学习30分钟~40分钟后,应休息远眺放松10分钟,年龄越小,连续使用电子产品的时间应越短。
将少儿的视力保护放在极其重要的地位,且纳入政府考核范围,这对少儿编程行业的发展会造成极大的影响。
2. 梯队逐渐拉开差距,后续公司很难拿到投资

少儿编程赛道第一梯队公司共有8家
在黑板洞察统计的210家少儿编程公司中,有139家没有任何融资记录的披露,其中已经披露的70家公司中,已经有项目跑到了B轮和C轮的阶段了,各个融资阶段的公司数量已经逐渐拉开了差距。从马太效应的角度来说,目前这个行业已经有一些项目跑了出来,后面的公司(尤其是没有任何融资记录披露的公司)如果不能打磨好自己的商业模式,没有稳定的现金流来支持的话,是很难拿到钱的,也让公司在后续的运营阶段中埋下巨大隐患。
3. 课程体系良莠不齐和师资依然存在缺口
从目前软件编程教学的角度来讲,大多数少儿编程公司推行的软件课程体系主要参考美国少儿编程课程体系标准之一的计算机教师协会K12 计算机教育标准。
而教育巨头在少儿编程上的布局都愿意与美国优秀玩家合作,相比其他教育培训市场,国内的少儿编程市场仍然处于早期阶段,少儿编程行业的玩家数量和规模都较小,许多公司仍在摸索课程体系和尝试不同的商业模式,课程体系是行业能够持续健康发展的根本,但是目前仍然处于良莠不齐的状态,并未形成一个相对统一的标准。
少儿编程作为一个新兴的产业,编程项目老师的人力成本高已成为全行业的共识,少儿编程教育的老师不仅需要具备编程能力,还需要具备教学督导的能力,目前行业中的老师招募、培训、储备的并未形成较为完善的体系,优质师资非常匮乏,没有统一标准,导致行业鱼龙混杂。一旦行业进入高速发展,师资问题一定会集中爆发成为主要矛盾,教学效果无法得到保障,教师数量缺口难以填满。
4.市场仍需教育,非刚需效果难评估
少儿编程与传统教育相比较,最后的反馈和评价体系并非标准化的,且尚未形成统一的评价标准。需要老师和学生之间进行课堂交流、项目汇报、项目跟踪、自我评估。目前虽然有政策的倾斜,但是依然没有和应试教育直接挂钩。绝大多数家长对少儿编程的概念并不是非常了解,市场依然需要培育,绝大多数抱着“可以尝试了解”的心态,态度较为谨慎,市场培育的过程应该不会很短。
5. 跨行业而来的竞争对手的狙击
少儿编程的赛道竞争已经逐渐进入了白热化的阶段,除了本身就是做少儿编程业务的公司以外,还有一些教育、游戏、硬件相关的大型企业也陆续开始入场,试图通过品牌和资本的优势在这个市场分一杯羹。
除了这些企业以外,黑板洞察认为K12阶段的英语培训和在线辅导公司更值得注意,一方面他们有较为成熟的品牌影响力,另外一方面转化用户的边际成本较低,在资本的助力之下打法更为凶悍。一旦他们所在的行业的天花板达到之后,跨界进入少儿编程属于必然的阶段,而我们了解到的是目前已经有少儿英语培训公司切入到少儿编程领域了。
05、少儿编程的业务分类

线上or线下:

在梳理的过程中我们发现,少儿编程第一梯队的公司几乎没有只做线下模式的企业了,以编程猫、童程童美等为代表的企业均以线上线下相结合的授课方式,值得注意的是核桃编程可能是唯一的线上模式的少儿编程的企业。

1V1 or 1VN:

目前市场上的培训课基本上有1V1或者一对多的小班课两种模式。1V1教学效率高,其教学时间灵活,内容个性化定制,小班课课堂互动形式更加丰富,更容易调动学生学习积极性。
我们还看到了“AI人机双师互动学习系统”的应用实现了突破,目前编程学习的正误判断能力已达到100%,而反馈指导信息正确率也能达到70~80%。通过配套的AI数据采集、分析,系统可以得出更适合孩子的编程学习方式,优化人机交互,增加学习趣味性。而AI也是实现大规模因材施教与教育均衡发展的唯一解。AI老师能够最大程度的降低成本,在课程的售价方面降低用户的负担,普惠到更多的人群。
toB和toC
用户基数大,但市场分散,获客成本相对高昂。相比较toC的火热,toB似乎还处在一个蓄势待发的阶段。toB的业务现在主要是会为学校和培训机构提供教材、师资培训等内容。公立学校内的少儿编程教育还没有普及,学校层面在逐步引入少儿编程的课件和一些相关服务,市场预测,随着政策的不断加码,未来学校对于少儿编程的投入与引进有可能扩大至整个少儿编程授课解决方案。
06、少儿编程的标准
高考蹊径,少儿编程步入家长视野
信奥赛是中小学生的编程竞赛,全称是,全国青少年信息学奥林匹克联赛(National Olympiad in Informaticss,简称NOIP)。
按竞赛级别可以分为省级联赛(NOIP,初赛每年10月,复赛每年11月)、全国竞赛(NOI,每年7、8月)和国际竞赛(IOI,每年7、8月)。
它由教育部和中国科协委托中国计算机学会统一组织,按照难度不同分为普及组、提高组,分别面向初中和高中阶段的学生,获得提高组复赛一等奖的选手即可免试由大学直接录取。
但在2019年中NOIP已经被举办方暂停,同时发布了CSP-J(入门级)与CSP-SS(提高级)的认证内容,来进行非专业级别计算机科学基础能力认证。
全国等级考试出世,少儿编程迈出正规化步伐
在2018年中国电子学会与北京大学,腾讯公司经签约后联合推出了全国青少年软件编程等级考试。全国青少年软件编程等级考试分为预备级(图形化1-4级)、正式级(代码级1-10级)、Python语言(1-6级),其中预备级侧重Scratch图形化编程,正式级侧重C语言代码编程。以预备级为例,预备级基于 scratch 编程环境制定,以实践应用能力为主要考核内容,将考核标准分为四个等级,从初步掌握编程到理解并使用链表、函数和多线程,逐步提升,评估学生的编程知识、技能水平。
07、资本市场
对于企业的催生发展而言,除了政策扶持以外,资本的注入也十分举足轻重。
2019公认的资本寒冬的时代背景下,仍有33家投资机构在少儿编程赛道上“押资下注”。部分投资机构也对同一家公司进行了多次注资。

三位来自不同投资公司投资人也就少儿编程赛道道出了自己的看法:
华兴新经济基金管理合伙人 杜永波
现在大家普遍有一个共识,认为未来我们会进入一个人工智能时代——要不就是去迎接和拥抱这样一个时代变化,做价值使用者去驾驭这个时代,要不就会被时代疏离。中国历来重视教育,人人都希望自己的孩子能够抓住这个时代,而素质教育的未来,少儿编程必不可缺。有的家长说我的孩子也不当程序员,为什么学编程。但实际上让孩子学编程,是为了训练和提高孩子的逻辑思维能力,不只是为了掌握编程工具,用它来谋生。少儿编程是非常大的赛道,有非常光明的未来,而我们要投资未来。
第二点,像美国、日本等国家已经开始把少儿编程纳入中小学教育体系了。中国也出了一些政策通知,在中小学推广少儿编程,甚至一些省份已经开始把编程纳入高考的范围,我们也相信随着时间的推移,会有越来越多的城市加入到这个行列。眼下我们觉得少儿编程的赛道到了一个爆发点。
我们看好核桃编程AI教学+真人服务的商业模式,因为编程学科内容标准化高,非常适合机器来教学,这样可以突破传统真人优质教学的供给瓶颈,大大提升服务质量。同时能够有效降低产品成本,降低成本就会降低对用户的售价,就能够让更多的孩子在这上面学习,减轻家长的负担。核桃编程精品课付费学员量已经处于行业领头羊位置,除了模式原因,其在教研、产品、服务、市场品牌等各环节都具备强大的竞争力。我们相信在公司优秀创始团队带领下,核桃编程会保持长期的行业领先优势,攫取更大的市场红利。
北塔资本投资总监 李逸飞
我个人觉得少儿编程赛道已经进入到了中场阶段,目前头部的企业已经出现,赛道前三名占据市场的份额已经比较高了。而中后段的企业,目前也遇到增长乏力的问题,甚至出现裁员和亏损、倒闭的情况,所以目前我觉得整个赛道属于中场竞争的局面。
但是我依然认为这里面有很大的创业机遇。第一、我觉得目前这个少儿编程还是处于市场的中场偏早期的阶段。比如说TO B,这个领域里面可能还没有出现比较大的玩家。比如说体制内如何去用这种优质的教育资源和平台,然后能够进入到学校,这里可能还是有比较大的创业机会。
第二、我觉得少儿编程可能还存在有向高端市场包括人工智能机器人延伸的趋势,因为目前我觉得编程是所谓人工智能教育或者AI教育的前哨和基础。
第三、少儿编程可能会作为像编程加项目制学习或者编程加机器学习等这种做少儿化创造性培训的机会。参考像iGEM这样的合成生物学竞赛中比赛。通过竞赛去带动培训,然后通过培训再去提升竞赛的水平,就会使得这个赛道慢慢的兴起。
最终我会觉得像编程教育公司,可能未来都不会成为完全纯粹的一个编程培训公司,头部公司会成为一个集编程教育平台加优质内容,加培训和优质师资的这样一种就是综合性的竞争的品类。所以,我觉得这个赛道的头部公司走向上市,或者成为一个大的公司的几率都非常高。这个赛道里面,我觉得现在依然存在着非常多的创业机会。
高瓴资本创投业务合伙人 王蓓
在不同的投资阶段其实有一个主题是我们一直长期持续投资的,这个赛道就是教育。这与高瓴资本长期价值投资的理念相关,多年来我们在早期创投领域深耕布局,去寻找并支持那些具有高成长性、创新型的早期初创企业,并帮助他们成长为未来的行业领袖。在素质教育赛道,编程是一个比较新的方向,它是一个学科,也是逻辑思维的一种延伸。少儿编程对于孩子的发展来讲是受益终身的。随着更多中国家庭关注素质教育、注重思维培养、认识编程重要性,少儿编程将会成为未来全球教育发展的一个重要方向。
我们一直在寻找能够普适性,让全中国所有的孩子都可以接受到优质内容的公司。核桃编程是我们看到一家,无论是从教学理念、产品,还是对孩子的关爱与服务上面都非常回归本性的公司。核桃编程透过创新模式驱动着整个行业进步,这与我们对于中国教培行业可持续发展理念一致。核桃编程的AI人机双师不仅破解了行业根深蒂固的师资问题,更赢得了口碑效应,短短两年时间在规模、融资、技术上连续创造了新的记录。
结语
少儿编程发展的今天依旧处于资本领跑的状态,产业都在向着更大更好,更全面的方向发展。但行业“天花板”始终难以突破,投资者的疲软让行业整体呈现下滑趋势。想要冲出现有少儿编程“围城”困境,仍需企业自身加速推广项目,从产业发展倒逼社会市场规模,让政策接管行业代替资本成为最坚实的产业基柱。
比起越来越多的微小企业进入少儿编程领域,我们更希望看到行业巨头能持续发力,开拓新领域,寻找新机会。跨界狙击,改变市场格局等竞争压力之下,少儿编程行业也在这些一次次捶打中也变得令人期待。


评论