文|子弹财经 许芸
责编|杨博丞
1、挣扎
“目前只能在家里待着,没有任何收入。”
因疫情突袭带来的“连锁反应”,KTV老板杨兵不仅要面临几个月没有正常客流的事实,同时还要承担所有损失。
德江好声音量贩KTV是杨兵的心血。和往年一样,他在年前便备好了一直到正月十五所需的酒水、水果、小吃、员工餐所需食材等货品。但爆发的疫情和停业通知,让杨兵很惊愕,他不得不关闭KTV,但对于一些不能久放的水果和食材,杨兵只能选择丢掉。
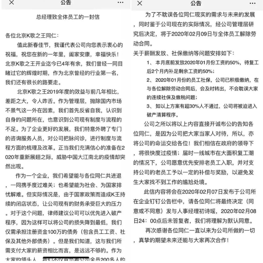
同样是KTV行业,北京K歌之王在2月8日宣布全体裁员的消息传遍整个行业。K歌之王内部信中写道,“北京K歌之王2019年度的效益与前几年相比,差距之大,令人咂舌。”

早在疫情爆发之前,K歌之王在经营上就已经出现了问题,只是疫情的来袭加剧了它垮塌的速度。
K歌之王也曾试图自救:为了更好地发展,特意外聘了专门的咨询服务人员,对公司把脉问诊,进行制度与流程方面的梳理及改革。计划在2020年大干一场。而一张停业令的到来,让K歌之王在财务上承受巨大的压力,加速了它的“死亡”进程。
K歌之王决定于2月9日与全体员工解除劳动合同,并给出薪酬发放、社保缴纳的方案,如有超30%人不通过,公司将被迫进入破产清算程序。
据大众点评显示,位于北京市工人体育场北路的K歌之王,在北京娱乐会所热门榜中排名第一,人均消费2100元,定位于高端KTV品牌,其曾因王思聪一晚消费250万而意外走红。
即便有王思聪前来消费,K歌之王最终也没能逃过衰落的命运。

随着近年传统KTV经营受同质化、版权费用及房租费用上涨等因素影响严重,加之全民K歌、唱吧等线上K歌平台,以及依托互联网诞生的唱吧麦颂、WeSong等新型KTV都在抢占娱乐消费市场份额,传统KTV行业受到冲击,逐渐入冬。在北上广等地,钱柜、乐圣等昔日KTV行业的领军品牌,很多门店悄然停业关闭。
传统春节,消费者聚会、娱乐需求旺盛,原本是KTV、酒吧等高聚集性线下娱乐业赚钱的最好时机。然而今年,突如其来的疫情几乎颠覆了一切。
停业,是摆在娱乐行业面前的命令,本可以在春节期间大赚一笔的KTV、酒吧等线下娱乐业却在疫情面前停下了脚步。
随着全国的疫情防控工作进一步加强,人们减少出门聚会,但娱乐项目并非完全终止,线上KTV流量在此期间猛增。
因此,传统实体KTV不断面临线上K歌、短视频平台以及线下新型KTV的冲击,一批扛不住资金压力的KTV企业已在倒闭的边缘挣扎。
当前,虽然各地政府关于缓解中小型企业经营困难、支持企业渡过难关的多种措施正陆续出台,但对于KTV行业的从业者而言,这个寒冬或许还要苦熬一段时间。
2、熬冬
这场全国性疫情,在一夜间打乱了人们的计划,“让人没有一点点防备”。
春节期间,原本该是杨兵最忙碌的时候,但今年春节前,杨兵的KTV所在地派出所发布紧急通知:为了防止新型冠状病毒肺炎疫情蔓延、传播,各娱乐场所、网吧、KTV、洗浴中心一律停止营业,否则一律永久性关停。次日,县里也下发了娱乐场所一律关闭的通知。
杨兵只好和全国千千万万的线下娱乐业老板一样,关门歇业。“1月22日,我就已经通过电话、短信收到了关于停业的通知,没有办法只能停业。”
杨兵告诉「子弹财经」,平时他的KTV每天营业额在一万元左右,春节期间(正月初一到十五)每天的营业额大概在一万三千元左右。
春节期间,物价通常会有一定程度的上涨,原料供应也远不如平日方便,商家往往都会提前备货。杨兵早在年前就已经将这些货品备齐,而爆发的疫情和突然发来的停业通知,让杨兵不仅失去了收入,还面临成本损失。
目前,杨兵的KTV有近20名员工,当「子弹财经」问及“停业期间是否会支付员工工资?”杨兵表示,“之后政府怎么安排,我们就怎么支付。”
对于停业期间的各项损失,杨兵为「子弹财经」算了一笔账。“KTV每个月的房租是2.5万元,这只是成本方面,还没有算营业额,从停业到正月十五元宵节,损失大概在10万元左右。”杨兵说道。
停业后的杨兵无处可去,只能在家里待着。公司停业,员工无法复工,收入也无法保障。“目前只能在家里待着,没有任何收入。现在还在等候通知,(再开业)可能要等疫情过后了。”杨兵对此很无奈。
老板承压至此,普通员工也受到不小冲击。在疫情爆发前,周驰同时做着两份工作:白天在中国邮政送快递,晚上到一家KTV上班。
“目前KTV还没通知什么时候能上班。”周驰对『子弹财经』说,KTV停业后,他只能冒着风险送快递,收入少了一半,但相较于其他没有“副业”的同事,他的境况已经好了许多。
「子弹财经」走访德江县城内多家KTV发现,目前这些店铺基本都是闭门谢客的状态,大门上贴着停业通知和封条,我们曾试图联系业主,但拨打电话基本都处于无人接听状态。

相较一二线城市,小县城近年来由于经济的改善,消费者对线下KTV等娱乐业的需求仍在不断提高,并且KTV企业竞争压力、运营成本也相对更小,但在全国性的疫情面前,行业内大小企业均面临同样困境。
这个春天,KTV里一片寂静。
3、机会
不过,在这样寂静的春天里,仍然会孕育新的生机。
随着县城经济逐渐发展,人们的消费水平也在不断跃升。“95后”消费者周欣欣告诉「子弹财经」,县城人士虽然工资不是很高,但消费能力并不低。
“白天去KTV的话一般按小时收费,到了晚上就需要满足最低消费或者买断包房消费。目前年轻人最爱去的KTV是芒果纯K。去年堂弟过生日,在那里买断一个中包一晚上的消费,花了2000元。在县城,这个价钱接近部分人一个月的工资。”周欣欣说。
周欣欣在深圳一家古风影楼做化妆师,往年春节期间的夜晚,她基本在酒吧、KTV和朋友聚会。而今年爆发的疫情,让她既无法返程复工又不能出门,只能宅在家里,靠玩游戏消磨时间。
事实上,由于不能出门,很多人无法正常复工复学,这也相继催生了线上办公、在线教育、线上娱乐等板块的火热。因而导致线下KTV与短视频、线上K歌平台用户群体高度重合。
“再不上班我都会做凉皮了,再不上班我都会做烙饼了……”段子手们在这些娱乐平台中展现着各自的才华,但同时这样的事情也在我们身边不断上演。因此,宅在家中,一部分热衷“边唱边跳”的人,被抖音、快手等短视频平台“夺走”。
年近50岁的江晨,生活里的一大爱好是和一群朋友去KTV唱歌、跳舞,在疫情爆发后,KTV被叫停营业。此后,她将大量的空闲时间用在了抖音上,拍视频、学唱歌,跟着抖音里的视频跳健身操……
和江晨一样热衷于抖音的,不乏年近70岁的老年人。在防疫工作越来越严格后,无法去公园拍视频的她们,将阵地转移到了人烟稀少的山上。

“她们精力太充沛了,一拍就是一天,我受不了了。”“00后”严程程吐槽道。她是快手重度用户,春节期间,她每天在快手发布1-3条视频,手机里还有大量视频待处理。
据易观千帆数据显示,1月26日-30日5天时间里,快手用户的使用时长稳定在45700万小时左右,抖音用户的使用时长稳步增长至45986万小时,均创下1月最好成绩。
另据时代财经统计,1月26日-30日快手和抖音用户的日均使用时长较节前(1月1日-23日)增长近1亿小时。
这对于线上K歌平台来说无疑是一件好事,它们也开始抓紧营销机会,迎来了一波流量小高潮。
1月28日,全民K歌宣布推出“足不出户过新春,明星歌房送温暖”活动,邀约艺人空降在线歌房、为用户领唱新年祝福歌曲。此外,还提供了免费的7天会员体验券。
对于热爱唱歌的人而言,没有了线下KTV,类似唱吧、全民K歌的在线K歌平台也足以满足部分需求。
不过,在K歌爱好者杨振看来,在线上K歌平台唱歌,交互感太弱,“没有朋友在旁边吵吵闹闹,唱起来终究还是少了点感觉,还是KTV唱着带劲儿。”
说着,他将家中尘封多年的DVD影碟机、话筒和音响重新连接上,选了一首《明天会更好》唱了起来。
“让我们期待明天会更好。”
注:应被访者要求,周驰、周欣欣、江晨、严程程、杨振均为化名。
配图来自「子弹财经」图库,摄影/ 许芸


评论