2月24日,首个调整住房贷款政策出台!

浙商银行下发调整个人贷款通知,对非“限购”城市,各分支机构可根据当地“限购”“限贷”和监管政策情况,将非“限购”城市居民家庭购买首套个人住房的首付贷款比例从原来的三成(30%)调降至二成(20%)。
目前浙商银行在江苏的网点在南京、无锡、南通、泰州、常州、盐城、扬州、苏州、徐州、淮安等城市。

江苏13城市限购政策如下:

就江苏来看,连云港、宿迁、盐城等城市没有限购,刚需买房人将迎来巨大利好!
近期各地楼市动作频频。

南宁
允许144平以内第二套住房使用公积金贷款
2月23日,广西南宁住房公积金管理中心网站发布《关于调整住房公积金贷款有关政策的通知》,对南宁市住房公积金贷款政策予以调整,与2017年颁布的购房政策有较大变化。

原政策:名下有1套或以上住房,不能申请公积金贷款。
调整后:名下只有1套房,且房屋建筑面积在120平(含)以内的,可以申请公积金贷款,但是二套房建筑面积不能超过144平。
原政策:不允许第二次申请公积金贷款。
调整后:已经使用过一次公积金贷款,并且已经结清,目前没有房或者唯一住房建筑面积在120平(含)以内的,可以申请公积金贷款,但是二套房建筑面积不能超过144平。
原政策:购买棚户区、危旧房改住房(仅限还建户购买还建房)申请第二套住房或第二次住房公积金个人住房贷款的,首付比例应不低于50%。
调整后:符合申请条件的职工及家庭,第二套住房或第二次住房公积金个人住房贷款的,首付比例不低于40%。
原政策:公积金贷款利率3.25%,最高贷款额度60万元。
调整后:二套或二次申请公积金贷款,贷款利率调整为同期住房公积金个人住房贷款利率的1.1倍,也就是3.575%,最高贷款金额为50万元。
河南驻马店
全国首个降首付并给予购房补贴
2月21日,河南驻马店市政府下发《关于进一步规范促进房地产业平稳健康发展的意见》,共发布17条举措,包括降低公积金购买首套房首付比例、提高公积金贷款额度、给予购房补贴,最大限度减少疫情带来的冲击。

从购房者方面,《意见》中指出,要发挥住房公积金支持作用。
一是调整住房公积金贷款额度。由45万元提高到50万元;
二是调整住房公积金贷款首付比例。最低首付比例由30%下调为20%;
三是大力推广住房公积金组合贷款业务;
四是免收抵押登记费用。
此外,对在市中心城区、各县城区购买首套居住房屋的给予补助。补贴资金由受益财政承担,中心城区补助资金按属地税收受益比例由市区两级分别按50%承担。
各类人才补助标准为200元/㎡;
大中专以上毕业生补助标准为150元/㎡;
农民工补助标准为100元/㎡。
马鞍山
首套房补贴再延期一年并享购房补贴
2月18日,马鞍山市正式对外发布,对所有在马鞍山首套购房家庭,提供补贴政策有效期一年!最高补贴总房款的1.5%!

通知中指出:
1、对个人在本市市区购买90㎡及以下普通住房(含二手住房),且该住房属于家庭(成员范围包括购房人、配偶以及未成年子女,下同)唯一住房的,给予购房人商品住房价值或存量房(二手住房)核价单核定价值1%的补贴。
2、对高层次人才(具有大学本科及以上学历或中级及以上专业技术资格或技师及以上职业资格的个人)在本市市区内购买90㎡至144㎡普通商品住房(不含二手房),且该住房属于家庭唯一住房的,给予购房人商品住房价值1.5%补贴。
3、不限制外地户籍
南京
三大方面”解禁“房地产
而在南京,政府分别从土地政策、落户、复工三大方面,促进房地产市场恢复生机。
土地政策方面,2月13日,南京发布《关于疫情期间土地出让合同履行有关事项的通知》,推出延迟缴纳土地出让金、延迟开发、竣工等六项举措。明确在疫情一级响应期间企业可延迟缴纳土地出让金,最长可延期至疫情一级响应结束后的33天内。
落户方面,在《关于支持企业组织返宁务工人员有序来宁复工的通告》中表示,对符合《南京市积分落户实施办法》中规定的落户申请条件的复工企业返宁务工人员,给予一次性落户积分12分的奖励,并对落户事项加快办理。
复工方面,2月20日,南京市住房保障和房产局发布了关于有序恢复商品房销售的工作方案。其中对于疫情期间售楼处开放以及如何开盘等问题作出了规定,并且3月底前开盘计划也得到曝光,共涉及41家项目6947套房源,不乏如华新城、河西金茂府、葛洲坝南京中国府、仁恒江湾世纪等热盘。
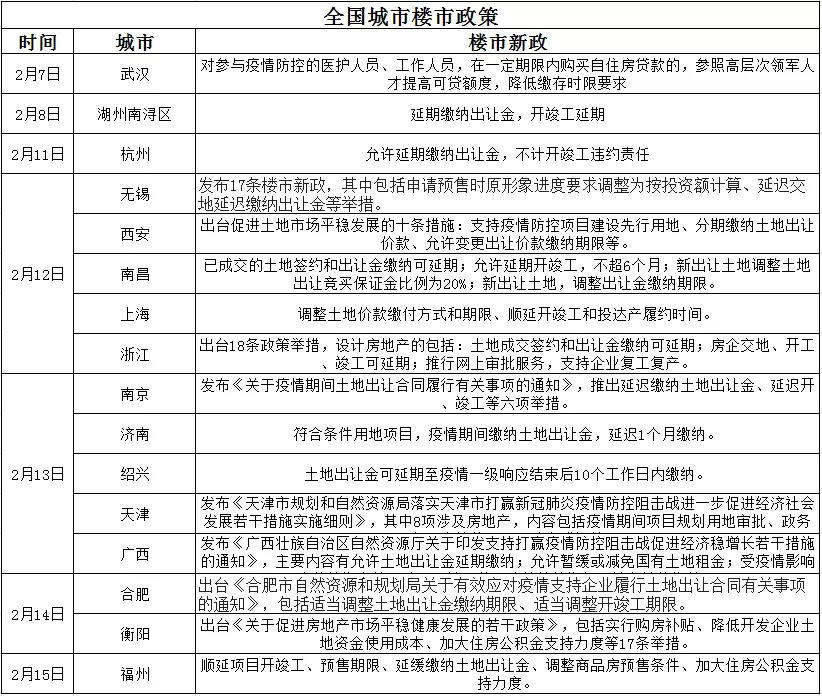
从2月初开始,武汉、杭州、无锡等多省市连续出台涉及房地产或专门针对房地产市场的政策,政策主要围绕土地出让、开工竣工、公积金等层面。





评论