正在阅读:

再作部署!习近平主持召开中央政治局常委会会议

扫一扫下载界面新闻APP

再作部署!习近平主持召开中央政治局常委会会议

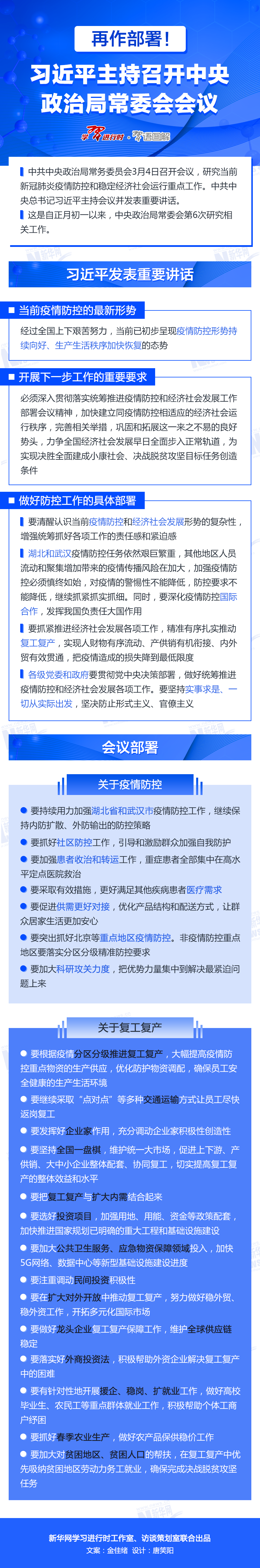
习近平指出,经过全国上下艰苦努力,当前已初步呈现疫情防控形势持续向好、生产生活秩序加快恢复的态势。

来源:新华网

原标题:再作部署!习近平主持召开中央政治局常委会会议

最新更新时间:03/05 20:52

本文为转载内容,授权事宜请联系原著作权人。

评论

暂无评论哦,快来评价一下吧!

下载界面新闻

微信公众号

微博

再作部署!习近平主持召开中央政治局常委会会议

习近平指出,经过全国上下艰苦努力,当前已初步呈现疫情防控形势持续向好、生产生活秩序加快恢复的态势。

来源:新华网

原标题:再作部署!习近平主持召开中央政治局常委会会议

最新更新时间:03/05 20:52

本文为转载内容,授权事宜请联系原著作权人。