文|胡言
2020年3月16日,有业主爆料称,福晟集团前滩海悦华庭未能在合同约定的2020年2月28日按时交房,构成违约。
据资料显示,前滩海悦华庭北至海阳西路、东至杨思西路、南至高青西路、西至江高路,位于前滩板块的东南角。项目由1幢办公和2幢住宅楼组成,此次交房涉嫌违约的就是其中一套住宅楼宇。
2020年2月26日,福晟集团发布《顺延交付期限通知书》,通知称随着疫情蔓延,多地启动重大突发公共卫生事件一级响应、明令企业推迟复工等多项防控措施。前滩海悦华庭项目工程也因此进展缓慢,将根据疫情防治情况依法合理顺延。
两天后,福晟集团发布书面回复函,强调与房屋验收工作相关的政府部门都推迟了节后复工的时间。不仅如此,还称前滩海悦华庭住宅的建设工程已基本完成,只待农民工返回进场完成工程收尾工作。
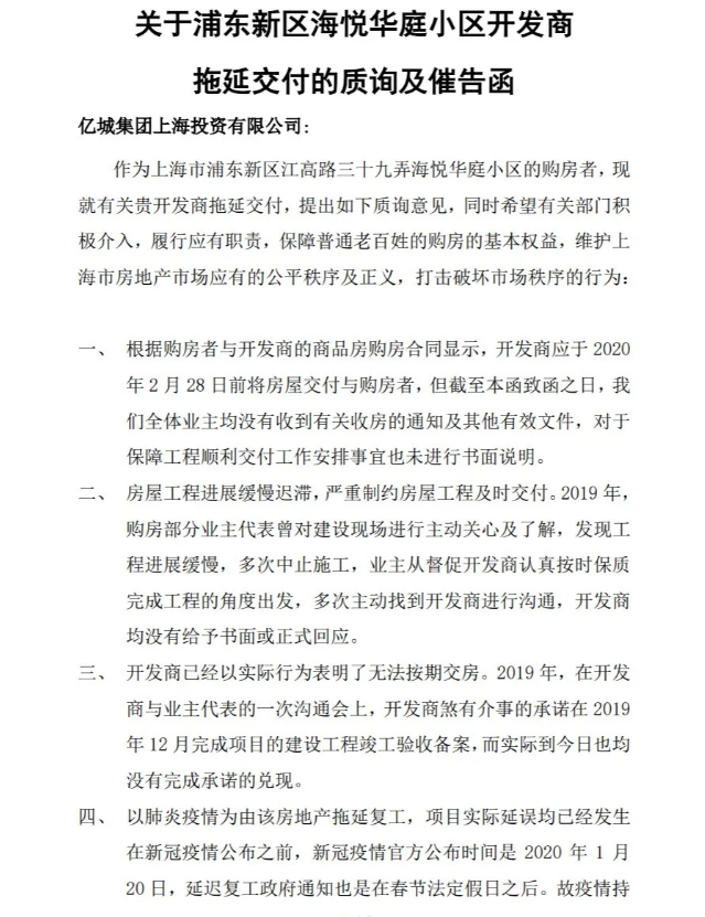
不过,业主显然对福晟集团的回应并不买账。2020年2月29日,业主方关于前滩海悦华庭拖延交付,进行质询及催告,并从七个角度质问开发商为何违约交付。

界面楼市试图联系福晟集团,就备受业主怀疑的“不可抗力”因素;以及专业人士声称开发商应根据不可抗力发生时的客观状况与不能交房之间的因果关系及原因大小,根据实事求是的原则来定责等问题进行提问,但截至发稿,并未得到明确回复。
违约交房系“不可抗力”?
以“疫情”为由“开源节流”的事情,在行业内并不少见。
而在此次冲突中,大家争议的焦点就是,违约交房到底是不是“不可抗力”。
从时间线上看,2月26日,《顺延交付期限通知书》正式发布,仅在合约规定交付的前两天。按道理,房屋交付时间是否受疫情影响,前滩海悦华庭应该早就有了答案。
值得注意的是,在《顺延交付期限通知书》中,项目称“2019年底至今,一场突如其来的疫情扰乱了你我工作和生活的节奏,也极大地干扰了海悦华庭项目的施工进度。”可以佐证的是,新冠疫情官方公布时间是2020年1月20日,延迟复工通知也是在春节法定节假日之后。
更何况,无论是福晟集团书面通知书,还是后续的书面回复函,都未给到业主一个具体的交付期限。
众所周知,项目基础建设的工程大多交予农民工,就连福晟集团的书面回复也验证了这一点。农民工有个特点,那就是会提前返乡欢度春节,并且相较于一般上班族延后复工日期,这一点,在历年的农民工返乡过年的报道中可见一斑。由此可见,年前项目工地极大可能是按照正常规律停工。
前滩海悦华庭的交房时间定在2月28日,也就是农历二月初六。即在不发生疫情的前提下,工地复工日期距离2月28日的合同最后交房日期也仅20天,根本不足以完成目前工程、验收、交房等大量手续。
按照这个逻辑,界面楼市致电福晟集团,截至发稿,并未得到任何回应。
不仅如此,据业主透露,前滩海悦华庭房屋工程进展缓慢迟滞的事情常有发生。2019年,部分业主代表曾前往建设现场进了解项目进展,不仅发现工程进展缓慢,就连中止施工也多次出现。根据这些现象,业主为督促按期完成工程,曾与开发商进行沟通,之后却不了了之。
前滩海悦华庭易主
前滩海悦华庭还有一个名字,叫做海航前滩领航,听名字就知道,这是海航集团旗下的一个项目。
不过,最开始,海航前滩领航并不属于海航集团,是海航系此前收购的亿城股份于2013年斥资16.7亿元拍下的黄金地块,地块面积约11557.31平方米。
2019年5月2日,海航集团旗下上市公司海航投资发布公告称,拟转让上海一个商住项目予福晟集团,涉及资金达29亿元。这个项目就是前滩海悦华庭。
根据海航投资发布的公告显示,公司于5月1日与上海劢叵投资管理有限公司签订《合作协议书》,海航投资拟将控股子公司海航上海投资100%股权及债权进行转让。其中海航上海投资90.9091%的股权由海航投资直接持有,余下的9.0909%股权由信托计划“上海国际信托有限公司·亿城上海股权投资集合资金信托计划”持有。
据了解,本次交易对手上海劢叵投资的实际控制人为自然人潘伟明。潘伟明持有福晟集团有限公司90%股权。而通过此次交易,福晟集团将获得海悦华庭的使用权及其上在建工程。
根据公告,海航上海投资100%股权转让款为11亿元,通过转让,海航获得转让溢价4亿元。除去11亿元股权转让款,福晟集团还需替项目偿还上海信托的借款本金16.2亿元以及欠付甲方及其关联方的股东借款1.8亿元。
这也是坊间流传,有关前滩海悦华庭的“烂尾史”。项目被福晟收购后,重新装修整合出售,尽管是位于前滩板块的住宅地快,但由于房屋年限已经有段历史,项目本身去化周期就比较长。如今遇上涉嫌违约的交房风波,无疑是为前滩海悦华庭再添上一笔“谈资”。
而此次涉嫌违约的后续进展如何,界面楼市也将持续关注。



评论